为了提升影像科工作效率,方便患者保存资料,推动医疗机构间影像资料的互认互通工作,山东省医学影像学质量控制中心近日发布《山东省数字胶片服务(云胶片)应用规范(试行)》。
不同于《2020年第一批医疗器械产品分类界定结果汇总》中对于云电子胶片的定义 ,此次规范将数字胶片服务(云胶片)定义为:“医学影像设备,包括数字化摄影(DR)、X 线计算机体层扫描(CT) 和磁共振扫描(MRI)等设备,在检查服务中产生数字化影像及相应的诊断报告,通过云存储及互联网服务提供授权用户的在线查阅、下载,且文件保存期限符合相关规定的服务模式称为医学影像数字胶片服务,或简称“云胶片”。”
同时,规范中还明确了数字胶片服务(云胶片)与电子胶片的区别:“数字胶片服务(云胶片)与电子胶片的概念区分:依据已有文献或标准的定义,“电子胶片”是将医学影像胶片以数据的形式保留,可以看作是一组特殊的符合 DICOM 标准的影像组合,其含义可以理解为构成数字胶片服务(云胶片)的部分数据来源。“电子胶片”中所含影像通过互联网下载、阅读、处理、报告以及会诊等操作称为医学影像数字胶片服务(云胶片)。”
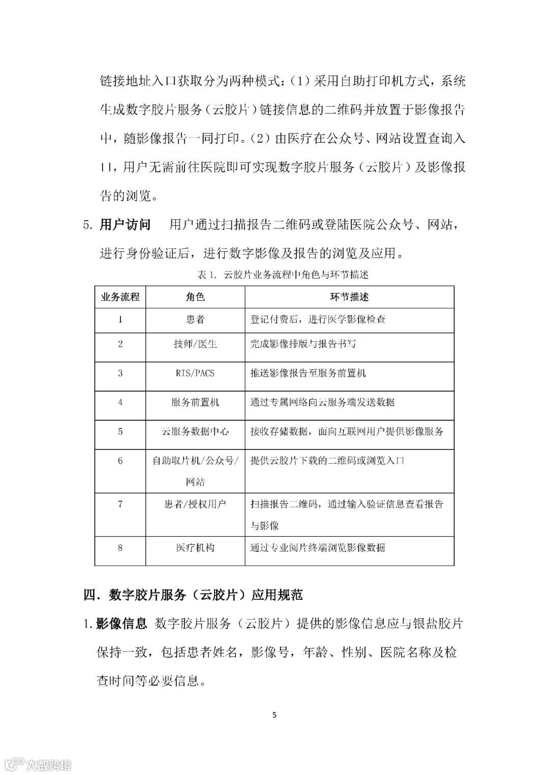
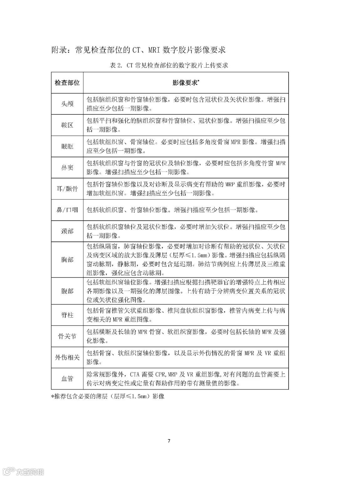
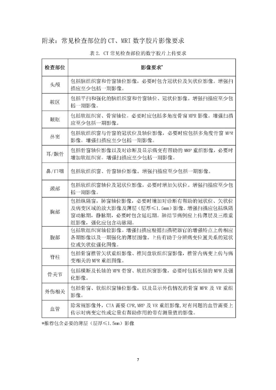
此外,规范还从多个维度对数字胶片服务提出了要求。除老生常谈的信息安全、信息质量外,对数据的取用流程、影像内容、使用平台等方面也进行了规范说明。
未来,随着技术的进步、应用场景的变化及政策的调整,数字胶片服务将会更加的规范。只有规范的服务才能更好的为医疗服务提供帮助,才能让广大患者受益。










万里云依托万东医疗、阿里健康、鱼跃集团和美年大健康等优势资源,构建全生态医学影像大数据云平台。通过远程影像系统平台、云PACS、云胶片等技术,为基层医疗机构提供医学影像诊断、远程会诊协作、云影像、医联体建设、科室建设及运营管理等服务。通过打通医疗机构间的信息壁垒,促使高端优质医疗资源下沉,达到跨区域医疗资源整合调配。目前已有超过5000家医疗机构使用万里云的服务,每年超过1100万患者因此受益。
查看更多信息请点击“阅读原文”


