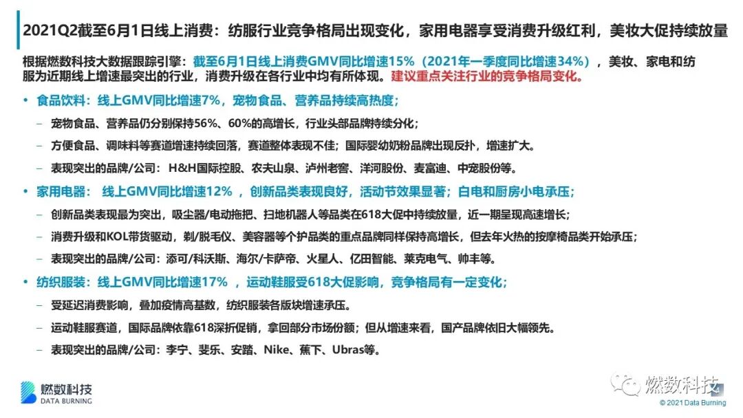
截至6月1日线上消费GMV同比增速15%(2021年一季度同比增速34%),美妆、家电和纺服为近期线上增速最突出的行业,消费升级在各行业中均有所体现。建议重点关注行业的竞争格局变化。
食品饮料:线上GMV同比增速7%,宠物食品、营养品持续高热度;行业头部品牌持续分化;方便食品、调味料等赛道增速持续回落,赛道整体表现不佳;国际婴幼奶粉品牌出现反扑,增速扩大。
家用电器:线上GMV同比增速12%,创新品类表现良好,活动节效果显著;白电和厨房小电承压;创新品类表现最为突出,吸尘器/电动拖把、扫地机器人等品类在618大促中持续放量,近一期呈现高速增长;消费升级和KOL带货驱动,剃/脱毛仪、美容器等个护品类的重点品牌同样保持高增长,但去年火热的按摩椅品类开始承压。
纺织服装:线上GMV同比增速17%,运动鞋服受618大促影响,竞争格局有一定变化;受延迟消费影响,叠加疫情高基数,纺织服装各版块增速承压。运动鞋服赛道,国际品牌依靠618深折促销,拿回部分市场份额;但从增速来看,国产品牌依旧大幅领先。
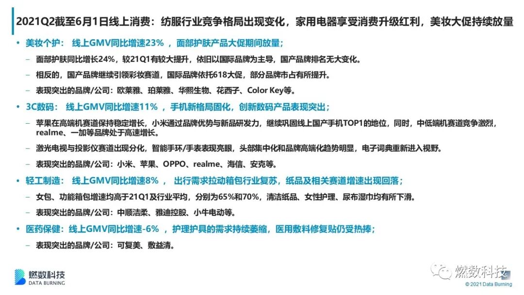
美妆个护:线上GMV同比增速23%,面部护肤产品大促期间放量;面部护肤同比增长24%,较21Q1有较大提升,依旧以国际品牌为主导,国产品牌排名无大变化。相反的,国产品牌继续引领彩妆赛道,国际品牌依托618大促,部分品牌市占有所提升。
3C数码:线上GMV同比增速11%,手机新格局固化,创新数码产品表现突出;苹果在高端机赛道保持稳定增长,小米通过品牌优势与新品研发力,继续巩固线上国产手机TOP1的地位,同时,中低端机赛道竞争激烈,realme、一加等品牌处于高速增长。激光电视与投影仪赛道出现分化,智能手环/手表表现亮眼,头部集中化和品牌高端化趋势明显,电子词典重新进入视野。
轻工制造:线上GMV同比增速8% ,出行需求拉动箱包行业复苏,纸品及相关赛道增速出现回落;女包、功能箱包增速均高于21Q1及行业平均,分别为65%和70%,清洁纸品、女性护理、尿布湿巾均有所下滑。
医药保健:线上GMV同比增速-6%,护理护具的需求持续萎缩,医用敷料修复贴仍受热捧。
下面为大家带来行业深度洞察,供大家参考。




























了解相关行业、品牌更详细的数据,
欢迎大家登录官网,联系我们。
www.databurning.com
燃数科技成立于2019年初,致力于为金融及消费行业提供新经济的大数据解决方案。我们致力于依靠大数据,AI等技术手段,为企业客户建立“新型数据银行”并提供新一代智能投研服务及基于新经济的大数据洞察解决方案。2019年获得IDG资本、天图资本的投资。目前已服务公募,私募,海外对冲基金,VC/PE等大中型金融机构。
联系方式:
电话:010-8045 6766
邮箱:market@databurning.com
网址:www.databurning.com

