互联网行业内有一个词“野路子出身的产品经理”,最近看到也比较多,但具体什么是野路子, 怎么样才算野路子,是没有人可以清晰定义的。
实际上没有一个学校里面设置产品经理这个专业, 几乎全部产品人都是半路出家, 有的是技术转过去的, 有的是运营转过去的,有的设计师转的,还有机械设计转行的(比如马占凯),所以正规路子是什么?是校招生进到大厂接受体系化产品知识培训的人吗?但这类人毕竟是少数。
我谈一下我的看法,曾从事在线教育相关产品工作,并参与整理前东家的产品经理方法论体系。透过岗位胜任力模型,可以更好地理解产品经理需要掌握的技能和知识。

在产品经理方面,其技能和知识体系主要依赖以下步骤进行构建:
首先,将所有碎片化知识整合,按照由浅入深的顺序组织起来。
其次,将上述知识整合到位后,形成一个系统化岗位知识学习立方体。通过不断学习和内化,将这个知识立方体融入自己的思维模式,最终进化为外显知识和隐性知识两个部分。

以点、线、面、体来说明,产品经理知识体系由多个碎片化知识点组成;上述比较抽象,举个例子
点:就是碎片化知识点,比如找竞品\画登录框\登录流程图;
线:比如界面设计知识体系\竞品分析知识体系\流程图知识体系……;
面:界面设计知识技能\客户洞察知识技能\沟通技能;
体:构成产品经理所具备的知识岗位能力地图,比如优秀的设计师,较强的规划设计能力,能够很好完成中大型产品的规划分析与定位,并能够协调资源推动产品的有序达成

下面分享下网龙的产品设计方法论,这是一套指导产品设计的框架,旨在确保公司产品的设计在该框架下达到基准水平,避免偏离轨道。关于产品设计方法论本身,我建议活学活用,不要当成八股文,它们只是一种辅助工具,让其限制你的设计空间,局限你的设计。
———————————以下为网龙设计方法论——————————
一、什么是设计方法论?
设计方法论既是设计思维又是一套行之有效的设计流程,它更是一个完整全面的工作规范。
1、设计方法论作为一种思维工具,它也适用于任何设计类的工作。无论是游戏设计者、建筑设计者、销售经理、网红、沙县小吃的老板们,只要他们能够掌握并且开始使用设计方法论的基本流程,就完全有可能在各自的工作中能够设计出更好的产品和服务。

2.产品生命周期(Product Life Cycle),是指产品从进入市场到退出市场的周期性变化过程,即产品的市场寿命。一种产品进入市场后,它的销售量和利润都会随时间推移而改变,呈现一个由少到多由多到少的过程,就如同人的生命一样,由诞生、成长到成熟,最终走向衰亡,这就是产品的生命周期现象。

3.历史上能够成功的产品众多,但产品最终能够成功,乃至推及一个企业是否能成功,都可以归结在商业、产品、技术三个方面。每一个产品均是在充分思考三者各自的能力与需求后,相互协调与妥协的结果,对于互联网产品来说更是如此。

4.设计(Design)是为构建有意义的秩序而付出的有意识的直觉上的努力。第一步:理解用户的期望、需要、动机,并理解业务、技术和行业上的需求和限制。第二步:将这些所知道的东西转化为对产品的规划或者产品本身, 使得产品的形式、内容和行为变得有用、能用,令人向往,并且在经济 和技术上可行。这是设计的意义和基本要求所在。
5.设计方法论既是设计思维,又是一套行之有效的的设计流程,更是一个完整全面的工作规范。设计方法论指导设计师灵活运用碎片化和穷举法的思维发散方式,从原始需求入手,深入分析目标用户、干系人、竞品、情景等各个设计要素,而后不断筛选、优化,输出产品功能与原型。
6.搭建设计方法论的价值:1.避免遗漏;2.保证基本(达标)产出;3.规范流程;4.提升效率。
设计方法论的基本流程如下:
-
初始阶段基于原始需求,即待解决的问题;对与该问题有所关联之人进行探究,即“干系人”或“利益相关者”; -
进而深度挖掘“目标用户”。 -
随后结合所收集信息,展开“竞品分析”及“情境分析”。在此过程中,亦可先行开展“竞品分析”及“情境分析”,再交错探讨“干系人分析”及“目标用户分析”,具体顺序视实际情况而定。 -
通过上述步骤,我们能够总结并形成“功能清单”,这可以视为原初问题的潜在解决方案清单。 -
最后依据该功能清单,回归原始需求,针对最初问题设计当前最为理想的解决途径。 
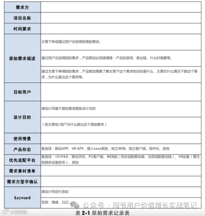
二、原始需求
原始需求(或称为初始需求)是初始阶段由需求方提出的、粗略的需求描述,通常无需修改。其主要职责是反映需求发起方和产品设计要求,较少涉及产品修改。而在设计方法论与产品设计实践中,原始需求与需求之间存在差异,前者主要关注产品本身的要求,后者则倾向于表达各方对产品功能的期待。
2.网龙公司以结构化方式展现"原始需求",即将大需求拆分成多点信息。这样做有助于使原有的无组织状态的需求变得更加清晰,防止出现信息丢失,同时也增强了操作的便利性。
分析需求方需求→填写原始需求表格→与需求方确认

3.需求实质上是人们渴望达成某事的意愿。为何人们会有这种渴望呢?其动力源于人们对于当前情况的不满以及生活中的问题困扰,或者他们追求满足内心渴望与向往到达理想之地——伊甸园。然而现实往往有着诸多障碍,这种未被满足的状态激发了相应的需求。
因此,一个需求的产生可分解为四大要素:现状(起点)、目标、驱动力和阻力。面对需求时,我们可从这四个维度展开分析,深度解析每个因素背后所包含的信息。
三、目标用户
目标群体即细分市场中的高价值、急需关照的群体。设计产品时须明确目的以哪些人为中心。核心功能应瞄准并触动目标用户,满足其关键需求。重申,“目标用户”并非等同于“用户”,前者属于后者的子集范畴。
对广泛的用户特性进行量化分类,形成全面精准的目标用户描绘。此过程有助于迅速找出目标用户。创建用户画像是基于标签系统的,而标签的主要作用是便于人类理解及机器处理。需注意,在基础属性分析中仅筛选对设计产生实质性影响的属性标签,如若某一目标用户基本属性与当前设计产品关联度低,则无需详述或剖析。

3.为了获取目标用户的属性标签,我们首先需要深入理解并研究其背景信息。这包括但不仅限于用户访谈,利用大数据跟踪用户日常活动,与相关人员深度交流,模拟客户消费行为,参考行业网站发布的用户分析报告以及专业人士撰写的相关书籍等多种途径。同时,网络查询也是获取信息的便捷手段之一。
4.在设计过程中,我们可尝试运用碎片化和穷举法的思维模式。将目标属性拆分后,结合穷举法探索各种可能的功能实现方式以匹配该属性。然后根据所获取的设计灵感验证其是否符合产品设计理念,同时审查该理念是否能有效地满足原始需求和设计目标。
四、干系人分析
1、干系人指对产品或服务的使用、体验或结果具有影响力并关注其发展的人员或团体。可用作单人或多人、组织或某类系统定义。项目管理注重干系人对项目成功与否的影响,而设计则着重干系人对产品设计的影响。
2、可从产品主要情境或用户业务流程识别干系人,从而明确业务流程及其中干系人角色;亦可从产品生命周期观察,理解各阶段干系人的变化;或利用提取关键词的方式,如源自原始需求、设计目的、应用场景、用户操作流程等识别干系人。
3、干系人分类角度丰富多样,常见从资金投入方、客户、用户、决策部门、合作伙伴、其他关注者(含软硬件干系人)等主要维度进行梳理,特殊情况需考虑各类干系人。
4、产品设计并非干系人数多愈佳,应以需求平衡为首要考量,若发现其需求与要求差异大,表明可能存在独立设计元素需针对不同干系人进行评审;反之,若干系人核心利益与需求类似,可视情况归集为一类干系人处理。
5.干系人对产品期望源于自身权益需求,包括产品需求、期待甚至个人价值观(通常为审美原则、付费/免费需求、公平性评价等)。透过对干系人在项目中所获益、负面效应及其期望值、需求和动机的分析,能发掘多数设计灵感,为产品设计奠定基础。

五、竞品分析
竞品是指与本公司产品相对应的竞争对手及其同类产品的统称。它可分为具备相同功能、类似核心功能以及功能实质性结构相似三种类型。
根据网龙公司的设计理念,竞品分析可归纳为竞品收集、竞品选用和功能拆解与整合等三大环节。

3.抽象作为有助于设计师洞察事物本质的工具,将物体或功能极度简化后即可发现,所有事物都存在共性。因此,设计一个功能时若能抽取其核心部分,从更广泛且深入的角度去寻找预设产品,将有机会得出宝贵的设计灵感。抽象越精细、合理,所获竞品对于我们的启示也就越大。
4.竞品拆解是利用碎片化手段针对预选竞品进行功能拆解。简单来说,即全方位试用竞争产品,提取其功能特点,详尽记录整个使用流程,以及对无法通过拆解模板展示的细节进行附注解释。
5.竞品功能整合兼具集合与对比两大特性,即将已拆解的各竞品功能加以总结归纳,通过筛选分析,为每项功能设定重要性指标。为何需要进行竞品功能整合?它可以帮助我们系统性地整理出产品所需功能及设计重点,透过整合出的清单能初步勾勒出待开发产品的核心框架与结构。
六、情景分析
情景:指用户使用商品过程中的可能环境,包括在此环境中的反应与心态。情景分析:关注具体场景中用户需求及操作行为,寻致设计灵感。
2. 情景分析的目的:以清晰、完备的流程叙述行为历程;分析行为过程,确定痛点与急需处,揭示用户未满足且现存设计未能充分满足之处,以此为据,进行有效设计。
3. 情景分析的五个步骤:列举要素、编写情景标题、阐述情境、探求痛点/急需、提供解决策略。其中,情景要素包含诸多要点,如时间、地点、角色、起因、经过、工具以及使用条件等。情景编号有助于精准定位具备全面性、重要性的用户情景。

4.情境描述是在精确刻画用户行为流程,深入洞察情感感知及心智变动,发现痛点及需求,从而找寻产品必要功能。设计者应当借鉴用户场景,深刻体验其心理发展,以便挖掘困扰因素并发现兴趣触点。
5.本质上说,需求由结果驱动,而痛点则由产品引发。举个例子,某人欲前往拉萨,那么“抵达拉萨”便是需求。能解决这一需求的产品包括步行、骑马、摩托车、汽车、公交车、列车、飞行器等。在这些产品使用过程中,用户可能会感到不适。如火车:缓慢、嘈杂、环境恶劣、人员混杂等;飞机:价格昂贵、不稳定、晚点等。某个产品给用户带来的不便即构成了该产品的痛点。

七、功能列表
1、功能列表即为功能设计中的要点和逻辑关系的概括,可采用表格、矩阵或其他工具呈现。
2. 核心功能取决于产品定位及市场反馈,故对该功能的评价应结合市场表现展开深入剖析。
3. 在修订初始需求后,需将各节点的功能归纳至功能列表,防止遗漏任何内容。这些功能来源多样,设计师需加以整理和合并,提供最佳的备选方案。
4. 实际操作中,产品功能往往仅存在唯一解决方案。然而,随着外部环境的改变,当前最优方案并不恒定。设计师在保证业务正常运行的前提下,仍可持续探索改进方式。
5. 用户对新功能的满意度越高,解决其问题的效用越大,则功能重要性及商业价值也相应提升。此外,对功能的及时性要求越高,则其价值也越大。

功能的重要度分为四个:
等级一、必须要有。如果没有这个功能,产品根本不成立或没办法生存。
等级二、建议要有。如果有这个功能用户会更喜欢我们。在我们时间允许的情况下、在我们技术有能力的情况下,我们希望把这些功能包含在产品中。这些不是产品的主要功能,但对于产品的成功很重要。
等级三、锦上添花。属于有一些功能个人很想要,自己很喜欢,但是用户没有也可以,但是有用户会很开心。如果我们有足够的时间、人或要求产品完成度更高,那么这些功能可以加进去。如果产品赶时间,想尽快推出第一个版本,那么就先完成必须要有和建议要有部分。
等级四、不采纳。产品相关度比较低、好处可能比较小、受众非常窄。
以上为网龙设计方法论的基本内容,如想进一步了解相关材料可私我分享。
——————分割线———————
以上为我个人的思考和工作中的实践,欢迎大家一起来探讨。


