
1淘宝网数字娱乐市场须提供官方授权的商品目录
为了保障淘宝网消费者的消费安全和消费体验,促进淘宝数字娱乐市场健康有序发展,现淘宝网针对《淘宝数字娱乐市场管理规范》中规定的《淘宝网数字娱乐市场须提供官方授权的商品目录》需做以下调整。
■ 公示时间:2019年06月04日
■ 生效时间:2019年06月11日
具体变更要点如下:
● 《淘宝网数字娱乐市场须提供官方授权的商品目录》新增6种管控商品
唱吧虚拟类商品
抖音虚拟类商品
火山小视频虚拟类商品
虎牙直播虚拟类商品
猫耳FM虚拟类商品
网易UU加速器虚拟类商品
规则详解(滑动表格查看):
2淘宝网票务行业管理规范
为了保障消费者购物体验,维护市场秩序,淘宝网拟调整《淘宝网票务行业管理规范》。
■ 公示时间:2019年06月04日
■ 生效时间:2019年06月11日
具体变更要点如下:
● 平台针对未按平台要求发布的商品,调整了处置力度。
规则详解:

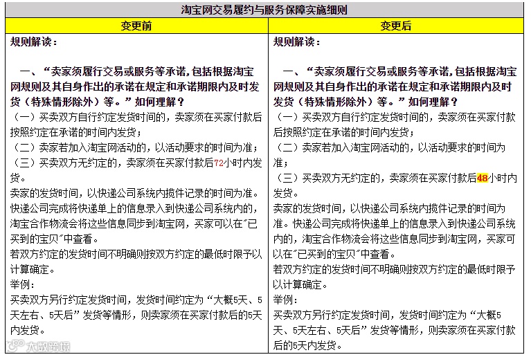
3《淘宝网交易履约与服务保障实施细则》变更
经过数据分析、听证调研以及意见征集,淘宝网拟对《淘宝网交易履约与服务保障实施细则》进行调整,提升消费者在发货时效上的购物体验。
对于特殊的发货情况,淘宝网也鼓励卖家与消费者加强沟通,亦可通过“发货时间承诺服务-运费模板”功能针对发货时间进行双方特殊约定。如卖家与买家针对发货时间进行过事先约定的,以双方约定发货时间为准。
■ 公示时间:2019年05月14日
■ 生效时间:2019年06月25日
具体变更要点如下:
● 针对买卖双方未约定发货时间的场景下,将卖家须在买家付款后72小时内发货调整为须在卖家付款后48小时内发货。
规则详解:

1《淘宝禁售商品管理规范》关于被禁止或限制进出口类商品规则解读
为了规范淘宝平台的市场管理秩序,为消费者营造安全安心的网购环境,提升消费者的购买信心和满意度,淘宝将依据国家相关法律法规,对《淘宝平台违禁信息管理规则》及《淘宝网食品行业管理规范》的相关条款进行变更。
■ 公示时间:2019年05月17日
■ 生效时间:2019年05月24日
具体变更要点如下:
● 新增禁止出售“法律法规、管理措施与决议等要求中被禁止或限制进出口的商品或服务”。
规则详解(滑动表格查看):
2飞猪旅行集市酒店卖家管理及消费者保障规则修订
为了进一步保障消费者的购买和入住体验,淘宝拟修订酒店商家管理规则,并升级消费者保障规则。
■ 公示时间:2019年05月17日
■ 生效时间:2019年05月24日
规则详解(滑动表格查看):
3《淘宝平台违禁信息管理规则》及《淘宝网食品行业管理规范》
为了规范淘宝平台的市场管理秩序,为消费者营造安全安心的网购环境,提升消费者的购买信心和满意度,淘宝将依据国家相关法律法规,对《淘宝平台违禁信息管理规则》及《淘宝网食品行业管理规范》的相关条款进行变更。
■ 公示时间:2019年05月16日
■ 生效时间:2019年05月23日
具体变更要点如下:
● 具备特定资质商家可出售指定十种人工养殖的重点保护动物的生肉及相关食用制品。
● 出售人工养殖的重点保护动物的生肉及相关食用制品类商品的卖家准入要求及商品发布要求。
规则详解(滑动表格查看):
4《淘宝网市场管理与违规处理规范》泄露他人信息规则
为了给消费者提供更安全放心的网购坏境,维护淘宝网健康的市场秩序,针对部分卖家因存在一定过失导致他人个别信息泄露的行为,淘宝网拟增加相应的违规处理。同时,为了帮助卖家更好地做好信息安全保护工作,淘宝网会继续提供数据安全防护产品和技术支持,并通过宣传引导不断加强卖家的信息安全保护意识。
■ 公示时间:2019年05月14日
■ 生效时间:2019年05月21日
具体变更要点如下:
● 因卖家过失原因导致他人个别信息泄露的,新增情节一般每次扣B类2分的违规扣分。
● 调整情节严重和情节特别严重的情形解读内容。
规则详解(滑动表格查看):




