
1飞猪旅行集市境外通讯类商品发布标准变更
为持续提升消费者购物体验,维护健康的市场秩序,飞猪将修订《飞猪旅行集市度假商品发布管理标准》,调整境外通讯类商品发布规范。
■ 公示时间:2019年07月16日
■ 生效时间:2019年07月31日
具体变更要点如下:
● 新增“境外流量包/充值”、“境外电话卡/wifi流量充值”类目商品标题、主图、详情发布规范。
● “境外随身WiFi租赁”、“境外电话卡/手机卡”类目新增商品主图发布规范。
规则详解(滑动表格查看):
2关于飞猪旅行集市度假类目新增高危项目管理规定
为持续提升消费者购物体验,维护市场秩序,飞猪拟修订《飞猪旅行集市管理规范》,调整度假管理规定,新增卖家提供高危项目服务的行为规范。
■ 公示时间:2019年07月16日
■ 生效时间:2019年07月31日
具体变更要点如下:
● 卖家提供高危项目服务须遵守以下规定,卖家家违反以下任一规定的,视为严重违规行为,给予删除商品,每次扣六分、情节严重的每次扣十二分的处理:
1.确保实际为买家提供服务的载体具备合法资质。
2.确保实际服务提供方依法经营,不得出现超载行为。
规则详解(滑动表格查看):
3《淘宝禁售商品管理规范》关于赌博博彩类商品规则变更公示
购买信心和满意度,淘宝网将依据国家相关法律法规,对《淘宝禁售商品管理规范》规则解读的相关条款进行变更。
■ 公示时间:2019年07月16日
■ 生效时间:2019年07月23日
具体变更要点如下:
● 将赌博博彩类规则做新的梳理。
规则详解(滑动表格查看):
4《淘宝网大家电行业管理规范》变更公示
淘宝网为了让大家电行业商品更加丰富, 淘宝网拟调整《淘宝网大家电行业管理规范》。
■ 公示时间:2019年07月17日
■ 生效时间:2019年07月24日
具体变更要点如下:
● 取消指定品牌须通过供销平台建立代销模式的要求。
● 商品发布要求提供该品牌的品牌方为授权来源的二级以内完整授权。
规则详解:

1淘宝网店铺经营主体变更规则变更
为满足卖家经营发展的实际商业诉求,我们拟对淘宝网店铺经营主体变更规则进行调整,新增“降为自然人店铺”的类型。
■ 公示时间:2019年07月04日
■ 生效时间:2019年07月11日
具体变更要点如下:
● 淘宝网店铺经营主体变更新增“降为自然人店铺”的类型。
规则详解(滑动表格查看):
2《淘宝网食品行业管理规范》变更
为了更好的规范食品行业,为消费者营造安全安心的网购环境,提升消费者的购买信心和满意度,淘宝网将依据国家相关法律法规,对《淘宝网食品行业管理规范》相关条款进行变更。
■ 公示时间:2019年07月04日
■ 生效时间:2019年07月11日
具体变更要点如下:
● 食品行业资质报备中餐饮制售商品取消《餐饮服务许可证》资质。
规则详解:

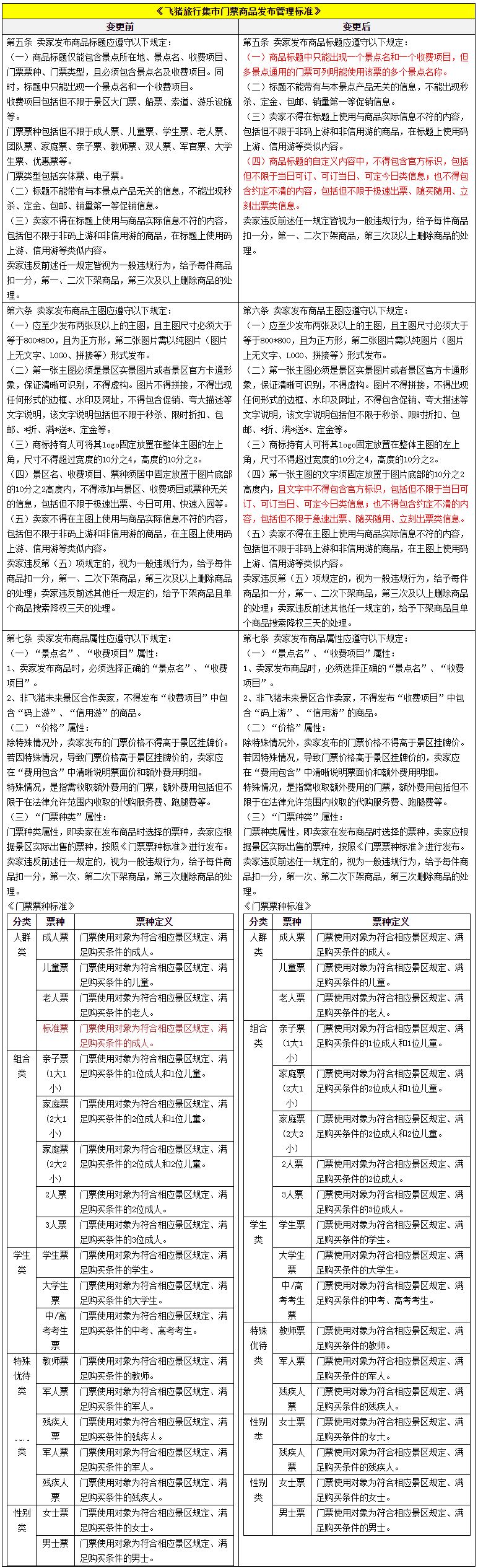
3门票发布规范变更
为持续提升消费者购物体验,维护健康的市场秩序,飞猪将修订《飞猪旅行集市门票商品发布管理标准》。
■ 公示时间:2019年07月04日
■ 生效时间:2019年07月19日
具体变更要点如下:
● 修订商品标题、主图发布规范。
● 调整门票票种标准,删除标准票。
规则详解(滑动表格查看):
4目的地玩乐类商品发布规范变更
为持续提升消费者购物体验,维护健康的市场秩序,飞猪将修订《飞猪旅行集市度假商品发布管理标准》,单建境外玩乐套餐类目商品的发布规范。
■ 公示时间:2019年07月04日
■ 生效时间:2019年08月05日
具体变更要点如下:
● 单建境外玩乐套餐类目商品发布规范,包括商品标题、主图、属性、详情信息的发布要求。
规则详解(滑动表格查看):
5关于调整酒店类目的公示
为保障消费者权益,维护市场经营秩序,飞猪旅行集市拟调整“特价酒店/特色客栈/公寓旅馆”一级类目下的多个二级类目,并同步调整所涉及相关规则。
卖家在“酒店优惠券/餐饮”、“国内套餐”、“海外套餐”、“酒店/客栈团购”类目发布新商品的权限将于2019年7月29日进行回收、并于2019年8月5日正式关闭上述类目,请卖家在此之前完成商品迁移,逾期未迁移的商品将做下架处理,但卖家完成迁移后可自行上架商品。
■ 公示时间:2019年07月09日
■ 生效时间:2019年07月16日
具体变更要点如下:
● “酒店客栈”二级类目更名为“酒店客栈日历”,同步调整飞猪旅行集市规则中涉及该类目名称的信息;
● 《飞猪旅行集市商品类目发布范围》中新增酒店类目发布范围要求。
规则详解(滑动表格查看):
● 其他变更点。
规则详解(滑动表格查看):



