
■ 公示时间:2021年03月09日
■ 生效时间:2021年03月16日
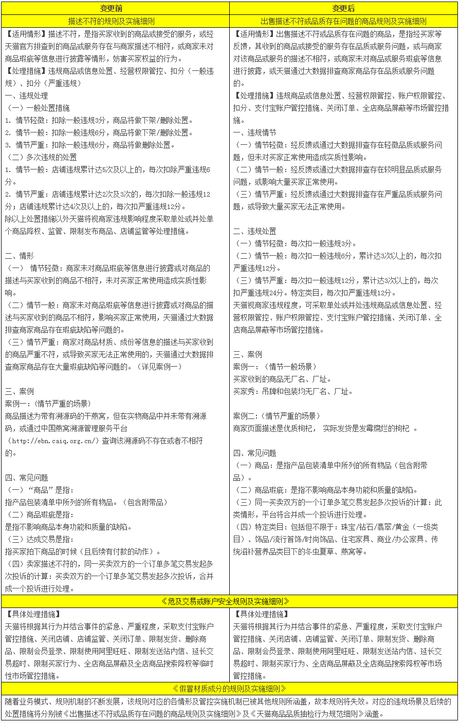
规则详解(滑动查看):

为保障商家服务能力,提升消费者购物体验。天猫将针对特定场景商品新增《天猫免费取旧服务规范》,请各位知悉。
■ 公示时间:2021年03月05日
■ 生效时间:2021年03月12日
规则详解(滑动查看):
一、服务介绍
1、服务定义
1.免费取旧:是指消费者在天猫购买带有“免费取旧”服务标识的商品,且在购买时勾选“免费取旧”服务的,在配送新商品时可享受由商家提供的免费上门取旧服务(以下简称“服务”)。
2.乱收费:指已承诺提供服务的商家,私自向消费者收取额外服务费用,如:
(1)收货地址在商家承诺提供免费取旧的区域内,消费者家中自带电梯,或无电梯但楼层在7楼及以下的,向消费者收取了搬楼/送货费用;
(2)取旧服务仅限在室内操作,不涉及高空作业、吊装或其他室外作业的,向消费者收取了取旧费用。
2、服务申请条件
1.消费者购买的商品含有“免费取旧” 服务标识(具体以产品页面展示为准)。
2.消费者购买商品时勾选了“免费取旧”服务。
3.消费者取旧的地址与消费者下单新商品的收货地址是一致的。
4.消费者取旧商品数量不大于购买新商品的数量。
二、消费者保障
1.商家或商家指定服务商应履行“免费取旧”服务但未履行的,商家或服务商应以每个子订单支付50元违约金的方式向消费者进行赔付。
2.商家或商家指定服务商乱收费的,商家应退还已收取的费用且以每个子订单支付50元违约金的方式向消费者进行赔付,已收取费用以消费者提供的有效收费凭证为准。
3.商家完成体验赔付后,该未履行服务的行为,不再属于《天猫规则》中一般违规行为之违背承诺的投诉受理范围。
三、消费者须知
1.如存在以下特殊情形的,商家或服务商可不承担因未履行“免费取旧”服务的责任:
(1)消费者取旧地址的电梯或楼道不支持进行配送服务 (如,旧商品不能放入电梯或通过楼道的) 导致无法履行服务的;
(2)消费者取旧地址中的学校、单位或住宅小区等特殊区域不允许商家或服务商入内导致无法履行服务的;
(3)消费者更改收货地址,且更改后的地址超出商家或服务商承诺提供服务的区域(附商家免费取旧免责区域),由此导致的额外费用,由消费者和商家或服务商协商,如双方协商未果,则商家无需就更改后地址提供服务;
(4)因不可抗力造成无法履行服务的(“不可抗力”指不可预见、不可避免或不可克服的客观情况以及其他影响上门服务的客观情况,包括但不限于全国性或区域性空中或地面交通系统管制或中断(如天气原因等)、或通讯系统干扰或故障、或政府行为、战争、地震、台风、洪水、火灾、大雾、大雨等其他类似事件),消费者可与服务商再次约定免费取旧时间。
2.因商家或商家指定服务商原因导致当次配送无法完成取旧服务的,商家应提供后续免费取旧服务直至该订单免费取旧完成。非商家或服务商原因导致当次配送无法完成取旧,后续取旧将按增值服务计费,费用标准以商家与消费者协商为准,可参考当地市场价格,协商未果的,则商家无需额外提供服务。
3.为保障消费者自身权益,如发生乱收费,请消费者向商家或服务商索要额外支付费用的收据或发票,作为费用支出的凭证。
四、消费者投诉
1.本服务是商家赠送给消费者的(订单页面显示价格为“0”)权益,如因商家或服务商原因,消费者未享受到服务或在服务过程中出现未按时上门、不搬楼、未取旧等异常问题,消费者可以向商家及/或平台提供可证明服务商拒绝提供服务、额外收费或其他违规情形的有效凭证。有效凭证包括但不限于现场照片、服务单据、阿里旺旺聊天记录、乱收费收据或发票等。
特别说明:
(1)预约时间不明确的凭证,不能作为商家或商家指定服务商未提供按预约时间取旧服务的有效证据;
(2)所有凭证需未经涂改、未有增删等痕迹,否则视为无效凭证。
2.投诉路径
(1)服务商问题可在“我的订单”-“投诉商家”-“承诺未履行”-“商家自行承诺未履行”进行投诉;
(2)服务商及/或商家问题可在以下路径发起咨询并投诉:手机淘宝“我的淘宝”-“客服小蜜”或手机天猫“我”-“必备工具”-“我的小蜜”。
为进一步提升天猫以旧换新服务体验,天猫拟对《天猫以旧换新服务规范》进行规则变更,特此公示。
■ 公示时间:2021年03月05日
■ 生效时间:2021年03月12日
具体变更要点如下:
■ 新增“上门一站式取旧送新”服务定义。
■ 服务保障中“上门取件服务时效保障”变更为“取件服务时效保障”。
■ 操作流程说明调整,如下所示

规则详解(滑动查看):
天猫以旧换新服务规范(下简称“服务规范”),是入驻天猫平台的服务商通过天猫平台向消费者(下简称“用户”)提供天猫以旧换新服务时需要遵守的规范。天猫可根据国家法律法规变化及维护交易秩序、保护消费者权益需要,不时修改本服务规范(下称“变更事项”),并通过在天猫规则公示或其他有效的方式对服务商、用户进行通知。如服务商、用户不同意变更事项,则应当于变更事项确定的生效之日起停止通过天猫获得或使用天猫以旧换新红包,那么变更事项对停止使用的服务商、用户不产生效力;反之,则视为服务商、用户同意已生效的变更事项。
一、服务定义
1.以旧换新:以旧换新是由回收旧品与购买新品两部分组成。用户通过线上系统提交闲置物品的信息(即提交回收单),符合收旧条件的,用户可通过本协议约定的方式进行估值,用户与服务商就回收价格达成一致,且在服务商回收闲置物品后,服务商将以现金或“闲置物品回收券”的形式兑现闲置物品回收款,用户在购买新品时可直接抵扣新品购买金额(即提交新品单)。
2.闲置物品回收券:是由服务商通过天猫积分系统软件向用户发放的天猫红包,该天猫红包面额为用户与服务商达成一致的闲置物品回收价格,不允许提现,有效期为3年,具体红包使用规则点此查看。
3.溢价红包:是促进闲置物品回收,当用户选择以闲置物品回收券而非现金形式接收闲置物品回收款的情况下,由天猫通过天猫积分系统软件向用户发放的闲置物品回收款外的天猫红包,该天猫红包不允许提现,红包有效期为30天,具体红包使用规则点此查看。
4.信用回收:天猫联合芝麻,针对通过芝麻信用验证的用户,可享受信用预付,即用户回收单提交成功即可拿到一定比例的闲置物品回收款作为预付款,保障闲置物品回收的安全性。信用回收主要针对上门取件订单,结合芝麻信用的身份验证、反欺诈、信用评估等产品能力,提供“询价报价”-“信用评估”-“获得预付款”-“上门取件”-“质检验机”-“发放尾款或代扣”-“交易完成”完整交易链路,构建互信互惠的商业环境。
5.普通回收:针对未通过芝麻信用验证,或虽通过芝麻信用验证但用户不愿意享受信用预付的,可以选择传统的回收方式,即先完成闲置物品回收,再支付闲置物品款。
二、服务申请条件
1.用户购买新品时选择“以旧换新”购买方式。
2. 其中信用用回收环节现阶段信用回收服务仅对芝麻分600分及以上的用户开放,芝麻分600分以下的用户可通过普通回收流程回收旧机。同一用户每月仅限申请2笔信用回收订单(含下单后取消的订单数),同一身份证视为同一用户。
三、服务保障
1.信用回收预付款发放时效保障:用户成功提交回收单后,预付款将立即发放至用户的支付宝账户,或以红包的形式发放到用户的淘宝账户。
2.质检时效保障:回收服务商原则上应在收到闲置物品的24小时内检测完毕。
3.信用回收尾款发放时效保障:双方对价格达成一致后,服务商将在24小时内把尾款以和预付款相同的方式发放(即预付款支付方式为红包,则尾款支付方式也为红包;预付款支付方式为现金,则尾款支付方式也为现金)。
4.上门取件服务时效保障:闲置物品由回收商统一安排快递上门取件或回收商直接上门取件,快递或服务商将在用户提交订单时选择的上门取件时间进行上门取件如用户选择自行联系快递邮寄,需联系服务商确认)
四、操作流程
常用流程:

因大促等特殊节点,流程略有不同,以实际页面提示为准。
五、消费者须知
1.信用回收预付款比例
将按芝麻分分段分等级预付,分为4个段:
(1)芝麻分600-649分,预付比例50%,上限400元;
(2)芝麻分650-699分,预付比例50%,上限700元;
(3)芝麻分700-749分,预付比例70%,上限1500元;
(4)芝麻分750分及以上,预付比例70%,上限2000元;
具体金额根据用户的芝麻信用分和回收单提交金额而定。
2.信用回收尾款发放规则
(1)若质检价格与用户提交订单时的价格一致,检测完成后回收服务商将在24小时内把尾款以和预付款相同的方式发放;
(2)若质检价格大于用户提交订单时的价格,双方对价格达成一致后,差价将和尾款统一以和预付款相同的方式发放;
(3)若质检价格小于用户提交订单时的价格,需双方沟通协商:
1)最终成交金额大于预付款,则尾款将以和预付款相同的方式发放;
2)最终成交金额小于预付款,差额部分将优先扣除发放的红包(如有),差额部分以代扣现金的形式从用户支付宝账户扣除(根据用户在支付宝自定义的扣款顺序扣除);
3)若最终用户不同意交易,可以申请退货,同时回收服务商也将发起与预付款等额的代扣,优先扣除发放的红包(如有,已使用部分无法扣回),差额部分以代扣现金的形式从用户支付宝账户扣除。
3.质检完成后的订单操作说明
在收到闲置物品的24小时内检测完毕,若质检价格与用户提交订单时的价格一致,则自动完成交易;若价格不一致,回收服务商会在检测完成后短信通知用户,由用户自助完成交易,如24小时内用户未操作订单,回收服务商将电话联系与用户确认,说明情况,并为用户进行二次报价;若用户同意二次报价,回收服务商将会根据协商金额,发放尾款或发起代扣;若用户不同意二次报价,回收服务商将机器退还给用户,并发起预付款代扣。
4.交易逆向流程说明
一旦用户已与回收服务商确认交易并且订单完成,将无法退还机器(包含一起邮寄的相关所有配件)或取消订单。
针对订单取消的操作,如果是普通回收,回收商将闲置物品以及原包装通过快递邮寄给用户(回收单详情中,订单状态更新为”退货“,并包含快递信息)。如果是信用回收,则根据场境、状态不同,有多种操作流程:
场境一:回收单创建成功(预付款支付完成)、闲置物品未寄出,用户取消交易,则回收商发起代扣申请,优先扣回红包,差额再扣支付宝现金;
场境二:回收单创建成功(预付款支付完成)、闲置物品已寄出但未质检,用户取消交易入口不开启;
场境三:回收单创建成功(预付款支付完成)、闲置物品已质检,用户取消交易,则回收商先寄出闲置物品再发起代扣申请(退货签收后,即可发起代扣;或由于用户原因未及时签收,快递寄出5日后也可发起代扣);
特殊说明:代扣失败,会多次发起代扣,第一次代扣之日起7日后仍代扣失败的,服务商将联合芝麻将用户记入信用不良记录中。
5.质检过程中是否需要拆机的说明
为了检测机器是否存在进水和拆修等情况,回收商原则上会打开机器后盖进行检测。但是机器存在以下情形的除外:(1)后盖材质为陶瓷或玻璃;(2)一体机,即电池固定在手机主板上,不能轻易拆卸更换电池的手机;(3)破损严重;(4)螺丝滑死拆卸后无法恢复原状;(5)其他拆机可能导致机器价值严重受损的情形。回收商承诺绝不拆解用户机器的内部零件。如用户的机器已贴屏幕保护膜,回收商将拆卸屏幕保护贴膜进行检测,如在拆卸钢化膜时造成钢化膜损坏,需用户自行承担该损失。
6.旧机货物处置的说明
交易完成后,回收服务商将对旧机进行数据格式化,并有权对旧机进行处理,对旧机不作保留和预留。
7.选择上门取件方式进行交易,快递费的承担问题
无论交易是否成功,快递寄送所产生的双向物流费用,均由回收服务商承担。在此过程中产生的相关运费实报实销,全国各地除笔记本、台式机最高承担40元运费以外,其他物品如手机、平板、相机等最高承担25元运费;邮寄机器请选择快递到付,用户寄出时产生的包装费用和保价费用,需用户自行承担;寄送高仿机、山寨机、有密码却无法解除的机器产生的邮费由用户自行承担。
8.质检费,由回收商全额承担。
9.用户机器寄出之后的保障
(1)机器安全保障:服务商是和公安联网,并且合法备案的,如果有任何问题我们会在第一时间通过网络进行报案。
(2)隐私安全保障:为保障用户的隐私数据的安全,完成交易后,回收服务商将以国际领先的数据销毁标准对电子产品进行专业的数据清除服务,清理过程全程录像监控,清理方式包括但不限于以下内容:清除电子产品一切相关账号及密码;恢复出厂重置电子产品,并通过信息重复覆盖技术保障信息不可恢复;检查、清除并销毁电子产品附带的存储卡、SIM卡等任何存信息存储卡。
六、投诉维权
服务完成前,如有任何疑问,用户可在我的淘宝-查看全部订单-全部-信用回收,找到以旧换新回收单,点击“点此求助”,发起咨询或投诉。



