
人员流动性大、员工离职率高是房产中介行业长期存在的问题。因此,当经纪人提出离职时,做好离职管理,仔细分析其离职的原因,并采取相应的措施来降低员工离职率对于门店管理而言是非常重要的。
如何做好员工离职管理?主要围绕以下三点展开。
一般来说,员工离职的原因主要有以下几种:
(1)有些高素质员工为了实现自身价值,谋求更好发展而选择跳槽;
(2)更多的员工可能是为了寻求更高的薪酬收入而跳槽;
(3)由于房地产中介行业从业压力较大而转行等。
如何防止员工流失、留住优秀的置业顾问、激发置业顾问的工作热情,一直是门店管理的重要课题,针对这一课题,我们总结出来以下几点建议:
高薪虽然可以产生强烈的冲击力,但同时也让管理者与员工之间形成了较强的金钱雇佣关系,对于长期留住置业顾问不一定奏效,因为其他门店可以用更高的薪酬将人挖走,也就是说,高薪在吸引人才、留住人才、激励人才方面并不具持久的优势。
事实上,求职者和用人单位之间是双向选择的关系,门店选人才,人才也在选门店,福利好的门店自然会成为求职者的首选。
为了适应日益激烈的人才竞争环境,越来越多的门店开始注重为置业顾问提供除薪资以外的关心和激励。
比如,建立“置业顾问持股”制度,将门店的利益与置业顾问的利益紧密的联系在一起;为置业顾问提供医疗和相关保险、提供健康和健身计划、允许灵活的工作安排、提供补充养老计划、提供贴息贷款、提供班车和免费工作餐;组建“置业顾问俱乐部”,开展“置业顾问家庭日”活动,组织集体旅游活动;提供培训机会或在新的领域给予更多的拓展机会等。
福利制度的实施,是门店人性化关怀及门店“细微之处见真情”管理理念的体现,有利于增强置业顾问的归属感、激发置业顾问的动力和活力,还有利于凝聚人心。
对置业顾问这样一个充满压力与挑战的职业来说,激励尤为重要,良好的激励有助于提高职业顾问的工作热情与活力。但是店长在制定和实施员工激励政策时,也要讲究一定的艺术,具体如下表所示:
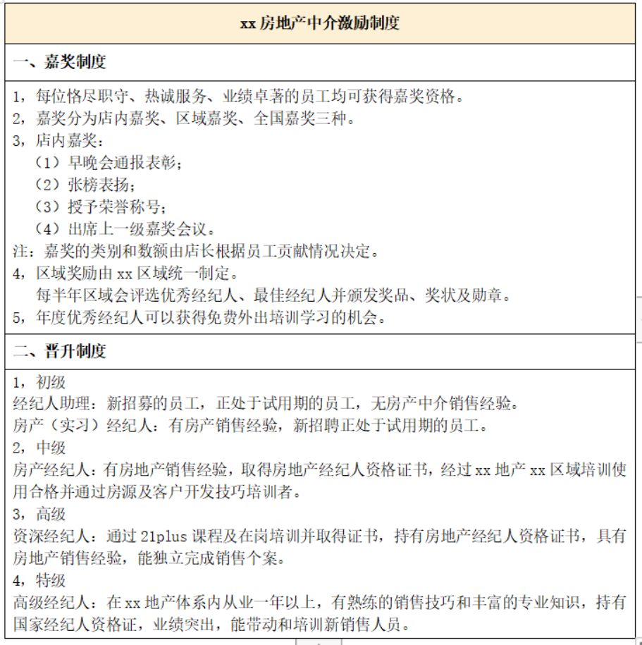
车可以行驶、飞机可以飞翔,靠的是引擎,而激励就像是引擎一样,可以给予员工动力,因此,店长有必要对员工实施激励管理。下面提供一份房产中介激励制度范本,供大家参考。
针对员工的离职要求,店长有责任和义务与其进行离职面谈,适当提出挽留。
如果员工执意要离职,店长应让其填写离职申请表,并上交由门店所发放的工作用品,如工服、工牌等,同时填写离职申请单。待相关部门领导签字同意后,方可正式离职。
注意:员工离职后要及时冻结管理系统的使用权限或将该员工在职状态转为离职状态,防止门店的资源被泄露,造成公司财产损失。

国内知名的房产科技公司,致力于让房产行业更高效,希望成为百万经纪人信任的科技品牌。一直秉承用户第一、创新、简洁、敬业的核心价值观为客户提供好产品和好服务。服务了全国6万+房产中介公司60万+房产经纪人。研发了现代化房产SaaS系统房在线、房产小程序、房产网站、隐号拨打、房源采集、软件冠名、线上电子签约等产品,帮助房产公司提高管理、提高效率、获得客户、获得房源和提高业绩!

