

在使用「懂你教育提分宝」的过程中
遇到任何问题,欢迎找小懂同学聊聊哟~
▼

①解答你使用平台遇到的问题
②你学习/教育之旅的好伙伴
③分享更多有价值的信息
(加好友请备注:家长/同学/老师)
期待你的声音
offer your great opinion


1、深圳中考成绩呈现方式
单科原始分、原始总分均按四舍五入取整数。单科等级根据单科原始分确定,等级设定及各等级划定比例为:A+(5%)、A(20%)、B+(25%)、B(25%)、C+(20%)、C(5%)。如果出现满分人数超过考生总人数5%的特殊情况,则满分者均为A+,后续等级所占比例相应扣减。其他等级划定时出现同分情况,以此类推。
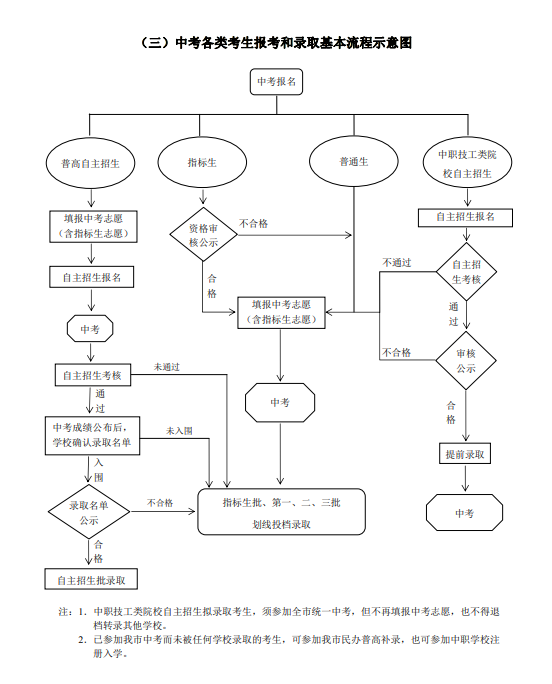
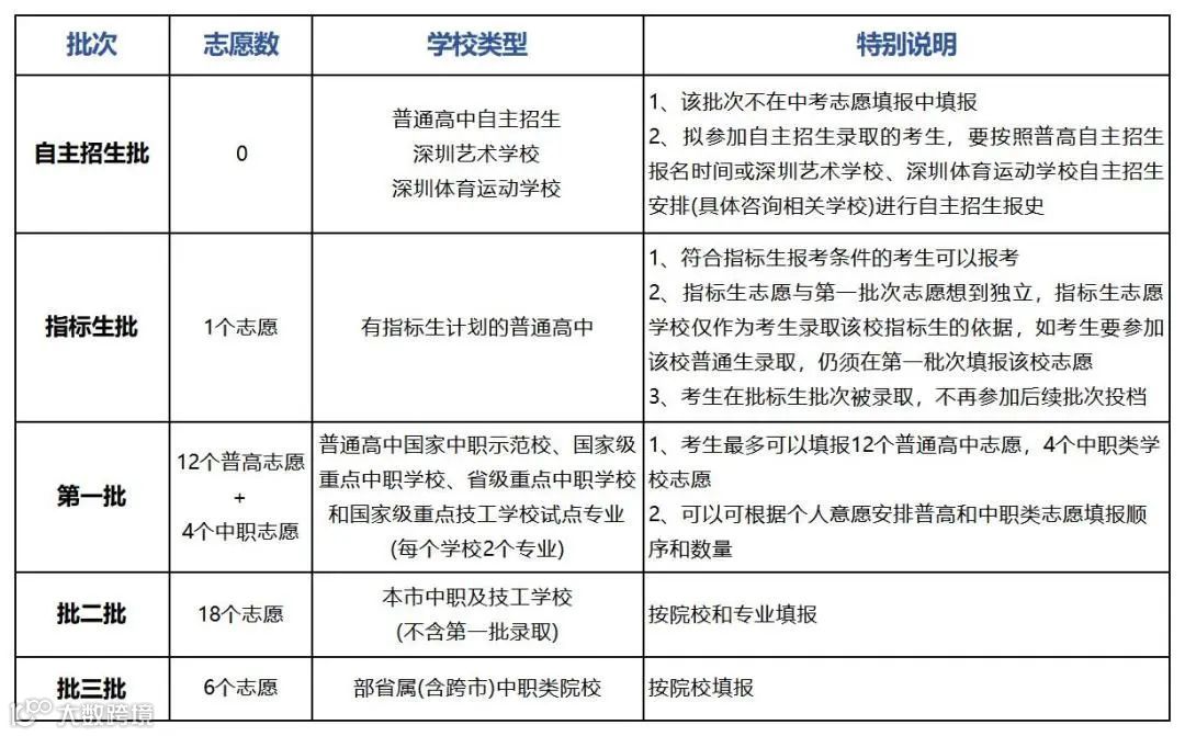
2、2023深圳中考录取批次
深圳中考录取主要分为自主招生批、指标生批、第一批、第二批、第三批共计五个录取批次。中考录取优先级为:自主招生批>指标生批>第一批次>第二批次>第三批次。
需要注意的是凡是被上一批次录取的考生,将不再参加下一批次的录取。简单的说,如果你自主招生被某高中录取了,后面中考无论考多少分,第一批次哪怕能进深中,也没办法被录取,各批次录取学校见下表↓

除了以上几个批次外,还有中考第二次划线录取和民办普高补录,注意这两次录取仅限于此前批次未被录取的考生参与。考生需进行志愿填报,且设有最低录取资格线。
3、深圳中考投档录取原则
深圳市招考部门在同一批次的学校录取时,按照“分数优先、依照志愿顺序”的规则投档。根据招生计划、考生志愿,按考生中考总分(含政策性加分)从高到低的顺序投档。
“分数优先”:按照考生成绩从高到低顺序投档,任何学校无法拒录非第一志愿填报该学校的考生。
案例:假如A同学和B同学参加中考,中考成绩分别为577分和576分。那么就系统在录取时会先查看A同学的的志愿表,A同学的志愿处理完投完档录取后,才会去处理B同学的志愿。这就是“分数优先”的意思。
“依照志愿顺序”:遵循个人志愿顺序,从第一志愿开始投档至最后一个志愿。
案例:续上例,在处理A同学的志愿时,会先看A的第一志愿。假如第一志愿是深圳中学,再看一下深圳中学是否已经录满,假如未录满,那么A同学的档案就会被投到深圳中学,A被深圳中学录取。A同学被录取后,不会再看A同学余下的其它志愿。而如果深圳中学早已录满,那么就接着看A同学的第二志愿,以此类推。
当中考总分相同时,录取按照“同分比较原则”录取优先者。比较顺序如下:
(1)生物与地理(合卷)分数高的优先录取;
(2)语、数、英三科总分高的优先录取。
即:当考生中考分数相同时,优先比较生地分数,分数高的优先录取;如果考生中考分数、生地分数两者成绩均相同,则比较考生的语数英三科总分,三科总分较高者优先录取。








上下滑动可查看更多,点击图片可放大查看







上下滑动可查看更多,点击图片可放大查看






上下滑动可查看更多,点击图片可放大查看

上下滑动可查看更多,点击图片可放大查看






上下滑动可查看更多,点击图片可放大查看






上下滑动可查看更多,点击图片可放大查看




上下滑动可查看更多,点击图片可放大查看
深圳市2021年民办普高补录:民办普高补录控制线和具体录取标准、办法由学校自行确定。




上下滑动可查看更多,点击图片可放大查看



上下滑动可查看更多,点击图片可放大查看



上下滑动可查看更多,点击图片可放大查看
懂你教育提分宝
带着学生一起打怪升级
让你了解的不止是分数
让孩子进行个性化、智适应学习
在学习中努力有方
找到快乐和自信!


