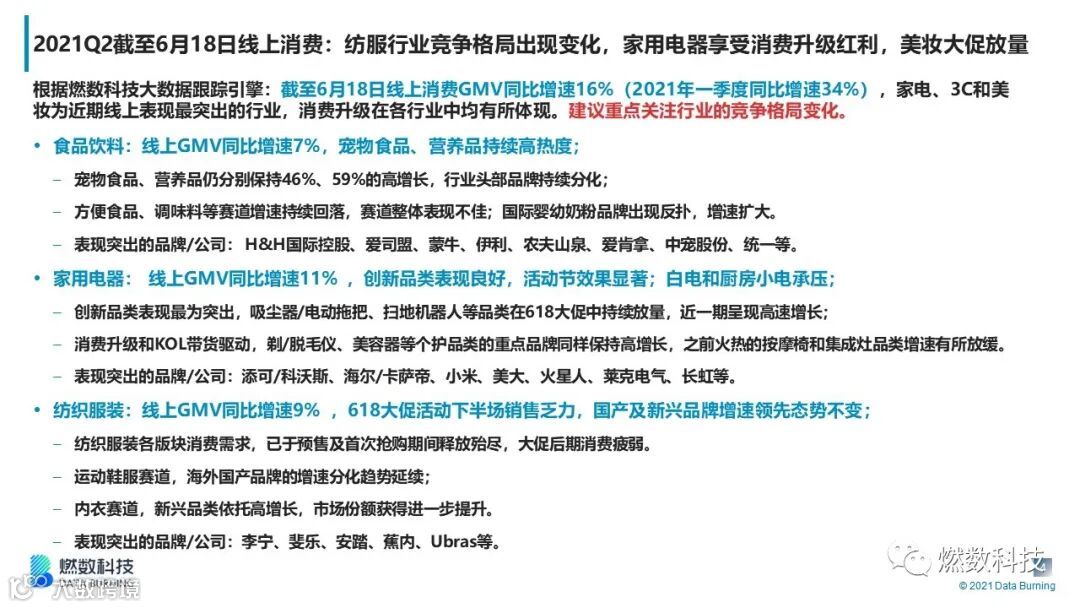
截至6月18日线上消费GMV同比增速16%(2021年一季度同比增速34%),家电、3C和美妆为近期线上表现最突出的行业,消费升级在各行业中均有所体现。建议重点关注行业的竞争格局变化。
食品饮料:线上GMV同比增速7%,宠物食品、营养品持续高热度,行业头部品牌持续分化;方便食品、调味料等赛道增速持续回落,赛道整体表现不佳;国际婴幼奶粉品牌出现反扑,增速扩大。
家用电器:线上GMV同比增速11%,创新品类表现良好,活动节效果显著;白电和厨房小电承压;创新品类表现最为突出,吸尘器/电动拖把、扫地机器人等品类在618大促中持续放量,近一期呈现高速增长;消费升级和KOL带货驱动,剃/脱毛仪、美容器等个护品类的重点品牌同样保持高增长,之前火热的按摩椅和集成灶品类增速有所放缓。
纺织服装:线上GMV同比增速9% ,618大促活动下半场销售乏力,国产及新兴品牌增速领先态势不变;纺织服装各版块消费需求,已于预售及首次抢购期间释放殆尽,大促后期消费疲弱。运动鞋服赛道,海外国产品牌的增速分化趋势延续;内衣赛道,新兴品类依托高增长,市场份额获得进一步提升。
美妆个护:线上GMV同比增速20%,面部护肤与香水彩妆增长领先;在头部主播直播带货对需求的拉动下,面部护肤主流品牌销售增速稳定在较高水平,国产品牌市占有小幅提升;国产品牌继续引领彩妆赛道,品牌市占相对稳定。
3C数码:线上GMV同比增速14%,手机、笔记本格局固化,数码产品表现依然突出;手机赛道苹果在高端机赛道保持稳定增长,小米通过品牌优势与新品研发力,继续巩固线上国产手机TOP1的地位,同时,中低端机赛道竞争激烈,realme、一加等品牌处于高速增长;笔记本赛道联想一家独大,苹果增速紧随其后;激光电视与投影仪赛道出现分化;摄影摄像设备热度尤在。
下面为大家带来行业深度洞察,供大家参考。




























了解相关行业、品牌更详细的数据,
欢迎大家登录官网,联系我们。
www.databurning.com
燃数科技成立于2019年初,致力于为金融及消费行业提供新经济的大数据解决方案。我们致力于依靠大数据,AI等技术手段,为企业客户建立“新型数据银行”并提供新一代智能投研服务及基于新经济的大数据洞察解决方案。2019年获得IDG资本、天图资本的投资。目前已服务公募,私募,海外对冲基金,VC/PE等大中型金融机构。
联系方式:
电话:010-8045 6766
邮箱:market@databurning.com
网址:www.databurning.com

