辞旧岁欢欣鼓舞庆胜利!迎新春豪情满怀谱新篇!

值此新春佳节来临之际,燃数科技向全体关注“燃数科技”微信公众号的亲朋好友们拜年! 向长期以来支持关心“燃数科技”的各级领导、社会各界朋友致以诚挚的问候和美好的祝愿!
祝愿大家新年愉快、阖家幸福、万事如意、祥云瑞气、平步青云!
春节假期期间(2月11日-2月17日)燃数不打烊,产品数据照常更新。














基于燃数科技自行研发的大数据跟踪引擎,我们为大家带来2021年年货节最新线上消费洞察。
截至农历腊月十九的近30日数据显示:
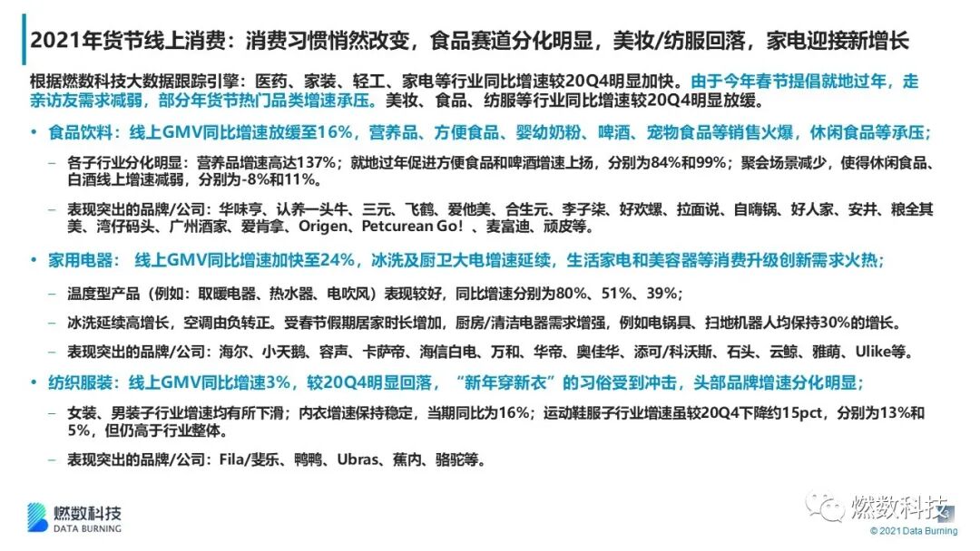
食品赛道分化明显,部分年货节热门品类增速承压。彩妆/纺服回落,家电迎接新增长。
食品行业:各子行业消费趋势分化明显,营养品、方便食品、婴幼奶粉、啤酒、宠物食品等销售火爆,休闲食品等承压。
家电行业:应季消费高增长,冰洗白电亮眼,空调行业反转,生活家电和美容器等消费升级创新需求火热。
纺服行业:“新年穿新衣”的习俗受到冲击,头部品牌增速分化明显。
美妆行业:春节流动减少致彩妆增速放缓,面部护肤(尤其是功能性护肤)需求延续。
其他行业:手机竞争新格局固化中,纸品家清、女性护理等轻工类产品需求强劲,护理护具带动医药健康增速进一步提升。










了解相关行业、品牌更详细的数据,
欢迎大家登录官网,联系我们。
www.databurning.com
燃数科技是一家为金融机构、消费企业、政府提供数据驱动投资/商业决策的解决方案提供商,高速发展中的我们在2019年已获得知名机构投资。目前覆盖众多行业及A股、港股、美股上市公司,我们不仅为金融机构提供智能投研解决方案,还为消费企业提供数字化运营解决方案。欢迎大家联系我们。
联系方式:
电话:010-8045 6766
邮箱:market@databurning.com
网址:www.databurning.com

