
备受关注的陈满案出现最新进展,今天上午,海南省高级人民法院公布了对陈满国家赔偿案的结果:向陈满支付国家赔偿金2753777.64元,其中包括人身自由赔偿金185万余元,精神损害抚慰金90万元。
据悉,23年前,因涉嫌故意杀人与纵火,陈满被捕入狱;23年后,再审改判,陈满重获自由。失去8437天人身自由,虽然赔偿金与申请金额之间存在差距,但陈满仍表示接受。
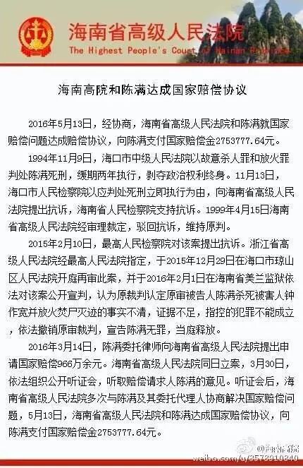
2016年3月14日,陈满委托律师向海南省高级人民法院提出申请国家赔偿966万余元。海南省高级人民法院同日立案,3月30日,依法组织公开听证会,听取赔偿请求人陈满的意见。听证会后,海南省高级人民法院多次与陈满及其委托代理人协商解决国家赔偿问题,5月13日,海南省高级人民法院和陈满达成国家赔偿协议,向陈满支付国家赔偿金2753777.64元。
这个赔偿数据和陈满申请的金额存在一定差距。陈满在向法院提交的国家赔偿申请书中,主要陈述了两方面的请求,一方面是请求法院在中央电视台等主流媒体公开向陈满赔礼道歉、消除影响。另一方面就是申请国家赔偿。
陈满提出总额达966万多元的经济赔偿请求,其中包括五项费用,分别是:
侵犯人身自由赔偿金为1853777.64元。根据《中华人民共和国国家赔偿法》第三十三条,侵犯公民人身自由的,每日赔偿金按照国家上年度职工日平均工资计算。对于陈满来说,也就是要按照2015年5月27日最高人民法院公布的《2015年侵犯公民人身自由赔偿金标准》,具体数额为每日赔偿金219.72元。 陈满从被捕到无罪释放,一共经历23年,合计失去了8437天的人身自由。8437×219.72元=1853777.64元
误工费3707555.28元。陈满方面认为如果自己不入狱,收入水平要高于国家平均工资,因此按国家平均工资的两倍计算,计算出370余万元的费用。
精神损害抚慰金300万元。律师认为,这23年,陈满缺失了普通人拥有的完整家庭、事业,不能在双亲膝下尽孝,饱尝了人生离别之苦,所以申请了300万元的精神损害赔偿。
申冤费用100万元。陈满方面称,家人当年四处奔波开销巨大,比如交通费就是一大笔,在上个90年代初期,坐飞机不打折,根据陈满亲属出示的开支记录,1993年到1998年五年期间就花了十几万。
申请国家赔偿的法律依据是2013年1月1日进过修改实施的《中华人民共和国国家赔偿法》。陈满申请的金额与赔偿金额之间存在不小差距。专家介绍,国家赔偿强调根据“法定标准”来进行赔偿,而不是“损失多少赔多少”。
国家行政学院教授杨伟东介绍,考虑到国家赔偿本身的特殊性,对财产损失这个标准是以直接损失以及可明确预期的损失来计算,但对于一般在民事赔偿当中可预期的损失并没有列入其中。比如说误工费,陈满申请370万,在他看来自己的收入水平应该较社会平均水平高,但法院并未支持。
之前,“浙江叔侄奸杀冤案”申请赔偿702万,浙江高院裁定赔偿221万(法院对这对叔侄申请的律师费、医疗费等赔偿请求并未支持)。福建“念斌案”申请国家赔偿1500万,福州中院裁定赔偿113万(基本只包括人身自由损害赔偿金和精神抚慰金,不包括其它赔偿金)。
在杨教授看来,国家赔偿法的立法精神是国家对受到公权力伤害的人给予的一种补救措施。让当事人能够接受这样一种补救措施,从而身心得以恢复,这是《国家赔偿法》最核心的精神。

自1992年12月27日被认定为杀人凶手被抓,至今年2月1日被宣判无罪当庭释放,今年53岁的陈满失去自由23年,8437天,其是国内已知服刑时间最长的蒙冤者。
1992年12月25日,海南海口市发生一起杀人焚尸案。12月27日,陈满以犯罪嫌疑人身份被限制人身自由。12月28日,陈满被收容审查。
1994年11月9日,海口中院一审以故意杀人罪、放火罪数罪并罚判处陈满死刑,缓期二年执行。因嫌判轻了,海口市检察院提起抗诉。
1999年4月15日,海南高院刑事裁定驳回抗诉,维持原判。陈满坚称蒙冤,此后与其家人不断申诉。
2001年11月8日,海南高院经复查驳回陈家的申诉。
2013年4月9日,海南检察院审查后认为陈满案不符合立案复查条件。
2015年2月10日,最高检以海南高院对陈满案的裁定“认定事实错误,导致使用法律错误”为由,向最高法提出抗诉。4月24日,最高法指令浙江高院再审。12月29日,浙江高院在海口市琼山法院开庭审理。
2016年2月1日,浙江高院再次在海南美兰监狱开庭,宣判陈满无罪,当庭释放。
宣判后,海南省高级人民法院副院长傅勤向陈满当面表达了歉意。
来源:综合央视新闻、法制日报报道
长按识别二维码关注长安剑
▼▼▼

昨日文章《众声喧哗时,一个回来的“肾”给舆论场什么启示?》、《一个镇的司法所所长为什么会赢得孟建柱书记点赞?》、《具备这些条件,你就可以进最高法实习了!》、《8年前有人疯狂阻止海外华人为汶川地震募捐,这人是谁?》、《三分钟法治新闻全知道》
@“童ゝ”:现在是网络信息年代,也请提供信息平台能负责任,你们是提供者,而我们是读者,你们的信息来源不明确,很容易误导我们这些读者,请你们对你们的工作多付出一份责任!
@“Besaid”:媒体搞噱头,不追求事实真相,只在乎博人眼球,所以看新闻我向来只看后续报道。
@“FUFU”:总是这样,对坏事宁可信其有、不断寻找替罪羊、具有被迫害情结、不愿意花力气去寻找证据和进行理性思考。
@“颀心”:事件刚出来,各种头条,千万评论骂医生,真相出来,新闻沉底,当初各种闭口不言,或者连看都不看,心思早就等待下一次了。
@“鼎多宝印刷包装小曾”:网民的成熟,也是社会成熟的一个标志;可以说明一点:那种“媒体说什么网民信什么”的年代,已经一去不复返了。“真相有时比我们想象得还魔幻,但大多数时候,是充满了平庸和琐碎的,还有一些可能与个人价值预设相悖的细节。但面对公权力时的这种紧张状态,无疑会助长理智的惰性,常常让人们不愿意承认平庸而琐碎的真相,而宁愿相信自己幻想出来的大戏。”精辟!
@“österreich オーストリア”:8年前,地震发生以后。海外个别人就开始大做文章,妄图攻击党,回家,政府和人民。借此机会来达到自己的政治私心和野心,好在海外华人华侨和友人。对其进行了强烈的斗争。我们也不能忘了这些海外赤子和友人。