专栏1 “十四五”时期经济社会发展主要指标
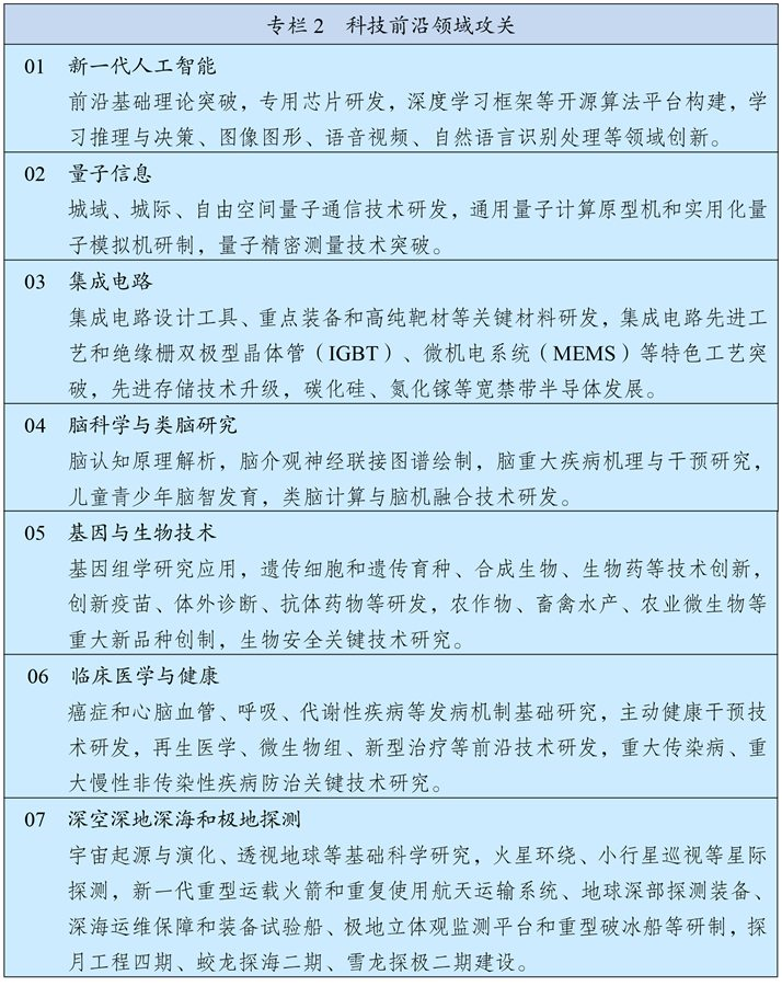
专栏2 科技前沿领域攻关
专栏3 国家重大科技基础设施
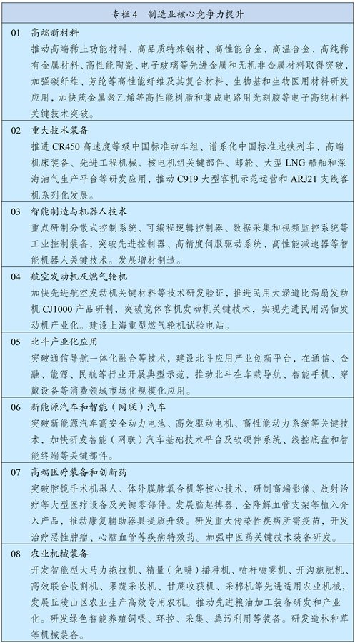
专栏4 制造业核心竞争力提升
专栏5 交通强国建设工程
专栏6 现代能源体系建设工程
专栏7 国家水网骨干工程
专栏8数字经济重点产业
专栏9 数字化应用场景
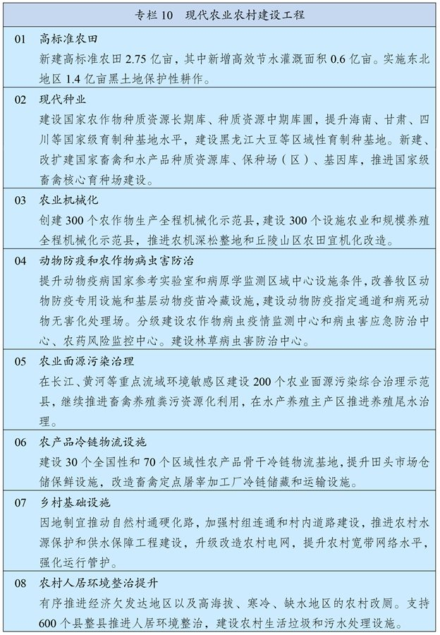
专栏10现代农业农村建设工程
专栏11 新型城镇化建设工程
专栏12促进边境地区发展工程
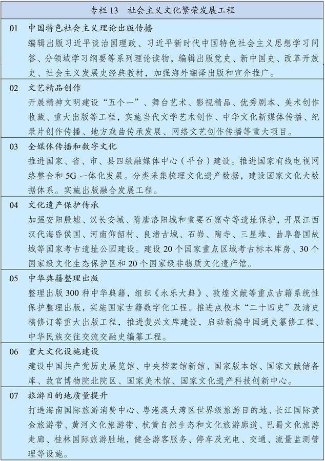
专栏13社会主义文化繁荣发展工程
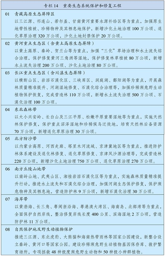
专栏14 重要生态系统保护和修复工程
专栏15 环境保护和资源节约工程
专栏16教育提质扩容工程
专栏17 全民健康保障工程
专栏18 “一老一小”服务项目
专栏19 社会关爱服务行动
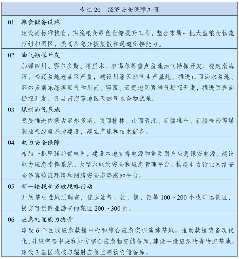
专栏20经济安全保障工程



