
01
引言
山脊图一般由垂直堆叠的折线图组成,这些折线图中的折线区域间彼此重叠,此外它们还共享相同的x轴.

02
举个栗子
在介绍完山脊图的由来背景后,现在让我们来举个例子。我们使用以下数据集,主要包含 Netflix 的作品及对应的 IMDB 分数。
import matplotlib.pyplot as pltimport seaborn as snsimport pandas as pddf = pd.read_csv('./data/film.csv')languages = ['English', 'Hindi', 'Spanish','French', 'Italian', 'Portuguese']df_filtered = df[df['Language'].isin(languages)]df_filtered
运行结果如下:
上表中从左往右,依次为ID,电影名称,电影类型,首映日期,电影长度,IMDB评分,以及电影语种.
03
数据可视化
接下来我们首先使用 Seaborns FacetGrid库来为每个语言类别的电影创建不同IMDB下的概率密度分布曲线图。实现这个功能很简单,仅需要对数据表中相应名称字段来按值进行分组统计即可。
sns.set_theme(style="white")g = sns.FacetGrid(df_filtered, row="Language")g.map_dataframe(sns.kdeplot, x="IMDB Score")g.set(ylabel="")
运行结果如下:
上述实现采用的为默认的参数配置,横轴表示IMDB分数,纵轴表示对应不同语种电影在不同IMDB得分下的概率. 从上述图例中可以看出单个语种电影评分的概率密度分布,但是很难查看不同语种间的对比分布。
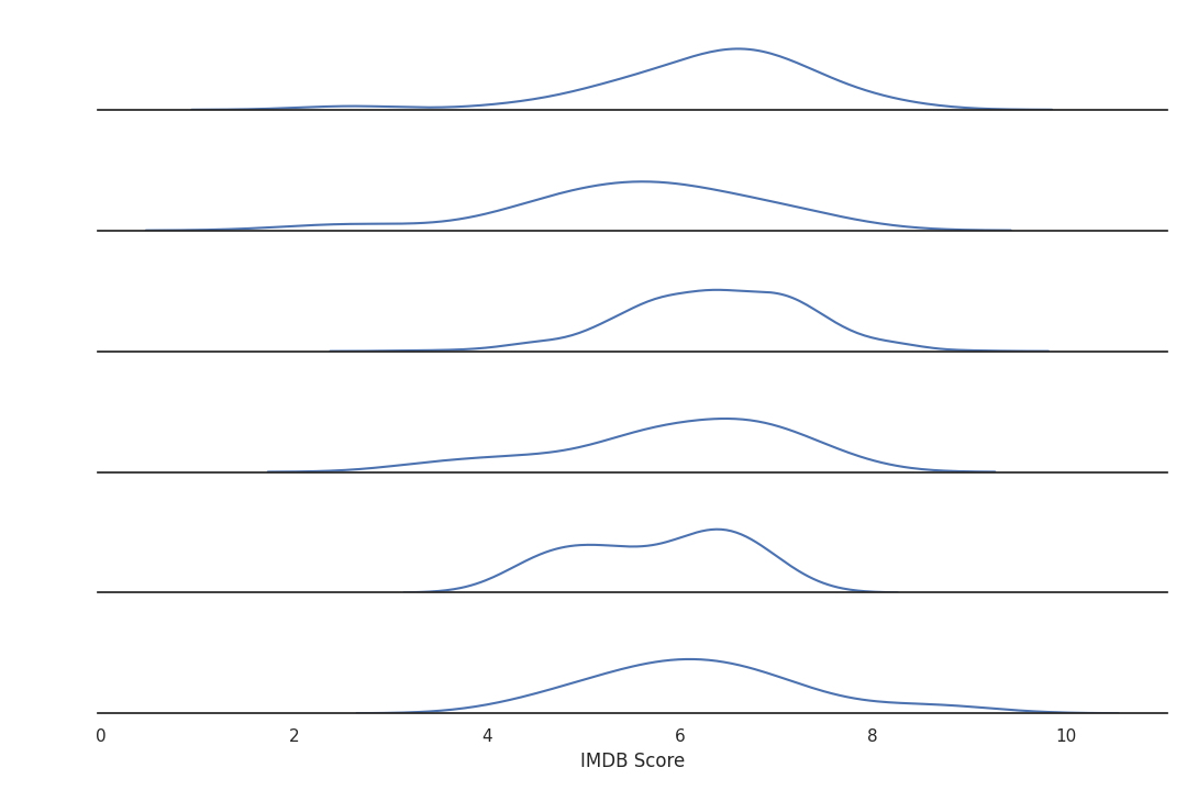
接着我们尝试来改进显示效果,我们通过设置FacetGrid函数中相应的参数来让图表变得更宽更短。代码如下:
sns.set_theme(style="white")g = sns.FacetGrid(df_filtered, row="Language", aspect=9, height=1.2)g.map_dataframe(sns.kdeplot, x="IMDB Score")g.set(ylabel="")
运行结果如下:
上述改进虽然可以让数据间的对比变得明显一些,但是这个可视化从视觉效果上看并没有太大的吸引力。
观察上图,我们其实并没有多少人去关注左侧的Y轴信息,我们更关注的是数据的形状.这就意味着我们这里可以删除Y轴.
代码如下:
sns.set_theme(style="white")g = sns.FacetGrid(df_filtered, row="Language", aspect=9, height=1.2)g.map_dataframe(sns.kdeplot, x="IMDB Score")g.set_titles("")g.set(yticks=[],ylabel="")g.despine(left=True)
运行结果如下:
04
绘制山脊图
经过我们的优化,上述不同语种电影的IMDB得分概率密度分布还是不够直观.
接下来我们一步一步来介绍我们的终结法宝--山脊图.
首先,我们需要确保背景是透明的。
sns.set_theme(style="white", rc={"axes.facecolor": (0, 0, 0, 0)})
接着,我们需要填充线条的内部区域。
g.map_dataframe(sns.kdeplot, x="IMDB Score", fill=True, alpha=1)
上述操作后,不同语种间的区域会出现重叠,这时我们还需要区分重叠部分。
我们通过以下代码进行区分:
sns.set_theme(style="white", rc={"axes.facecolor": (0, 0, 0, 0)})g = sns.FacetGrid(df_filtered, row="Language", aspect=9, height=1.2)g.map_dataframe(sns.kdeplot, x="IMDB Score", fill=True, alpha=1)g.map_dataframe(sns.kdeplot, x="IMDB Score", color='black')g.fig.subplots_adjust(hspace=-.5)g.set_titles("")g.set(yticks=[])g.despine(left=True)
结果如下:

05
添加颜色
到目前位置,我们实现了我们第一版的山脊图,接着我们可以根据需要来自定义扩展它。
sns.set_theme(style="white", rc={"axes.facecolor": (0, 0, 0, 0), 'axes.linewidth':2})palette = sns.color_palette("Set2", 12)g = sns.FacetGrid(df_filtered, palette=palette, row="Language", hue="Language", aspect=9, height=1.2)g.map_dataframe(sns.kdeplot, x="IMDB Score", fill=True, alpha=1)g.map_dataframe(sns.kdeplot, x="IMDB Score", color='black')def label(x, color, label):ax = plt.gca()ax.text(0, .2, label, color='black', fontsize=13,ha="left", va="center", transform=ax.transAxes)g.map(label, "Language")g.fig.subplots_adjust(hspace=-.5)g.set_titles("")g.set(yticks=[], xlabel="IMDB Score")g.despine( left=True)plt.suptitle('Netflix Originals - IMDB Scores by Language', y=0.98)

06
扩展
最后,我们可以使用下面代码来复制 Joy Division 专辑封面的可视化效果。
代码如下:
import pandas as pdimport seaborn as snsimport matplotlib.pyplot as pltif __name__ == "__main__":url = "./data/pulsar.csv"df = pd.read_csv(url, header=None)df = df.stack().reset_index()df.columns = ['idx', 'x', 'y']sns.set_theme(rc={"axes.facecolor": (0, 0, 0, 0), 'figure.facecolor':'#000000', 'axes.grid':False})g = sns.FacetGrid(df, row='idx', aspect=50, height=0.4)# Draw the densities in a few stepsg.map(sns.lineplot, 'x', 'y', clip_on=False, alpha=1, linewidth=1.5)g.map(plt.fill_between, 'x', 'y', color='#000000')g.map(sns.lineplot, 'x', 'y', clip_on=False, color='#ffffff', lw=2)# Set the subplots to overlapg.fig.subplots_adjust(hspace=-0.95)g.set_titles("")g.set(yticks=[], xticks=[], ylabel="", xlabel="")g.despine(bottom=True, left=True)plt.savefig('joy.png', facecolor='#000000')
运行结果如下:

07
总结
总的来说,山脊图非常适合关注数据的分布对比。山脊图以吸引人的美学可以引起观众的共鸣,使它们成为向用户介绍数据分布对比分析时的绝佳选择。
您学废了吗?
关注公众号,回复 ridge,即可获取完整代码。

