
01
引言
主成分分析(PCA)是数据科学中不可或缺的可视化和降维工具,但大家往往被埋没在复杂的数学公式中。至少可以说,我很难理解其中的原因,因此很难欣赏到它的全部魅力。今天我们就用大白话来讲解下主成分分析吧!
闲话少说,我们直接开始吧!
02
什么是PCA ?
主成分分析 (PCA) 是一种将高维度数据转换为低维度数据的技术,同时保留尽可能多的信息。
原始三维数据集。红色、蓝色和绿色箭头分别代表第一、第二和第三主成分的方向
PCA 从三维缩减到二维后的散点图
我喜欢把 PCA 比作写一本书的摘要。花时间读完一本长达 1000 页的书是一种奢侈,很少有人能负担得起。如果我们能用两三页纸就概括出最重要的内容,让最忙碌的人也能轻松消化这些信息,岂不更好?在这个过程中,我们可能会丢失一些信息,但嘿嘿,至少我们得到了全貌。
03
方差的引入
这是一个分两步走的过程。如果我们没有阅读或理解书的内容,就无法写出书的摘要。PCA 的工作原理也是如此 -- 理解,然后总结。
人类通过语言表达来理解故事书的含义。不幸的是,PCA 不会说英语。它必须通过自己喜欢的语言--数学,在我们的数据中寻找意义。那么我们能否用数学方法量化数据中蕴含的信息量?嗯,方差是可以的。数据方差越大,说明其包含信息越多。反之亦然。
对于大多数人来说,方差并不是一个陌生的词汇。我们在高中就学过,方差衡量的是每个点与平均值的平均差异程度。

方差计算公式
但方差具体有什么意义呢?我们来看个例子,假设我们正在和朋友玩猜谜游戏。游戏很简单。我们的朋友会遮住他们的脸,我们只需要根据他们的身高猜出谁是谁。作为好朋友,我们会记住每个人的身高。
记忆中朋友们的高度
我先来。
三个一模一样的朋友的背影,我们需要根据他们的身高差异来识别他们。
毫无疑问,我们可以推断出来A 是Chris,B 是Alex,C 是Ben。现在,让我们来猜一猜另一组朋友。
我们朋友的另一组身高,让我们铭记于心
接着,轮到你来猜了。
三位身高相仿的朋友的剪影,我们需要确认他们的身份。
PCA 被定义为一种正交线性变换,它将数据转换到一个新的坐标系中,使数据的某个标量投影的最大方差位于第一个坐标上(称为第一个主成分),第二个最大方差位于第二个坐标上,以此类推。
在 PCA 看来,方差是量化数据信息量的一种客观的数学方法。也就是说,差异就是信息。
04
PCA的引入
为了让大家明白方差就是信息,我提议再进行一次猜拳比赛,只不过这次我们要根据身高和体重来猜出谁是谁。
我们的数据如下:

同一组朋友及其各自的身高和体重
一开始,我们只有身高。现在,我们朋友的数据量基本上翻了一番。这会改变大家的猜测策略吗?这是进入下一节的一个很好的小插曲--PCA 如何概括我们的数据,或者更准确地说,如何降低维度。
上述这个例子中,就我个人而言,体重差异非常小(又称小方差),根本无法帮助我区分我们的朋友。我还是主要依靠身高来进行猜测。直观地来说,我们只是将数据从 2 维减少到了 1 维。这样做的目的是,我们可以有选择地保留方差较大的变量,而遗忘方差较小的变量。
但是,如果身高和体重的方差相同呢?这是否意味着我们不能再降低这个数据集的维度?我想用一个样本数据集来说明这个问题。

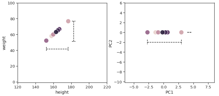
虚线表示身高和体重的方差

在这种情况下,我们很难选择要删除的变量。如果我删除其中任何一个变量,就等于删除了一半的信息。那么两个都能留下吗?也许,只是看问题的角度不同。
05
换个角度看问题
最好的故事书总是有隐藏的主题,这些主题不是写出来的,而是隐含的。单独阅读每一章是没有意义的。但如果我们读完所有章节,就会有足够的背景让我们把谜题拼凑起来--潜在的情节就会浮现出来。
到目前为止,我们只是单独研究身高和体重的差异。与其局限于选择其中一个,为什么不把它们结合起来呢?
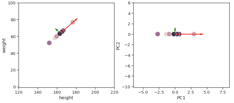
当我们仔细观察我们的数据时,最大的方差不在 x 轴上,也不在 y 轴上,而是一条横跨的对角线。第二大方差是一条与第一大方差成 90 度的直线。
虚线表示最大方差的方向
为了表示这两条线,PCA 将身高和体重结合起来,创建两个全新的变量。它可以是 30% 的身高和 70% 的体重,或者是 87.2% 的身高和 13.8% 的体重,也可以是任何其他组合,这取决于我们所掌握的数据。
这两个新变量被称为第一主成分(PC1)和第二主成分(PC2)。我们可以分别使用 PC1 和 PC2,而不是在两个坐标轴上使用身高和体重。
左:原始数据中身高和体重的方差相似。右:经过 PCA 变换后,所有方差都显示在PC1 轴上

为进行公平比较,所有变量均标准化为同一量纲
仅PC1 就能捕捉到身高和体重的总方差。由于 PC1 包含了所有信息,大家已经知道了其中的奥秘--我们可以很放心地移除 PC2,并知道我们的新数据仍能代表原始数据。
在实际数据中,我们通常不会得到一个能捕捉到 100%方差的主成分。进行 PCA 分析会得到 N 个主成分,其中 N 等于原始数据的维度。一般来说,我们会从这个主成分列表中选择最少的主成分,以解释最多的原始数据。
Scree Plot 是一个很好的视觉辅助工具,可以帮助我们做出决定。
三维数据集的 Scree Plot 示例
上述条形图显示了每个主成分所解释的方差比例。一方面,叠加的折线图告诉我们 N 个主成分之前解释方差的累积总和。理想情况下,我们希望只用 2 到 3 个主成分就能得到至少 90% 的方差,这样既能保留足够的信息,又能在图表上直观地显示数据。从上述图像上看,我觉得使用 2 个主成分比较合适。
06
总结
本文重点介绍了主成分分析PCA相关的知识点,通过具体的实际例子来加强大家对其基础知识的理解,希望大家读完后可以有更深刻的认识。
您学废了吗?
点击上方小卡片关注我
添加个人微信,进专属粉丝群!


