2017年10月11日,海关总署发布2017第48号公告,自2018年1月1日始,除特殊的几种业务类型外,取消转关申报模式。企业只能采用通关一体化方式或直接到进出境口岸清关。
首先,我们来解读一下,哪几种特殊业务类型还能继续选择转关申报?

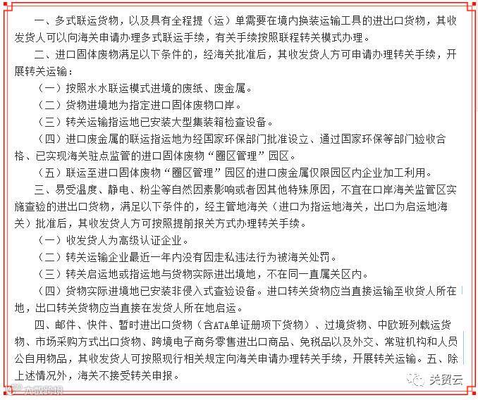
图解如下:

简而言之,除以下四种情况外,海关不再允许办理转关运输:

那么,问题来了,这则公告对企业的影响何在?

可以看出,48号公告影响最大的,除了转关场,就是二线关的报关行了,尤其是转关场的报关行,该何去何从?他们手里掌握着当地最大的客户资源,本来是一把好牌,现在有烂在手里的危险。该如何转变方式,继续为这些老客户提供服务?用通关一体化方式帮工厂申报一线口岸业务?听起来不错,而且很多人也在尝试,但实行起来,竟然让人望而生畏!举个例子,东莞一家报关行帮客户以通关一体化方式向黄埔海关申报,经蛇口出口一批货物,不能一上来就申报报关单,要先向船代平台申报海运舱单,申报前要跟平台签订协议,交纳保证金,还有到银行开户,签订托收协议;而蛇口这样的船代,共有14家,要逐一签约,顿时泪崩!
结果,东莞报关行只好委托深圳一家报关行帮忙申报舱单和国检全申报,自己先将报关单草单发给口岸报关行,等口岸申报完舱单后自己再根据舱单申报报关单,然后还要麻烦口岸报关行解国检,真实心累!
不过,如今有多个智能通关平台出现,为外地报关行申报深圳口岸的单证提供了综合解决方案,这样狼狈的情形也许再也不会出现了。深圳关贸云平台,就是其中的佼佼者。

所以,二线报关行大可不必烦恼,甚至可以借此政策东风,大力拓展新业务,不受旧有模式的限制。所谓转危为机,诚如是也!
联系热线:黄先生:138-2651-6392 0755-26915086-8021
网络支持:www.guanmaoyun.com; E-mai:huangzhilaing@guanmaoyun.com

