8 月 1 日,【AI + 管理 成就不凡 —— 金蝶云・星空领先业财城市峰会】惠州站圆满落幕。本次峰会由金蝶软件(中国)有限公司悉心指导、广东云蝶软件有限公司倾力主办,奥威软件作为核心生态伙伴受邀出席,与政府领导、行业专家、企业代表及众多生态伙伴齐聚一堂,共同聚焦 AI 技术赋能业财融合的前沿趋势,共话企业数字化转型新路径。
惠州市惠城区科技创新发展中心主任钟耀钦在致辞中明确指出:“AI 赋能业财管理是区域经济高质量发展的重要引擎,政府将持续为企业数字化、智能化转型保驾护航。” 金蝶中国广东生态伙伴部总监苏杭也强调:当下 AI 正掀起新一轮管理变革,企业唯有构建面向未来的 “新业财” 能力,才能在高质量发展的赛道上抢占先机。
在精彩纷呈的主题分享环节,各行业专家贡献了诸多真知灼见。金蝶中国助理总裁、星空产品市场与解决方案部总经理李成冬提出,AI 时代下财务与供应链管理面临深刻变革,企业需构建 “强链接数字化平台”,借助 AI 技术实现从被动核算到主动决策的转变。广东微电新能源有限公司财务总监陈培周则分享了依托金蝶云星空实现数字化转型的成功经验,生动展现了数字化建设对企业发展的强大驱动作用。
在众多精彩分享中,奥威软件首席咨询顾问邹斌的发言同样备受关注,他深入剖析了奥威AI+ BI 在 企业业财分析中的落地场景与实践价值,为在场嘉宾带来了一场思想盛宴。
传统手工制作的利润表,虽包含当期数据、收入比、同比、环比、本年累计、本年累计同比及预算完成情况等丰富内容,但数据繁杂,难以从中发现问题,如同雾里看花。
BI 制作的利润表则有了显著提升,它更为直观,能让收入、营业利润率等关键指标清晰呈现,通过这些指标的同比、预算完成情况可快速判断经营状况,还能展示近 12 个月的趋势。不过,若要深入分析好坏背后的原因,仍需分析人员借助联动、穿透等功能层层挖掘,才能找到问题根源。
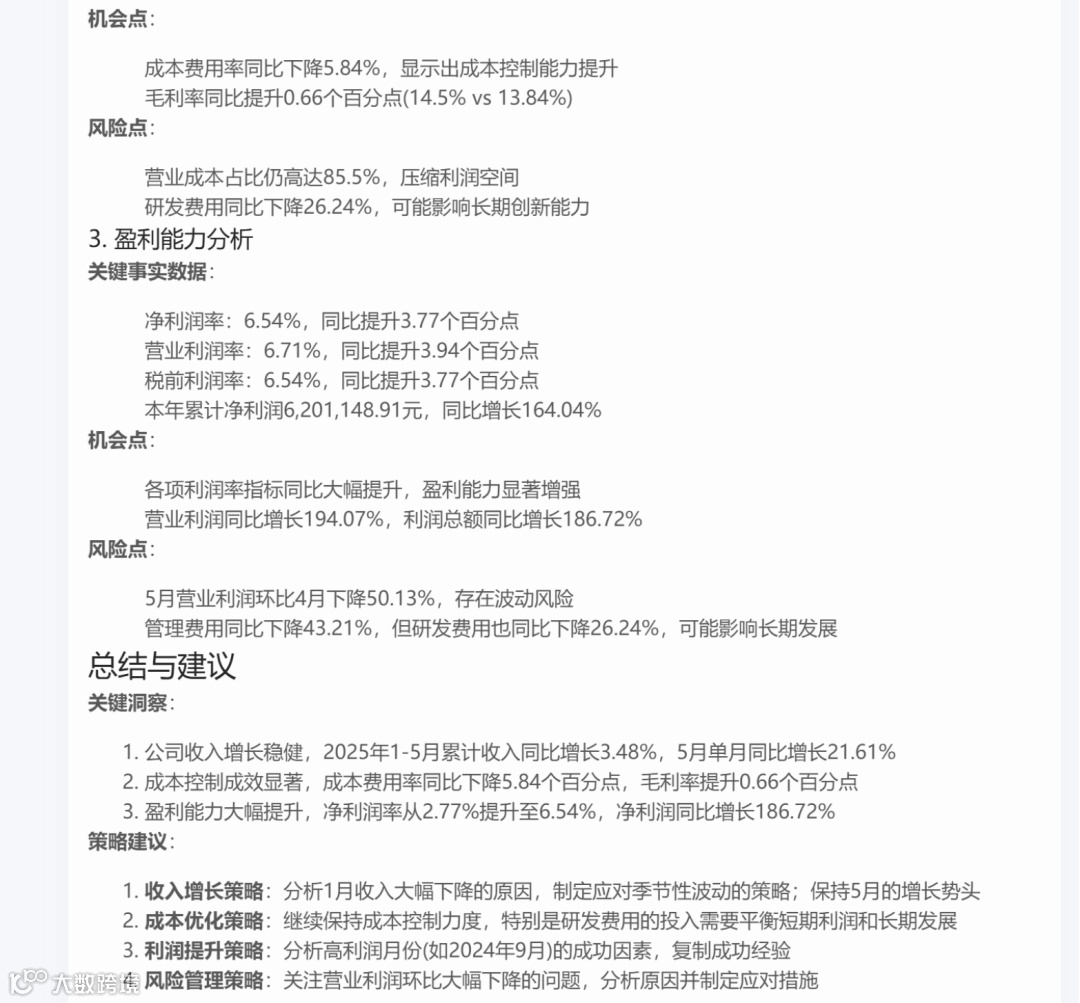
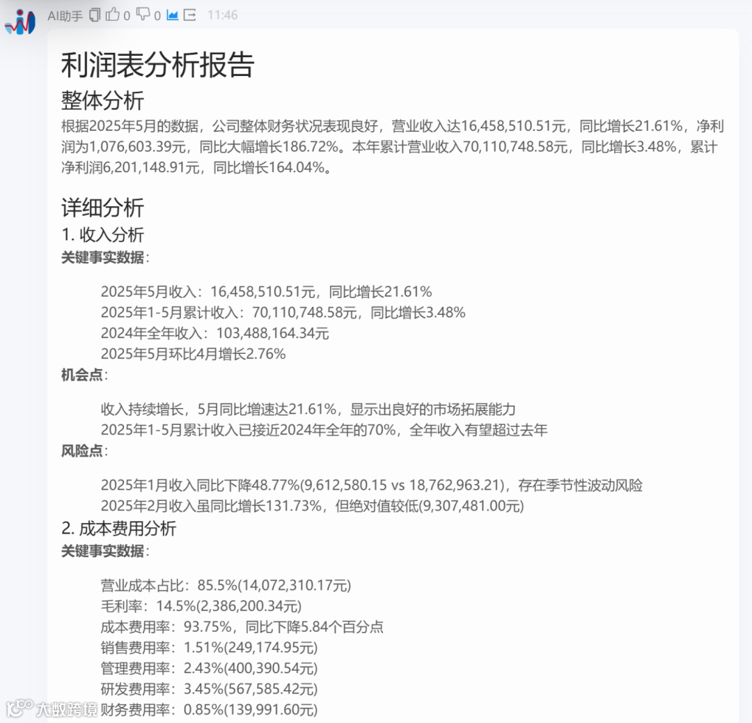
而借助奥威 AI 能力在 BI 报表基础上进行解读,然后输出分析报告,彻底改变了这一局面。它既可以输出纯文字报告,也能生成图文报告,最核心的优势在于直接点明数据中蕴含的机会点或风险点,并给出明确的结论与建议,省去了企业花费大量时间分析和解读数据的过程,让决策更高效。
企业制作报表的最终目标,绝非为了制作而制作,也不是为了美观而存在,真正的目标是形成分析结论和建议,为决策提供有力支持。
邹斌顾问还在现场展示了一个场景:只要告诉AI,请深度解读上个月的经营风险,并输出详细的报告。AI就会开始理解我们的意图,并调用它的知识,去思考,如果要进行经营风险的分析,需要从哪几个问题着手,然后,再尝试从我们现有的ERP数据中,找到它想要的数据,再按要求输出详细的经营风险分析报告。
这份报告分别从销售风险、库存风险、应收账款风险、现金流风险等不同角度进行展示,最后,它对风险进行了评级,并给出了详细的风险应对建议。
当我们继续要求AI补充应付风险时,AI就会补充相关数据并输出报告。
当我们要求其输出图文报告,并且以后每个月3号8点推送给我时,AI也会全部领会我们的意图,并智能的实现。整个过程如行云流水般流畅。与会观众无不啧啧称奇,感叹AI的强大已经超乎想象!
当前,企业身处复杂多变的市场环境,面临订单周期性波动、盈利空间持续收窄与转型升级迫切需求等多重挑战。在这 “三期叠加” 的特殊发展阶段,对企业管理提出了更高要求,强化内部精细化管理已成为企业突破发展瓶颈、实现可持续增长的关键战略选择。
奥威 AI+BI 解决方案,能让企业管理者一目了然地掌握企业运营状况,包括销售数据的变化趋势、成本的构成情况、市场份额的波动等。这不仅能让管理者准确把握企业当前的发展态势,“看得准” 当下的问题和机遇,更能通过对数据的深入分析和预测,洞察市场的发展趋势和企业的潜在风险,从而 “看得远”,为企业的长远发展制定科学合理的战略决策。
奥威软件始终专注于为企业提供高效、智能的 AI+BI 数据分析解决方案。此次参与金蝶云星空领先业财城市峰会,不仅是对奥威 AI+BI 在业财分析领域强大实力的高度认可,更是奥威软件与各方生态伙伴携手共赢,共同推动企业数字化、智能化转型的重要契机。未来,奥威软件将继续深耕数据分析领域,不断迭代升级产品和服务,与更多企业携手,借助 AI+BI 技术的力量,让企业决策更加精准、高效,助力企业在激烈的市场竞争中脱颖而出,实现高质量发展。
有问题,找客服
- 有 问 必 答 -

