点击上图,查看往期优秀营销数字化案例
来源:产业互联网研习社 ID:B2Byxs 作者:陈知新语
···编者按···
在当今数字化浪潮中,企业转型常因盲目求全而陷入困境。本文深度解构了以营销为切入点的数字化转型路径,揭示了其作为“最优突破口”的底层逻辑:营销环节具备价值闭环短、数据资产核心、组织适配成本低的三重优势,能快速验证效果并为全域转型奠定基础。文章系统拆解了六大核心维度,包括从流量思维转向用户资产思维的战略定位、全链路数据中台构建、工具矩阵选型、内容价值驱动、组织能力升级及风险管控,并提出了“试点-推广-优化”的三阶段实施路径,确保转型循序渐进。
本质上,营销数字化不是工具的堆砌,而是通过数据提升效率、内容建立信任、私域沉淀资产,实现从产品中心到用户中心的转变。这不仅助力企业短期业绩增长,更为后续供应链、管理等环节的数字化提供了可复用的方法论与数据底座,是推动企业从局部到全域数字化转型的务实起点。
···正文···
企业数字化转型常陷入“全域改造”的误区,导致资源分散、落地困难。从营销环节切入,本质是选择“高ROI、强关联用户、易快速验证”的突破口——营销作为连接企业与市场的前端,其数字化改造不仅能直接拉动业绩,更能沉淀用户数据资产、验证数字化方法论,为后续供应链、组织管理等环节的转型提供“数据底座”与“能力样板”。
底层逻辑:为什么营销是数字化转型的“最优切入点”?
从企业价值链视角看,营销环节具备“三重天然优势”,使其成为数字化转型的“试验田”与“发动机”:
1. 价值闭环最短:营销直接对接“用户需求-产品触达-成交转化”,数字化改造后可快速追踪“投入-转化-复购”全链路数据,1-3个月即可验证效果(如某快消企业通过短视频引流+私域转化,2个月内获客成本降低30%),避免全链路转型“投入大、周期长、风险高”的问题。
2. 数据资产最核心:营销过程中产生的用户画像( demographic 、behavioral 、psychographic )、互动数据(点击、停留、分享)、交易数据(购买频次、客单价、偏好品类),是企业数字化的“核心资产”——这些数据不仅能优化营销决策,更能反哺产品研发(如根据用户反馈调整功能)、供应链(如按需求预测调整库存)。
3. 组织适配成本最低:营销团队天然具备“市场敏感度、结果导向性”,对数字化工具(如CRM、私域运营SaaS)的接受度更高;且营销数字化无需大规模重构组织架构,仅需通过“工具培训+流程优化”即可落地,能为后续财务、生产等环节的转型培养“数字化思维种子员工”。
六大核心维度:营销数字化转型拆解
维度1:战略定位——从“流量思维”到“用户资产思维”
传统营销以“获取一次性流量、完成单次成交”为目标,数字化营销的核心是“长期经营用户资产”,需先明确3个战略问题:
- 用户分层定位:基于RFM模型(Recency最近消费、Frequency消费频次、Monetary消费金额),将用户分为“核心高价值用户(R≤30天、F≥5次、M≥客单价2倍)”“潜力增长用户(R≤60天、F≥2次、M≥客单价1倍)”“沉睡唤醒用户(R≥90天、F≥1次)”,不同层级对应不同数字化策略(如核心用户侧重“专属服务+复购激励”,沉睡用户侧重“精准召回+福利刺激”)。
- 价值主张重构:数字化营销需从“卖产品”转向“提供解决方案”,例如ToB企业传统营销强调“产品功能”,数字化后可定位“为客户降本15%的数字化管理方案”,并通过数据化案例(如“某客户用我们的系统后,采购效率提升20%”)强化价值感知。
- 资源聚焦方向:避免“全渠道撒网”,需基于用户触达场景锁定核心渠道——ToC企业若核心用户是“25-35岁女性”,则优先聚焦小红书(种草)、企业微信(私域运营)、抖音(短视频引流);ToB企业若目标客户是“制造业采购总监”,则重点布局LinkedIn(职场触达)、行业垂直平台(如工业网)、线下沙龙+线上直播(深度转化)。
维度2:数据体系——构建“全链路数据中台”,打破信息孤岛
数据是营销数字化的“血液”,需搭建“从数据采集到应用”的完整体系,核心分3步:
1. 数据采集:全触点覆盖,避免“数据漏损”
明确“用户接触企业的所有场景”,部署对应的数据采集工具:
- 公域触点:抖音/小红书用“企业号后台+DOU+数据罗盘”采集曝光、点击、粉丝增长数据;百度/美团用“搜索推广后台+百度统计”采集关键词转化、落地页停留数据。
- 私域触点:企业微信用“客户联系功能”采集用户添加时间、互动频次、标签数据;社群用“SaaS工具(如企业微信社群助手)”采集发言频率、点击链接数据;小程序用“微信小程序后台”采集访问路径、下单数据。
- 线下触点:门店用“会员系统(如瑞幸小鹿茶会员)”采集到店频次、消费偏好;展会用“电子签到系统”采集客户信息、互动咨询记录。
2. 数据整合:建立“统一用户ID”,打通数据孤岛
传统营销中,用户在“抖音关注-公众号订阅-门店消费”的数据分散在不同平台,无法关联。数字化需通过“统一用户ID”(如手机号、会员卡号)将多渠道数据整合:
- 例如用户用手机号注册小程序会员,同时用该手机号添加企业微信,系统可自动将“小程序的浏览记录”与“企业微信的互动记录”关联,形成完整的用户行为画像。
- 工具选择:中小型企业可用“企业微信+飞书多维表格”实现基础数据整合;中大型企业可部署专业CRM系统(如Salesforce、用友),实现“用户数据-营销活动-成交转化”的全链路关联。
3. 数据应用:从“经验决策”到“数据驱动”
数据应用需聚焦“3个核心场景”:
- 精准触达:通过用户标签筛选目标人群(如“25-30岁女性+近30天浏览过婴儿车+未下单”),推送个性化内容(如婴儿车使用教程+专属优惠券)。
- 效果优化:通过“转化漏斗分析”定位薄弱环节(如“短视频点击量高,但添加企业微信率低”),优化内容结尾引导语(从“点击领资料”改为“添加微信领10元券”)。
- 预测决策:基于历史数据预测用户需求(如“核心用户每年3月、9月会复购奶粉”),提前推送复购提醒+折扣,提升复购率。
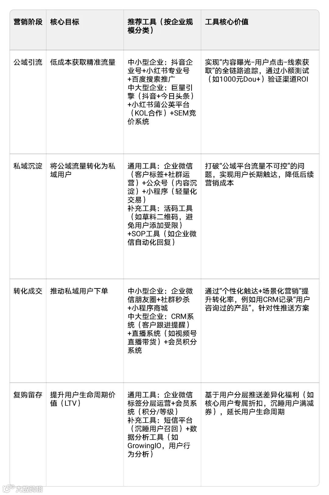
维度3:工具矩阵——按“营销链路”选型,拒绝“盲目堆砌”
数字化工具不是“越多越好”,需围绕“引流-沉淀-转化-复购”全链路选型,确保工具间“数据互通、功能互补”,核心工具矩阵如下:
选型原则:
- 优先选“生态内互通”的工具(如微信生态的“企业微信+公众号+小程序”,数据天然互通),避免跨平台数据割裂;
- 中小型企业先用“免费/低成本工具”(如企业微信、飞书表格)跑通流程,再逐步升级专业工具;
- 工具落地需配套“使用SOP”(如企业微信标签规范:“用户来源-需求类型-消费阶段”),避免员工用错导致数据混乱。
维度4:内容体系——从“硬广轰炸”到“价值驱动”,构建“内容-用户匹配”机制
数字化营销的核心是“用内容打动用户”,需建立“分层内容体系”,确保不同阶段的用户都能看到“匹配需求”的内容,避免“千篇一律的硬广”:
1. 内容分层:按用户生命周期匹配内容
- 潜在用户(未了解产品):侧重“痛点解决型内容”(如ToB企业的《制造业采购成本高?3个数字化方案帮你降本20%》,ToC企业的《宝妈必看:婴儿车选不对,宝宝哭闹还费妈》),用痛点唤醒需求。
- 意向用户(了解产品但未下单):侧重“信任建立型内容”(如产品实测视频、客户案例(带数据:“某客户用后效率提升30%”)、创始人故事),降低决策顾虑。
- 成交用户(已下单):侧重“使用价值型内容”(如产品使用教程、保养技巧、关联产品推荐(如买了婴儿车,推荐安全座椅)),提升用户体验与复购。
- 忠诚用户(高频复购):侧重“社群共创型内容”(如用户晒单征集、产品改进建议调研、会员专属活动邀请),培养用户粘性,推动其成为“品牌传播者”。
2. 内容生产:建立“数据驱动的内容迭代机制”
- 选题阶段:通过“用户互动数据”(如公众号留言高频问题、社群热议话题)确定选题(如用户常问“婴儿车怎么折叠”,就做《10秒折叠婴儿车教程》);
- 传播阶段:通过“内容数据”(如短视频完播率、文章打开率、转发率)优化形式(如完播率低,就缩短开头时长,3秒内讲痛点);
- 迭代阶段:每周复盘“高转化内容”的共性(如“带客户案例的数据型内容”转化率高),后续加大此类内容产出。
维度5:组织能力——从“单人作战”到“团队协同”,构建数字化营销团队
营销数字化不是“工具的堆砌”,而是“人的能力升级+流程的重构”,需从“团队架构、能力培训、考核机制”三方面落地:
1. 团队架构:按“营销链路”分工,避免“职责重叠”
推荐“小而精”的架构(中小型企业可1人多岗,中大型企业可细分):
- 公域引流岗:负责短视频制作、KOL对接、平台投放,核心指标是“获客成本(CAC)、引流转化率”;
- 私域运营岗:负责企业微信加粉、社群维护、用户标签,核心指标是“私域用户增长率、社群活跃度”;
- 内容岗:负责公众号/短视频内容生产、用户案例整理,核心指标是“内容打开率、转发率”;
- 数据岗:负责数据采集、报表制作、效果复盘(中小型企业可由运营岗兼任),核心指标是“数据准确率、决策建议有效性”。
2. 能力培训:聚焦“工具使用+数据思维”,拒绝“形式化培训”
- 工具培训:按“岗位需求”定制培训(如公域岗培训“抖音Dou+投放技巧”,私域岗培训“企业微信标签设置”),配套“实操任务”(如让私域岗3天内完成100个用户标签标注),确保学会能用;
- 数据思维培训:每周开“数据复盘会”,让员工用数据说话(如“这周小红书引流转化率低,是因为标题没带痛点关键词”),而非“凭感觉判断”;
- 外部学习:定期组织学习行业案例(如“某母婴品牌用私域复购率提升50%”),避免团队陷入“经验主义”。
3. 考核机制:从“单一业绩指标”到“多维度数字化指标”
传统营销考核“销售额”,数字化营销需加入“过程指标+数据指标”,避免“只看结果不看过程”:
- 公域引流岗:考核“获客成本(CAC)≤行业均值”“引流转化率≥15%”(而非仅看“引流数量”,避免为了凑数引低质量流量);
- 私域运营岗:考核“私域用户30天复购率≥20%”“用户标签准确率≥90%”(而非仅看“私域用户数”,避免加“僵尸粉”);
- 团队整体:考核“用户生命周期价值(LTV)/获客成本(CAC)≥3”(LTV/CAC是衡量营销效率的核心指标,数值越高说明营销越高效)。
维度6:风险管控——避开“3大致命误区”,确保转型落地
营销数字化常陷入“盲目跟风、数据滥用、效果虚高”的误区,需提前做好风险管控:
1. 误区1:盲目追求“新技术”,忽视“基础流程”
很多企业上来就尝试“AI营销、元宇宙展厅”,但连“企业微信标签都没做好”——结果新技术没带来效果,基础流程又混乱。
管控措施:遵循“先基础后升级”的原则,先跑通“公域引流-私域沉淀-转化”的基础流程(如用企业微信+短视频引流,实现月获客1000+、转化率10%+),再根据需求引入AI工具(如AI客服回复常见问题,提升效率)。
2. 误区2:数据滥用,侵犯用户隐私
部分企业过度采集用户数据(如获取用户位置、聊天记录),或未经允许推送营销信息,导致用户反感、甚至违反《个人信息保护法》。
管控措施:
- 数据采集前明确“必要性”(如采集“用户手机号”是为了登录会员,而非“无理由采集”);
- 推送营销信息前获取用户授权(如企业微信添加时问“是否愿意接收新品通知”);
- 定期清理“冗余数据”(如超过1年未互动的沉睡用户数据,若无需召回可删除),避免数据泄露风险。
3. 误区3:只看“表面数据”,忽视“真实转化”
部分企业沉迷“高曝光、高流量”(如短视频播放量10万+),但“引流到私域的转化率仅1%”,导致“流量虚高、成本浪费”。
管控措施:建立“全链路转化漏斗”(曝光→点击→加私域→下单→复购),重点关注“后端转化指标”(如“加私域转化率”“下单率”),而非仅看“前端曝光数据”;例如某短视频播放10万+,但加私域仅500人,需优化“结尾引导语”(如从“关注我”改为“添加微信领福利”)。
实施路径:分3个阶段落地,确保“循序渐进、效果可控”
营销数字化转型不是“一蹴而就”,需按“试点验证-全面推广-优化迭代”分阶段落地,避免“一步到位”的风险:
1. 试点阶段(1-2个月):聚焦“单一渠道+单一产品”,跑通流程
- 选择“高潜力渠道”(如小红书)、“核心产品”(如销量Top1的婴儿车),投入小预算(如5000元)测试;
- 核心目标:验证“引流-沉淀-转化”的流程是否通顺,确定“获客成本(CAC)、转化率”的基准值(如CAC≤100元,转化率≥8%);
- 输出:《试点渠道效果报告》《工具使用SOP》,为后续推广打基础。
2. 全面推广阶段(3-6个月):拓展渠道+复制经验,扩大成果
- 基于试点经验,拓展2-3个核心渠道(如小红书+抖音+企业微信),同步将“高转化内容、用户标签体系”复制到新渠道;
- 核心目标:实现“私域用户月增长50%+”“复购率提升20%+”“LTV/CAC≥3”;
- 输出:《全渠道营销流程手册》《数字化考核制度》,完成团队能力升级。
3. 优化迭代阶段(6个月后):数据驱动+持续创新,提升效率
- 每周复盘“数据漏斗”,优化薄弱环节(如“复购率低,就优化会员积分体系”);
- 尝试“新玩法”(如私域直播、用户共创活动),持续提升“用户生命周期价值(LTV)”;
- 输出:《年度营销数字化报告》,将营销数字化的经验(如用户数据、流程SOP)复用到产品研发、供应链等环节,推动企业全域数字化转型。
总结:营销数字化转型的“本质”
营销数字化不是“用工具代替人”,而是“用数据提升效率、用内容建立信任、用私域沉淀资产”——其核心是从“以产品为中心”转向“以用户为中心”,通过数字化手段精准洞察用户需求、高效触达用户、长期经营用户,最终实现“业绩增长+用户资产积累”的双重目标。
对于企业而言,从营销切入数字化转型,不仅能快速看到回报,更能为后续全域转型“探路”——当营销团队掌握了数字化思维、数据工具,这种能力会逐步渗透到企业的每个环节,最终实现“从局部数字化到全域数字化”的跨越。
点击下方关键字,查看原创热文
▼
行业案例:白酒 | 啤酒 | 饮料 | 食品 | 母婴 | 日化 | 建材 | 数码
业务场景: 五码合一 | 一元换购 | 再来一瓶 | 扫码发红包 | 防窜货 | 防伪 | 溯源 | 质保码 | 药品追溯码 | 终端陈列 | 白酒品鉴 | 白酒宴席
系统应用:系统安全 | 资金安全 | 扫码风控 | CDP | bC技术绑定 | 标识赋码产线改造 | 一物一码
数智科普:数据资产 | AI智能体 | 即时零售 | GEO(生成式引擎优化) | AI提效

