欢迎大家来到芯盟生态“半导体-芯观察“,在这里我们将分享行业动态,人物的风采,企业智造,专业的技术知识和规范解读,带您了解目前国内外的行业现状,动态,前沿技术,分析解答目前行业遇到的痛点和热点事件,为您呈现最新的行业解决方案。
期待您的
分享
点赞
在看
厂务空压系统中,由于制造部门经常涉及新进设备添加,或者工艺部门所购买的设备压缩空气压力需求都不一致,怎么办?一般新建厂房选择空压机时会按照工艺部门提交的最高压力需求原则(就高不就低原则),压力低的可以增加减压阀,来满足所有工艺部门CDA压力需求,可是对于空压系统已经建成的,如果设备需求高于现有系统就是件麻烦事了,新增空压机管路,增加成本不说,厂务运行管理起来也是件麻烦事,此篇给各位介绍一款可以增压的神器-气体增压器(也叫增压泵),可以将此麻烦轻松搞定。废话少说,直接看图:

气体增压器,也叫增压泵,这里的泵不同于我们的水泵,是不需要任何外加能源的(除了压缩空气),直接拿气管接上就可以了,比如: 进气4公斤,出气升高至8公斤,和装个过滤器一样简单,当然,出口压力具体多少,还与选择的增压器型号有关系的,要考虑增压比的问题。
选择增压器还是另外添置空压机,要综合考虑,如果选择增压器价格比重新购买安装空压机还贵,那就没有选择的必要了,不过气体增压泵也有一个缺点,那就是运行起来噪声比较大,所以增压器的设置位置还是需要慎重考虑,或者采取降噪处理。
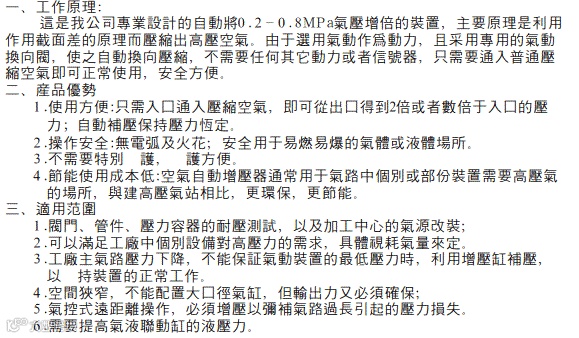
下面是某款增压器的产品说明:可以做下参考;

技术参数表:
来源:网络;技术书籍;厂务技术交流(感谢以上各位为行业的推动做出的奉献)。本文主要针对空压气体增压器进行介绍,希望可以给大家带来帮助。
免责声明
免责声明:本公众号所载、分享的文/图等稿件均出于为公共传媒有益咨询信息之目的,内容为作者个人观点,仅供参考,并不意味本公众号赞同其观点或证实其内容的真实性,如其他媒体、网络或个人从本公众号下载使用须自负版权等法律责任。资源均为通过网络等公开合法渠道获取的资料,仅作为学习交流之用,我们尊重原创者,其版权归原作者或原出版社所有。在此向原创者表示感谢;部分文章及图片因转载众多,无法确定原作者及出处的,仅标明转载来源,如原版权所有者不同意转载的,请及时联系我们,经核实后,我们会及时删除或者注明原作者及出处,本文章版权归原来作者,半导体设计咨询拥有对此声明的最终解释权。
更多了解行业信息渠道
感谢各位业内人士一直的关心和关注,为了方便大家更多途径了解业内咨询,现开通了 [半导体传媒“芯观察”] 微信视频号、抖音视频号、微信交流群,您可以通过微信、抖音、腾讯扫一扫等方式添加;重点推荐微信视频号。

方法一:微信视频号(首先推荐)
(“芯观察”的视频号站在行业观察者的角度,看待行业发展趋势、动态、人物、技术发展趋势。用于半导体建设及工艺相关企业、人物、知识普及视频推广,欢迎大家使用微信扫描下面的二维码并关注,咨询、知识及活动直播会在视频号内进行分享)
微信视频号 | 芯观察
方法二:抖音视频号(其次推荐)
方法三:微信咨询群(通过认证后添加到定向半导体行业群里,重点推荐)
方法四:加入不分类微信群
方法五:加入不分类微信群

