iOS 14新隐私功能对移动广告生态的影响
苹果新规与应对策略


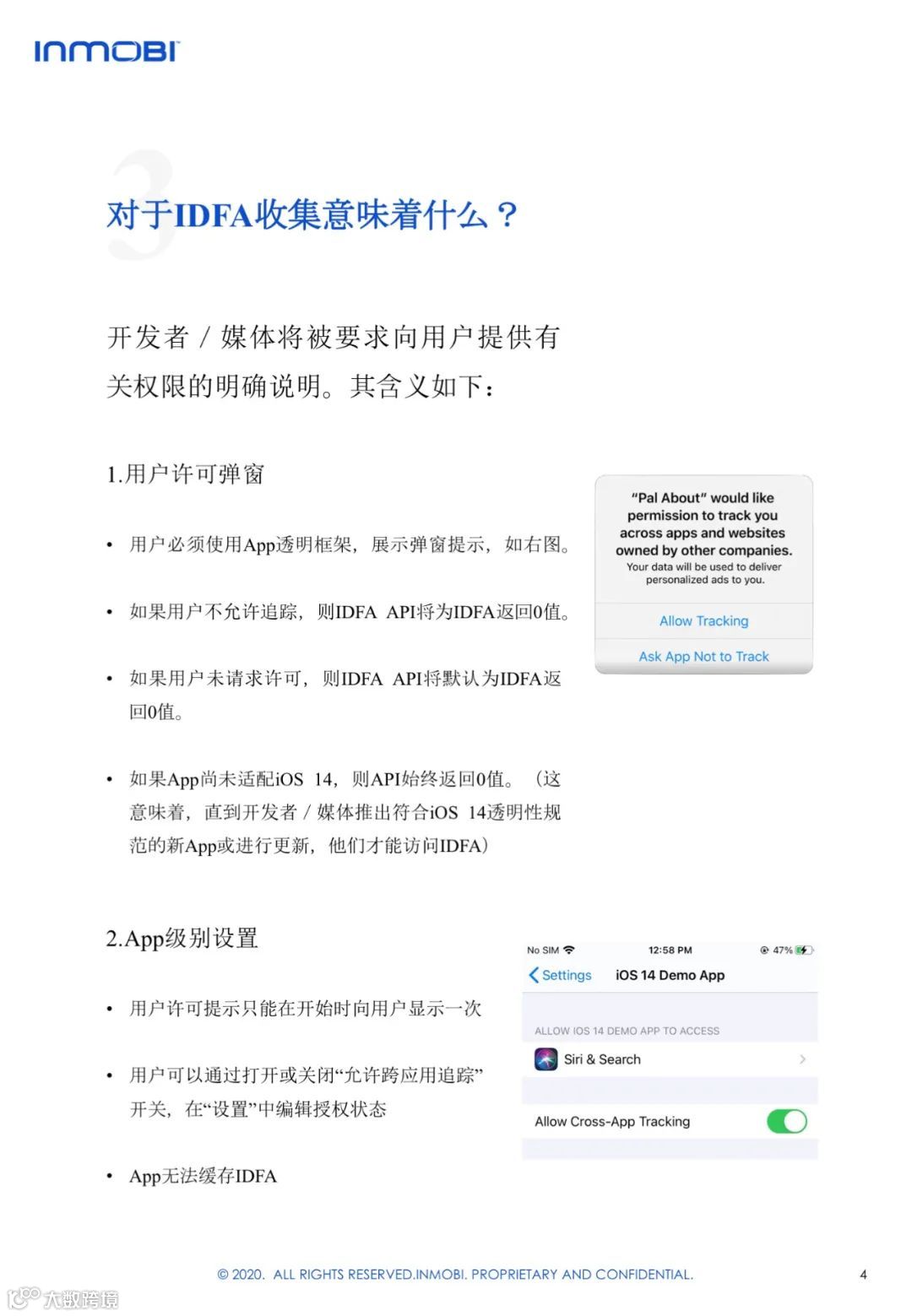
6月23日,苹果宣布9月将发布iOS 14。在iOS 14中,新增隐私功能要求应用程序若要追踪用户行为以显示个性化广告,需先获得用户同意。
这意味着,未获用户许可前,广告主无法获取用户的应用使用习惯、消费偏好及参与度数据,也无法通过IDFA追踪广告效果和挖掘高价值用户。
此次iOS 14新隐私功能极大提升了用户隐私保护水平。有人认为这会重创精准广告投放,但也有人认为它将推动移动广告行业走向更健康的生态。
距离9月越来越近,未来趋势尚难确定。目前最明智的选择是提前准备,积极研究解决方案。
近日,InMobi推出《iOS14广告变现实操手册》,旨在帮助开发者了解iOS 14对数据和广告的影响,并提供实际有效的操作指导来减轻不利影响。
该手册重点介绍了:
- iOS 14对于IDFA收集的意义;
- iOS 14如何限制数据收集与变现;
- 苹果用户隐私新规对开发者/媒体的具体影响;
- 减少更新对广告变现负面影响的具体方案。
















