“专精特新”、“高企”一直都是企业想要申报的“当红”资质!近年来政府政策支持持续加码,百万补贴、税收优惠、融资贷款全是真金白银红利。目前全国已有超 50 万高企、14 万专精特新企业已抢先受益,但很多企业仍困惑:
企业有了“高企”还需要“专精特新”吗?这两者到底有啥区别和联系?
“高企”如何进阶为“专精特新”?怎样让企业借助专精特新发展更上一步?
01
高企与专精特新的政策红利
1
高企:打开政策红利起点!
目前高企数量全国已超50万家,高新技术企业是科技类企业成长的一块重要跳板,也是很多企业打开政策红利的“第一扇门”。
1 税收优惠:企业所得税从 25% 降至 15%,年利润 1000 万的企业年省税 100 万;研发费用也可加计扣除 100%。
2 政府扶持与资金补贴:可获得人才引进,办公用地等政策扶持,并对首次认定高企给予 10-50 万奖励(以当地区域政策为准)。
3 融资上市支持:银行对高企贷款额度更高、利率更低、审批更简便。高新技术企业认定是新三板上市的必备条件。
4 品牌背书:“国”字招牌科技企业荣誉。
2
专精特新:国家政策支持新方向
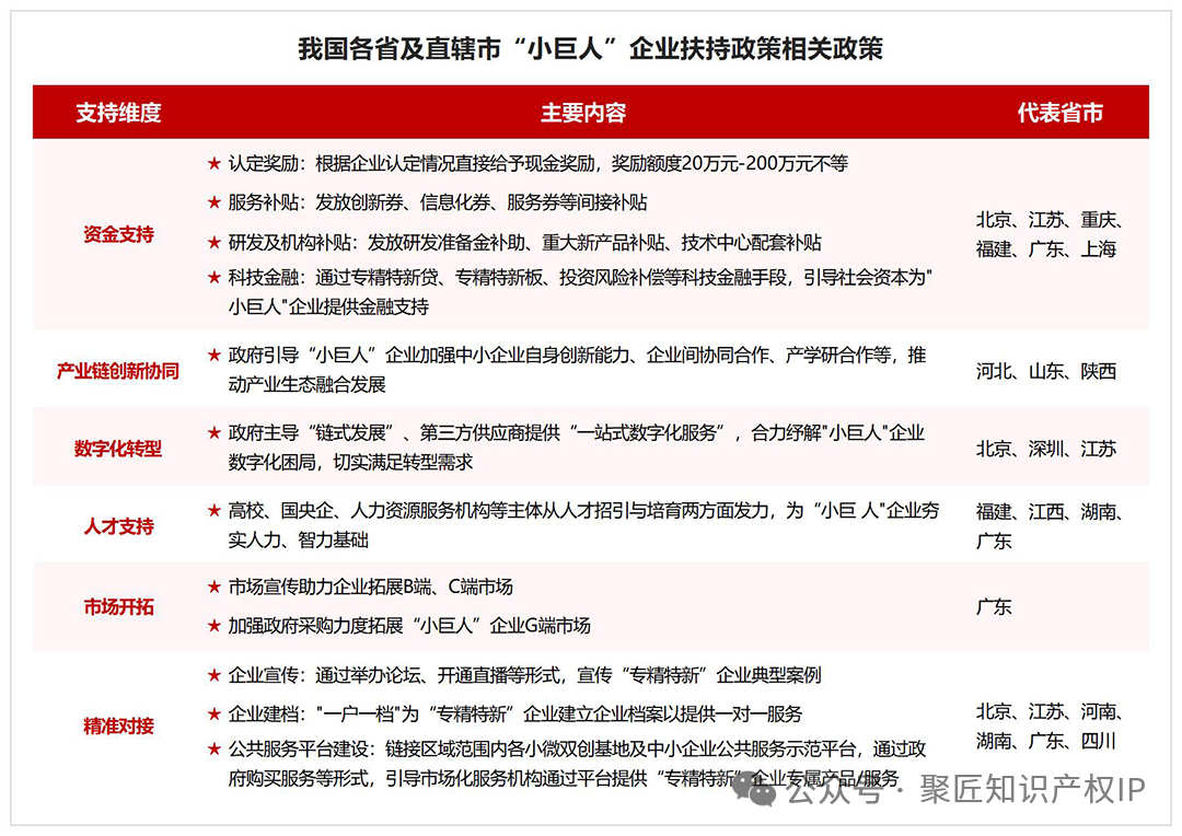
目前全国已涌现超1.76万家“小巨人”,14万家专精特新中小企业,专精特新已经成为国家重点支持方向!自2021年起,“专精特新”已连续四年写入政府工作报告,中央财政已投入超百亿奖补。连“十五五”规划都再次强调了加大专精特新培育力度!近年国家围绕专精特新发展出台多项政策:
1 资金扶持力度大:中央财政 2021-2025 年累计安排超 100 亿元,国家级专精特新 “小巨人” 企业,每家每年获 200 万元奖励(总计 600 万);各省市对省级企业一次性奖励 20-200 万,首次认定的省级企业奖 5-100 万。(以各地方最新奖补政策为准)
2 融资与上市支持:专精特新可获得低利率、高额度、快审批的贷款服务;上市分类指导、精准培育、投融资对接,以及新三板挂牌绿色通道。
3 市场竞争力强:获工信部认定,是细分领域权威性资质。企业可凭借专业技术和定制化服务形成差异化竞争优势,提升市场话语权。
4 产业链协同强地位:专精特新作为产业链关键环节,与上下游企业深度合作,促进产业链稳定和优化升级。
5 获工信部认定,是细分领域权威性资质
3
高企 + 专精特新:红利叠加!
需要强调的是,高企侧重综合创新能力,专精特新聚焦细分领域突破,它们各具优势,并不冲突,两者结合可实现政策红利和市场价值叠加优势。
02
高企与专精特新的申请条件
1
如何成为高新技术企业?
那企业该如何成为高企呢?根据《高新技术企业认定管理办法》,必须要同时满足以下8大条件。
很多企业拿完高企就停步了,其实这只是科技创新的起点,而非终点。后面专精特新,能让你从普通企业变身“行业尖子生”。
2
如何成为专精特新企业?
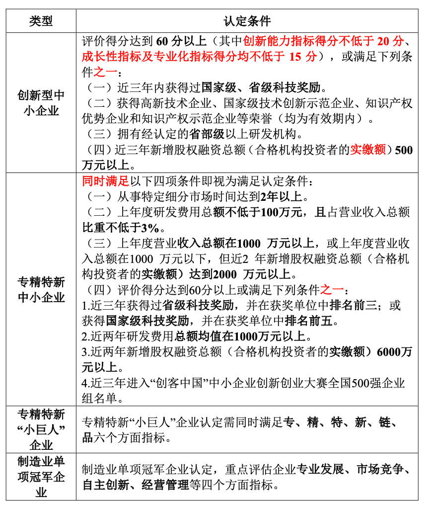
专精特新专注细分领域市场,具备极强的创新与抗风险能力,是产业链的关键环节。认定分为创新型中小企业→专精特新中小企业(超14万家)→专精特新小巨人(1.76万家)→制造业单项冠军四级梯度,企业需逐级进阶。
03
高企如何成功进阶为专精特新?
目前高企已经进入了“优中选优”阶段,政策红利优势正逐步减弱。如果企业已经是高新技术企业,该如何进一步晋升为专精特新中小企业,享受政策叠加优势,解锁百万级资金奖励、市场话语权呢?
把握2026专精特新中小企业申报关键时间节点!
江苏第一批预计在2-3月,第二批10月
安徽省预计在9-10月
浙江省第一批预计在3月,第二批9-10月
注意已经成为创新型中小企业!
聚焦细分市场
高企需从广泛的高新技术赛道转向产业链关键环节。通过深入调研市场需求,结合自身技术优势,找准一个细分领域进行深耕细作,避免盲目多元化发展。
如一家原本从事通用机械制造的高企,通过市场分析发现,在某一特定领域的精密机械零部件市场存在较大发展空间,于是集中资源,专注于该细分领域的产品研发和生产。
加强研发与自主知识产权
企业需持续加大在技术研发投入,逐步提升企业的创新能力。建立专业化研发平台,进行产学研合作,并围绕“核心技术”构建专利壁垒,尤其是发明专利,最好≥2项。
例:青岛卓英社搭建涵盖光学设计、热学模拟等能力的技术平台,年新增专利近百项,营业绩突破10亿元,一步步从高企成长为专精特新乃至单项冠军企业。
优化财务数据
企业要努力提升自身的经营管理水平,扩大市场份额,提高营业收入,避免连续多年亏损或资不抵债。近两年营收连续增长,企业利润率增长,资产负债最好控制在50%以下。
塑造企业特色
企业应挖掘自身细分领域的独特优势,如专利技术、地域文化、传统技艺、特殊资源等,将其融入产品或服务中,打造具有特色的品牌形象。着重提升主导产品在全国细分市场占有率。
进行精细化管理
注重产品的精细化生产和管理,严格把控产品质量,争取获得 ISO9001 质量管理体系认证。某医疗器械高企通过实施 MES 系统,将手术机器人关键部件的加工精度误差控制在 5 微米以内,凭此通过欧盟认证并进入国际高端市场。
企业想要在2026年拿下专精特新的“金字招牌”,现在正是提前布局的黄金时期!聚匠作为专业的“知产+科技项目+财税”三位一体的服务机构,已成功培育超2000家高企,助力众多企业成功跻身专精特新行列。我们拥有丰富的申报经验和专业的服务团队,能够为您提供全方位的指导和支持。
👇👇👇
立即扫码获取
1V1免费知产咨询
“
”
编辑:聚匠知识产权

