微信公众号:数据皮皮侠
如果你觉得该公众号对你有帮助,欢迎关注、推广和宣传
内容目录:python matplotlib 绘制双Y轴曲线图
双X轴的
可以理解为共享y轴
1.ax1=ax.twiny()
2.ax1=plt.twiny()
双Y轴的
可以理解为共享x轴
1.ax1=ax.twinx()
2.ax1=plt.twinx()
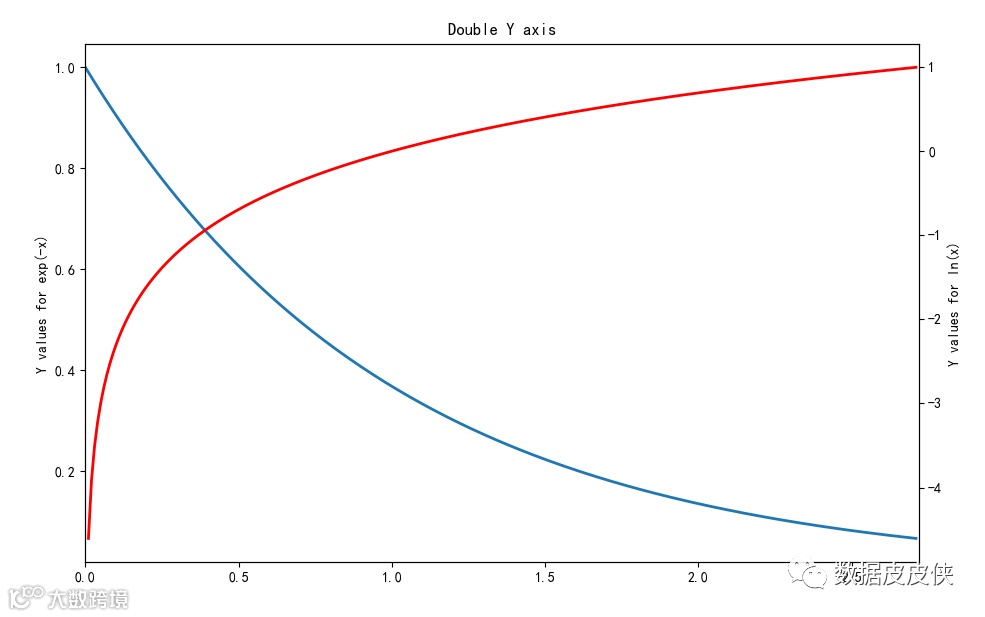
自动生成一个例子
1# Python生成Y双坐标的图
2x = np.arange(0., np.e, 0.01)
3y1 = np.exp(-x)
4y2 = np.log(x)
5fig = plt.figure()
6ax1 = fig.add_subplot(111)
7ax1.plot(x, y1)
8ax1.set_ylabel('Y values for exp(-x)')
9ax1.set_title("Double Y axis")
10ax2 = ax1.twinx() # this is the important function
11ax2.plot(x, y2, 'r')
12ax2.set_xlim([0, np.e])
13ax2.set_ylabel('Y values for ln(x)')
14ax2.set_xlabel('Same X for both exp(-x) and ln(x)')
15plt.show()

例子:画了一个双y轴坐标的图表
1# -*- coding: utf-8 -*-
2
3#调用包
4import pandas as pd
5import numpy as np
6import matplotlib.pyplot as plt
7
8#读取文件
9io=r'E:\工作\专项\白骑士数据验证\白骑士数据汇总表.xlsx'
10yinka=pd.read_excel(io,sheet_name='YINKA_sample')
11bqs=pd.read_excel(io,sheet_name='BQS_result')
12yinka_bqs=pd.merge(yinka,bqs,left_on='no',right_on='no',how='inner')
13
14#绘图
15fig,ax=plt.subplots(1,1,figsize=(20, 300))
16ax.grid() #画网格
17x=total.index-1
18#为什么+1,因为对不齐,所以使用时根据情况编写
19y=total['var1']
20ax.plot(x,y,'k--o',alpha=0.5) #画折线图
21ax.set_xlim([0,16])
22#设置x轴的取值范围 这个可以让x轴与y轴的起点一致
23ax.set_xticks(np.arange(0,16)) #设置x轴的刻度范围
24ax.set_xticklabels(np.arange(0,16),rotation=30)
25#设置x轴上的刻度
26
27ax.set_ylim([0,1800]) #同理y轴数值范围
28ax.set_yticks(range(0,1800,300))#设置y轴的刻度范围
29ax.set_yticklabels(range(0,1800,300))#设置y轴上的刻度
30
31ax.legend(loc='upper left') #设置ax子图的图例(legend)
32#新知识点
33for a,b in zip(x,y): #设置注释 zip函数是对应关系
34 ax.text(a,b,b,ha='center',va='bottom',fontsize=15)
35#重点
36ax1=ax.twinx()
37#这个是能够实现双y轴的重点,共享x轴;还有一种是双x轴的图表换成ax.twiny()
38y1=total[['adopt','reject']]
39y1.plot.bar(ax=ax1,alpha=0.5)
40#这个是matplotlib中条形图的绘制方法,如果使用seaborn绘制方法使用sns.barplot()函数,需要调整很多细节
41#这里只设置了y轴的刻度,x轴的刻度设置了一下偶尔会出现失败,值得注意的是要将数据对齐
42ax1.set_ylim([0,1800])
43ax1.set_yticks(range(0,1800,300))
44ax1.set_yticklabels(range(0,1800,300))
45for e,f,w in zip(data_.index,data_[0],data_[1]):
46 ax1.text(e-1,f,f,ha='center',va='bottom',fontsize=10,color='b')
47 ax1.text(e-1,w,w,ha='center',va='bottom',fontsize=10,color='g')
48ax1.legend(loc='best')
49plt.show() #养成习惯这个最好写一下#
50#保存图片
51plt.savefig('path') #图表输出到本地
结果显示:

下次给出封面的数据和python代码,敬请期待!

