大数跨境
0
0

数字技术风险暴露数据!新颖,独特!发表最新《经济研究》!

数字技术风险暴露数据!新颖,独特!发表最新《经济研究》! 数据皮皮侠
2025-10-24
0

1889

该数据10.27前限时免费:转发推文集赞50个,添加上方图片的客服发送截图即可

企业数字技术风险暴露(2007-2023)

数据简介

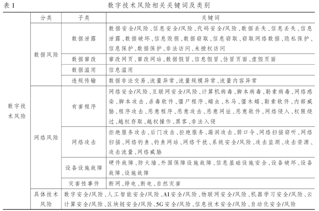
在当前数字经济蓬勃发展的时代,企业积极进行数字化转型,但这一过程中也伴随着各种风险。通过研究数字技术风险,构建数字技术风险暴露程度衡量指标,可以深入了解企业在数字技术应用方面所面临的风险状况。这有助于企业识别自身的薄弱环节,特别是那些年龄较大、杠杆率高、资产收益率低和公司治理水平较差的企业。同时,还能揭示数字技术风险对企业长期市场价值的负面影响,包括数据安全和网络安全风险等。了解这些影响机制后,企业能够更好地平衡数字化转型中的收益与风险,优化转型路径,保障数字经济的健康、可持续发展。数据皮皮侠团队参考陆瑶等(2025)的文章,计算了2007-2023间各上市公司的数字技术风险(Digi_Risk_Exposure),具体步骤如下:


首先获取上市公司当年的年报中MD&A信息,使用哈工大停用词表,并基于jieba库进行分词。分词后依据陆瑶等(2025)文中的数字技术风险关键词集,使用word2vec库进行词集扩展。最后得到包含有数字技术风险相关词汇的语料数据。随后我们随机抽样了10%的数据,使用GLM-Z1-Air,qwen-max-2025-01-25以及deepseek V3模型分别进行标注,使用的提示词为“该论述是否反映了企业采取措施对数字技术风险进行了防范?只回答是或者不是”和“该论述是否反映了企业面临数字技术风险的暴露?只回答是或者不是”。对于三个模型标注不一致的样本我们进行了人工标注。然后使用标注好的样本训练Finbert模型,最后使用训练好的模型对剩下的数据进行预测分类。分类完成后开始计算数字技术风险指标,以公司在每一年的MD&A信息中的负向文本(数字技术风险暴露)的负向概率最大值减去正向文本(数字技术风险防范)的正向概率平均值得企业该年度的数字技术风险,如果该值为负,则记为0.

数据来源

数据来源于各上市公司官网发布的年报

时间跨度

2007-2023

数据格式

Excel形式

数据指标

股票代码

公司名称

年份

数字风险


数据展示

相关研究

1.数据隐私风险与供应链绩效:探讨数据隐私泄露如何影响企业的供应链绩效。Huang & Wang(2021)研究发现,数据隐私风险显著降低企业的供应链管理效率,导致供应商与制造商之间的协作中断,进而对企业整体供应链绩效产生负面影响。

2.网络安全事件与生产率损失:分析网络安全事件对企业生产率的长期影响,Kamiya et al.(2021)发现网络攻击会导致企业的生产率下降,并且这种影响在事件发生后的一到两年内持续存在。研究强调了网络安全投入对企业可持续发展的关键作用。

3.数字化转型中的风险防范:从战略视角探讨了企业在数字化转型过程中如何管理数字技术风险。Babina et al. (2024)研究发现,有效的风险管理策略可以显著降低数字技术风险的发生概率,并为企业创造长期的竞争优势。

未来研究价值和研究方向


参考文献

陆瑶,施函青,周欣怡. 中国企业数字技术风险暴露对企业价值的影响——来自大语言模型的文本分析证据 [J]. 经济研究, 2025, 60 (02): 73-89.


Huang,H.H.,and C.Wang,2021,“Do Banks Price Firms’Data Breaches?”,Accounting Review,96(3),261-286.


Kamiya,S.,J.K.Kang,J.Kim,A.Milidonis,and R.M.Stulz,2021,“Risk Management,Firm Reputation,and the Impact of Successful Cyberattacks on Target Firms”,Journal of Financial Economics,139(3),719-749.


Babina,T.,A.Fedyk,A.He,and J.Hodson,2024,“Artificial Intelligence,Firm Growth,and Product Innovation”,Journal of Financial Economics,151,103745.



永久会员数据展示

向下滑动查看



资源获取方式


 数据编号  1889


永久会员 可在官网搜索对应编号免费下载

官方网站:www.ppmandata.cn


非永久会员 可进入官网

搜索对应编号后在网页右上角通过数据元购买

以1533为示例:





报销材料出具、会员活动咨询、机构合作洽谈等联系皮皮侠008



【声明】内容源于网络
0
0
数据皮皮侠
社科数据综合服务中心,立志服务百千万社科学者
内容 3402
粉丝 0
数据皮皮侠 社科数据综合服务中心,立志服务百千万社科学者
总阅读8.4k
粉丝0
内容3.4k