【摘要】RWA正驱动投行业务进行底层重构。其核心是构建一套集资产确权、合规工程、产品工程与流动性治理于一体的“四维能力模型”,实现从交易中介到生态构建者的角色跃迁。
引言
现实世界资产(RWA)代币化,已不再是区块链圈内的实验性概念。它正以一种不可逆转的姿態,渗透并重塑全球资本市场的底层基础设施。对于习惯于传统业务范式的投资银行而言,这不仅是一次技术升级,更是一场深刻的范式革命。传统的承销、定价与做市业务,其根基正被代码、算法和去中心化协议所动摇。
投行的核心价值在于资产的价值发现与流动性创造。在RWA时代,实现这一价值的路径发生了根本性变化。过去依赖牌照、渠道和人力构建的护城河,未来将越来越多地被技术栈、协议治理和生态运营能力所取代。本文将深入剖析投行在RWA转型浪潮中所需构建的核心能力体系,提出一个“四维能力模型”,并探讨其在非标资产等前沿赛道的具体应用与挑战。这套模型并非空中楼阁,而是从当前全球RWA实践中提炼出的方法论,旨在为从业者提供一张清晰的转型路线图。
💎 一、能力栈重构:“四维能力模型”详解
RWA业务的本质,是将链下资产的权益通过技术与法律的组合拳,映射为链上可编程、可流通的数字凭证。这个过程远非简单的“资产上链”,它要求投行对其能力栈进行一次彻底的解构与重组。我们将其归纳为四个相互关联、层层递进的核心能力维度。
1.1 资产选择与确权:数字世界的严谨基石
RWA的价值源于其底层资产的真实性与合法性。资产选择与确权是整个业务逻辑的起点,也是风险控制的第一道防线。 这一环节的失败,将导致后续所有技术与金融设计失去意义。
1.1.1 资产筛选标准的技术化升级
传统投行的尽职调查依赖于法律、财务和业务团队的线下工作。RWA化则要求这一过程向数据化、标准化和可追溯化演进。
价值稳定性与可预测性。首选具有稳定现金流或公允市场价值的资产,如商业地产的租金收益权、供应链金融中的应收账款、基础设施项目收费权等。这类资产的现金流易于预测和建模,为链上定价提供了可靠的数据基础。
权属清晰度与法律合规性。资产的所有权、收益权、处置权等必须在现有法律框架下清晰界定,不存在争议。这是资产能够被合法“装入”特殊目的载体(SPV)并进行代币化的前提。
数据可得性与可验证性。资产相关的核心数据,如房产的产权登记、应收账款的贸易合同与发票、版权的注册信息等,必须是可获取、可验证的。预言机(Oracle)等技术在此扮演关键角色,负责将链下真实世界的数据安全、可信地喂送给链上智能合约。
下表对比了传统尽调与RWA尽调的关键差异。
维度 |
传统尽职调查 |
RWA尽职调查 |
|---|---|---|
核心目标 |
评估资产价值与法律风险 |
评估资产价值、法律风险及链上映射可行性 |
数据来源 |
纸质文件、中心化数据库、访谈 |
结构化数据、API接口、物联网(IoT)传感器、链上历史记录 |
验证方式 |
人工审计、律师函、第三方评估报告 |
智能合约自动化验证、预言机数据交叉验证、链上存证 |
确权载体 |
纸质合同、登记证书 |
NFT/Token、与法律文件绑定的智能合约 |
透明度 |
有限,依赖中介机构披露 |
高,关键信息链上可查,权属转移记录不可篡改 |
效率 |
流程长,人力密集 |
流程自动化,效率高,成本低 |
1.1.2 确权机制的技术实现路径
确权是将法律权利转化为机器可读、可执行的数字权利的过程。
法律层面的封装。通常,需要设立一个SPV或信托来持有底层资产。这一步在法律上实现了资产的破产隔离,确保资产的独立性,保护了投资者的权益。SPV的股权或信托的受益权,成为代币化的直接标的。
链上凭证的生成。资产权益被铸造(Mint)为特定的代币。
对于同质化权益(如某个地产项目收益权的1%),通常使用ERC-20或类似标准的同质化代币(Fungible Token)。
对于不可分割的、独特的资产(如一栋完整的建筑、一件艺术品),则使用ERC-721等非同质化代币(NFT)来代表其唯一所有权。
更复杂的场景,如一栋建筑的部分所有权,可能会采用ERC-1155标准,或将代表所有权的NFT进行碎片化(Fractionalization),生成与该NFT关联的同质化代币。
权利与代码的绑定。最关键的一步,是将资产的法律权利(如收益分配权、投票权)通过智能合约的逻辑进行代码化实现。例如,智能合约可以被编写为“当收到租金时,自动按代币持有比例将资金分配到各持有人地址”。
这个过程确保了**“代码即法律”(Code is Law)**在特定业务场景下的有效性,将传统需要人工执行的合同条款,转变为自动化、无须信任的链上操作。
1.2 合规工程:嵌入业务全流程的系统化设计
在强监管的金融领域,合规是RWA业务的生命线。与传统金融将合规视为一个独立的审核环节不同,RWA要求将合规能力深度嵌入到技术架构与业务流程的每一个毛细血管中,我们称之为“合规工程”。
1.2.1 多重监管框架下的挑战
RWA项目往往触及多个监管领域,其复杂性远超单一金融产品。
证券法。多数RWA产品因其具有投资属性,可能被认定为证券。这意味着发行方必须遵守当地的证券法规,履行信息披露、投资者适当性管理等义务。
银行与支付法。涉及法币出入金、稳定币兑换等环节,需要遵循反洗钱(AML)和反恐怖主义融资(CFT)的规定。
数据与隐私法。在进行KYC(了解你的客户)或收集资产数据时,必须遵守如GDPR等数据保护法规。
资产所在地法律。不动产、基础设施等资产,其交易和权属变更还需遵循资产所在地的法律。
由于全球监管框架尚未统一,投行必须具备动态适应不同司法管辖区监管要求的能力。例如,香港的RWA指引为持牌机构提供了相对清晰的路径,而其他地区可能仍处于监管沙盒或政策探索阶段。
1.2.2 “合规即代码”(Compliance as Code)的实现
合规工程的核心思想,是将监管规则转化为可自动执行的代码逻辑,固化在智能合约和系统平台中。
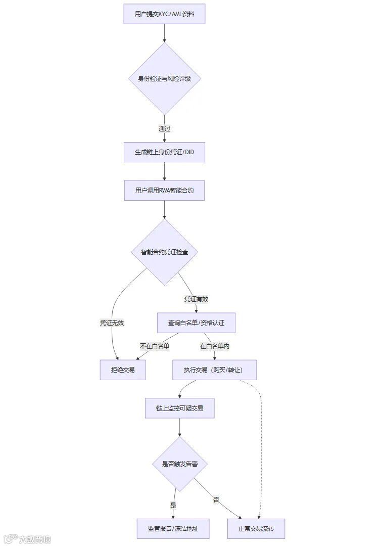
下面是一个典型的RWA合规流程,可以用Mermaid图清晰展示。
这个流程体现了合规工程的几个关键技术点。
去中心化身份(DID)与可验证凭证(VC)。用户通过一次性的KYC,可以获得一个加密的、可由自己控制的数字身份凭证。在参与不同RWA项目时,只需出示该凭证,而无须重复提交敏感信息,实现了隐私保护与合规的平衡。
白名单机制。RWA产品的智能合约中会内置一个“白名单”,只有通过了KYC和投资者适当性审核的地址,才被允许持有或交易该代币。这从技术上杜绝了匿名交易和非法资金的流入。
可编程的转账限制。智能合约可以设定复杂的交易规则,例如,限制单个地址的最大持仓量、锁定特定期限内不得转让(锁仓期)、禁止向受制裁地区的地址转账等。
链上实时审计。由于所有交易记录在区块链上公开透明,监管机构或第三方审计公司可以利用链上数据分析工具,进行7x24小时的实时监控,极大地提升了监管效率和透明度。
1.3 产品工程与定价:传统金融智慧与链上创新的融合
RWA的产品设计,是在传统资产证券化(ABS)、不动产投资信托(REITs)等成熟结构的基础上,利用区块链技术进行的一次**“超微结构”创新**。
1.3.1 产品结构的模块化与可组合性
智能合约的特性使得RWA产品可以像乐高积木一样,进行灵活的组合与拆解。
资产的深度碎片化。传统ABS的最小认购单位可能高达数十万美元,将大量中小投资者拒之门外。RWA可以将一份资产的收益权拆分成任意小的份额,将投资门槛降至极低水平,极大地拓宽了投资者基础。
收益分配的自动化。租金、利息、版税等现金流,一旦进入指定的智能合约地址,就会被自动、透明、准时地分配给所有代币持有者。这消除了传统模式中复杂的清算、支付和对账流程,显著降低了运营成本。
权益分层(Tranching)。与传统结构化金融产品类似,RWA也可以通过智能合约设计出不同风险收益特征的份额。例如,一个资产包可以被分为优先档(固定收益、低风险)和劣后档(高风险、高潜在收益),满足不同风险偏好投资者的需求。
可组合性(Composability)。RWA代币作为一种标准的链上资产,可以无缝地与其他DeFi协议进行集成。例如,投资者可以将持有的RWA代币作为抵押品,在去中心化借贷平台中借出稳定币,进一步提升资金利用效率。
下表对比了传统证券化产品与RWA产品的核心特征。
特征 |
传统证券化 (ABS/REITs) |
RWA产品 |
|---|---|---|
最小投资单位 |
高(通常为机构投资者) |
极低(可无限拆分) |
发行成本 |
高(律师、会计师、承销商费用) |
相对较低(智能合约开发与审计) |
清算与分配 |
人工处理,T+N结算,不透明 |
智能合约自动执行,实时结算,透明 |
二级市场 |
场内或场外交易,流动性有限 |
全球化、7x24小时链上交易 |
可组合性 |
差,封闭体系 |
强,可与各类DeFi协议集成 |
治理模式 |
集中式,由管理人决策 |
可通过DAO实现去中心化治理 |
1.3.2 定价机制的演进
RWA的定价是一个融合了传统估值方法与链上数据分析的复杂过程。
一级市场发行定价。在初始发行阶段,定价主要依赖传统估值模型。
现金流折现法(DCF)。对于有稳定现金流的资产,通过预测未来现金流并以适当的折现率进行折现,得出其内在价值。
可比公司/交易法。参考市场上类似资产的交易价格或估值水平。
资产重置成本法。评估重新构建同样资产所需的成本。
二级市场价格发现。一旦进入二级市场,价格发现机制就变得更加动态和数据驱动。
链上数据分析。交易量、持有人分布、换手率、资金流入流出等链上数据,为市场情绪和资产价值提供了高频、透明的参考指标。
AI与机器学习模型。部分前沿实践开始尝试利用AI模型,结合链上数据、宏观经济指标和资产自身数据(如房地产的空置率、交通数据),进行实时动态定价和流动性预测。这为做市商的报价策略和风险管理提供了更科学的依据。
预言机的作用。对于需要参考链下价格的RWA(如代币化的大宗商品),预言机持续喂价,确保链上价格与现实世界保持锚定。
1.4 二级做市与流动性治理:从被动响应到主动构建
流动性是资产的生命力。没有流动性的RWA,仅仅是完成了资产的数字化登记,其金融价值大打折扣。 投行的角色从传统的被动做市商,转变为流动性生态的主动设计者和治理者。
1.4.1 流动性解决方案的演进
传统金融市场的流动性由做市商通过订单簿模式提供。在RWA世界,流动性解决方案更加多样化。
订单簿(Order Book)模式。与传统交易所类似,买卖双方挂出自己的报价和数量,系统进行撮合。这种模式对市场深度要求高,更适合流动性好、标准化的RWA产品。
自动化做市商(AMM)模式。这是DeFi领域的原生创新。流动性提供者将两种资产(如RWA代币和USDC稳定币)按一定比例存入一个“流动性池”。交易者可以直接与该池子进行交易,价格由池中两种资产的数量关系通过一个确定性算法(如
x * y = k)自动计算。AMM为非标、长尾资产提供了基础的流动性,因为它不需要交易对手方同时在线。混合模式。结合订单簿和AMM的优势,为不同类型的交易者提供最优的交易路径。
1.4.2 流动性治理的核心工具
投行需要主动运用一系列工具来引导和维护市场流动性。
流动性激励。通过向流动性提供者发放项目代币或其他奖励,激励他们为资金池提供深度。这是冷启动一个新RWA产品流动性的常用手段。
定制化解锁与回购机制。在智能合约中预设代币的解锁时间表(Vesting),防止早期投资者集中抛售冲击市场。同时,项目方可以设立回购基金,在市场价格过度偏离内在价值时进行回购,稳定市场信心。
跨链桥与多链部署。为了触达更广泛的用户和资金,RWA项目通常不会局限于单一区块链。通过跨链桥技术,资产可以在以太坊、Solana、Avalanche等多个公链生态中流转,捕获全市场的流动性。
与稳定币和跨境支付工具的集成。使用合规的稳定币(如USDC)作为主要计价和结算工具,可以消除加密货币价格波动带来的交易摩擦。结合跨境支付网络,可以实现全球投资者的无缝参与。
1.4.3 针对非标资产的特殊风控
对于艺术品、收藏品、IP版权等估值主观性强、流动性天然较差的非标资产,流动性治理面临更大挑战。
引入专业估值机构。定期由第三方专业机构对底层资产进行估值,并将估值报告上链存证,为市场提供价格参考,防止价格严重偏离。
设置流动性缓冲池。项目方或合作机构预留一部分资金作为“最后做市商”,在市场出现极端流动性枯竭时提供必要的买盘或卖盘支持。
防范“资金盘”风险。投行必须对项目进行严格筛选,警惕那些仅以高收益为噱头、缺乏真实资产支撑的伪RWA项目,建立专门的风控模型来识别和过滤这类风险。
💎 二、赛道创新:媒体版权等非标资产RWA的“三阶段路径”
RWA的最大想象力之一,在于盘活那些传统金融体系难以触及的庞大非标资产市场。媒体版权、文化IP、数据要素等,都是极具潜力的创新赛道。以媒体版权为例,其RWA化可以遵循一个清晰的“三阶段路径”。
2.1 第一阶段:确权与授权的数字化基础
这是将无形的版权资产转化为可管理、可交易的数字对象的第一步。
链上确权。利用区块链的不可篡改特性,将版权的注册信息、所有权历史、权利范围等关键信息记录在链上,形成一个公开、可信的“数字版权证书”。这通常通过铸造一个代表该版权的NFT来实现。
自动化授权。通过智能合约,版权所有者可以预设授权规则,如使用期限、使用范围、授权费用等。需要使用该版权的第三方,可以直接与智能合约交互,支付费用后自动获得使用许可。这极大地简化了传统烦琐的版权授权流程。
2.2 第二阶段:收益权的证券化分配
版权的核心价值在于其未来能产生的现金流(如版税、播放收益、授权费等)。
收益权代币化。将版权未来的预期收益权打包,并发行成同质化的代币(Fungible Token)。投资者购买这些代币,相当于购买了分享未来版权收益的权利。
自动收益分配。版权产生的收入,可以直接打入一个与代币关联的智能合约。该合约会根据预设的分配规则(如每季度一次),自动将资金按比例分配给所有代币持有者。整个过程透明、高效,杜绝了传统模式中收益分配不透明、拖延等问题。
2.3 第三阶段:二级交易与金融衍生品的构建
一旦版权收益权被代币化,其金融可操作性便被完全打开。
二级市场流通。这些代表收益权的代币,可以在各类去中心化交易所(DEX)上进行7x24小时的自由交易,为原本流动性极差的版权资产提供了退出渠道和价格发现机制。
再打包与结构化。投行可以发挥其产品设计专长,将不同类型、不同风险收益特征的版权RWA进行组合。例如,可以将多个头部影视IP的版权收益权打包,创建一个“影视IP指数基金”;或者将一个音乐曲库的收益权进行分层,设计出固定收益和浮动收益两种产品。这为市场创造了更多样化的投资标的,也为投行带来了新的业务增长点。
这一路径同样适用于数据要素、碳信用、专利技术等其他类型的无形资产,其核心逻辑都是将无形的权利转化为可编程、可流通的数字资产。
💎 三、与高校智库共振:合规正当性与标准体系共建
RWA是一个横跨金融、法律、会计和科技的交叉领域。当前,全球范围内的监管规则和行业标准仍在快速演进中,充满了不确定性。在这种“规则进行时”的背景下,任何单一机构都难以独立解决所有问题。与高校、研究机构和行业智库的深度产学研协同,成为推动行业健康发展的必然选择。
3.1 规则与标准的共同探索
法律属性界定。RWA代币在不同司法管辖区下,究竟应被归类为证券、商品、物权凭证还是其他类型?这直接决定了其适用的监管框架。学界的系统性梳理和比较法研究,可以为监管机构制定政策提供理论依据。
程序正当性完善。在资产发行、托管、清算、公司行动(如投票、分红)、甚至破产隔离等环节,如何设计一套既符合法律要求,又能在链上高效执行的程序?这需要法律专家与技术架构师的紧密合作,共同制定可审计、可执行的行业标准。
会计与审计准则。如何对RWA资产进行估值和会计确认?如何对智能合约的业务逻辑进行审计?这些都是亟待解决的新问题。与顶尖会计师事务所和学术机构合作,开发适用于数字资产的审计标准,是建立市场信任的关键。
3.2 政策建议与监管互动
通过产业联盟、协会等形式,将业界的实践经验与学界的理论研究相结合,可以形成高质量的政策建议,主动与监管机构沟通。
推动监管沙盒。为创新的RWA项目提供一个风险可控的测试环境,帮助监管机构在实践中了解新技术的优势与风险,从而制定出更具前瞻性和适应性的监管政策。
共建技术标准。推动行业采用统一的代币标准、身份认证协议和数据格式,提升整个生态系统的互操作性,降低集成成本。
3.3 人才培养与知识普及
RWA的推广需要大量兼具金融专业知识和技术背景的复合型人才。
联合课程开发。金融机构可以与高校合作,开设RWA相关的课程、讲座和实践项目,从源头上培养行业需要的人才。
知识体系共建。通过发布行业白皮书、研究报告、开源项目等方式,共同构建和传播RWA领域的知识体系,降低新参与者的学习门槛,促进行业整体认知水平的提升。
结论
投行业务的RWA化,并非一次简单的技术迭代,而是一场围绕信任、效率和流动性展开的底层逻辑重构。本文提出的“四维能力模型”——资产选择与确权、合规工程、产品工程与定价、二级做市与流动性治理——构成了投行在新时代的核心竞争力。
这四个维度环环相扣,缺一不可。严谨的资产确权是基石,系统化的合规工程是保障,创新的产品工程是价值创造的手段,而主动的流动性治理则是价值实现的最终闭环。
在媒体版权等非标资产赛道上的探索,展示了RWA盘活存量、创造增量的巨大潜力。而与学界和智库的紧密共振,则为这个新兴领域的行稳致远提供了制度保障和智力支持。
未来,能够率先完成这套能力体系升级,并有效应对合规挑战、拓展高成长新赛道的投资银行,将不仅仅是市场的参与者,更有望成为新一代数字金融生态的规则制定者和价值网络的枢纽。这场变革已经开始,身处其中的每一个机构,都需要做出自己的选择。
📢💻 【省心锐评】
RWA的核心不是把资产搬上链,而是用代码重构投行的信任与流动性引擎。未来的竞争,是技术栈、合规框架和生态治理能力的全方位比拼,而非仅仅是牌照与渠道的博弈。

