搜索
首页
大数快讯
大数活动
服务超市
文章专题
出海平台
流量密码
出海蓝图
产业赛道
物流仓储
跨境支付
选品策略
实操手册
报告
跨企查
百科
导航
知识体系
工具箱
更多
找货源
跨境招聘
DeepSeek
首页
>
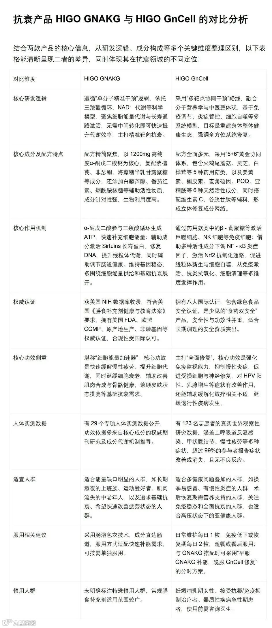
抗衰产品 HIGO GNAKG 与 GnCell 的对比分析
>
0
0
抗衰产品 HIGO GNAKG 与 GnCell 的对比分析
HIGO海购好货
2025-12-01
6
导读:更好认识产品!
更多海外好货资讯,
请点击关注
#HIGO海购好货
。
【声明】内容源于网络
0
0
HIGO海购好货
内容
122
粉丝
0
关注
在线咨询
HIGO海购好货
总阅读
350
粉丝
0
内容
122
在线咨询
关注