
近日,江苏省交通运输厅印发《江苏省交通运输轻微违法依法不予行政处罚事项清单》(以下简称《清单》),《清单》将于2025年12月1日起施行。其中对于普通货运轻微违法“教育引导、改正不罚”,设置60天观察期。
《通知》有关内容秉持过罚相当的原则,统筹考虑违法行为情节、危害后果程度、当事人的主观过错、改正情况以及社会公众感受,将“过”与“罚”的因素逐项具体化、情景化,合理设定适用情形。
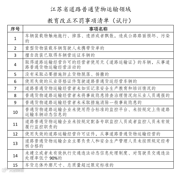
江苏省道路普通货物运输领域
教育改正不罚事项清单(试行)
构建教育引导长效机制,推动执法理念转型
对符合《清单》适用情形的违法行为,立案后设置60日观察期,通过警示告知、普法宣传、限期整改等柔性措施同步实施教育引导,未再次发现当事人同一案由违法行为,则依法作出不予行政处罚决定,引导道路普通货物运输经营者主动纠正违法行为,涵养良好的守法经营习惯,为行业健康发展营造包容审慎的法治化环境。
明确治超非现场执法要求,提高监管效率和操作性
推行治超非现场执法分类处理,对违法超限运输行为实施差异化执法,对超限载50%以下且主动接受处理、如实陈述违法事实并消除违法行为后果,依法减轻处罚的,可以按照每超1000千克罚款150元执行;对超限载30%以下的,可以通过线上公示催告,对超限载30%以上的,通过发函的方式通知当事人接受处理。
细化四类不罚情形,强化精准治理与安全底线
针对资质证件、操作规范、安全生产、技术合规等四类高频问题领域,明确细化15个事项不予行政处罚的情形,既体现对轻微违法行为的包容审慎监管,又严守安全底线,实现“宽严相济、过罚相当”的治理目标。
慧联运货车助手
在线客服
慧联运货车助手
官方抖音
慧联运货车助手
官方公众号
慧联运货车助手
官方视频号
免责声明:本文素材部分来源网络,版权归原作者或机构所有,若涉及版权问题,烦请留言联系,我们将删除处理。
点击“阅读原文”快速预约货车ETC办理

