凝结魏茨曼氏菌XY2通过肠-脑轴调节色氨酸代谢与氧化应激-炎症互作通路缓解铜诱导的神经毒性
iMetaOmics主页:https://onlinelibrary.wiley.com/journal/29969514
研究论文
● 原文: iMetaOmics
● 英文题目:Weizmannia coagulans XY2 Mitigates Copper Neurotoxicity via Gut–Brain Axis Modulation of Tryptophan Metabolism and Oxidative-Inflammatory Crosstalk
● 中文题目:凝结魏茨曼氏菌XY2通过肠-脑轴调节色氨酸代谢与氧化应激-炎症互作通路缓解铜诱导的神经毒性
● 原文链接: https://onlinelibrary.wiley.com/doi/10.1002/imo2.70066
● DOI: https://doi.org/10.1002/imo2.70066
● 2025年11月18日,浙江大学阎芙洁等在iMetaOmics在线发表了题为“Weizmannia coagulans XY2 Mitigates Copper Neurotoxicity via Gut-Brain Axis Modulation of Tryptophan Metabolism and Oxidative-Inflammatory Crosstalk”的文章。
● 本研究通过肠道菌群失调和色氨酸代谢重编程,将环境铜暴露与神经毒性联系起来,明确肠-脑代谢轴为关键治疗靶点。同时证实凝结魏茨曼氏菌XY2 作为益生菌干预策略在预防铜诱导神经毒性中的有效性,为铜神经毒性防控提供了提供了有前景且安全的新途径。
● 第一作者:高誉芳
● 通讯作者:阎芙洁(fjyan@zju.edu.cn)
● 合作作者:郑晓冬
● 主要单位:浙江大学生物系统工程与食品科学学院
● 铜暴露通过调节肠道菌群干扰色氨酸代谢及5-羟色胺水平;
● 铜暴露诱发肠道屏障损伤与炎症反应,进而导致神经损伤;
● 凝结魏茨曼菌XY2通过靶向“色氨酸代谢-抗氧化防御-肠脑轴”多维度调控网络缓解铜诱导的神经毒性。
铜污染已成为一项重要的环境挑战,过量铜摄入会促进神经退行性疾病的发生发展,但其机制仍不明确。寻找缓解铜毒性的有效靶点和安全方法迫在眉睫。本研究发现,铜会导致小鼠大脑出现明显的氧化损伤和神经退行性损伤,且色氨酸被鉴定为脑和血清代谢组中共同的差异代谢物,同时伴随 5-羟色胺水平降低。16S rRNA 测序结果显示,铜会干扰与色氨酸代谢相关的拟杆菌属(Bacteroides)、双歧杆菌属(Bifidobacterium)、 阿克曼氏菌属(Akkermansia)以及多种关键酶的功能。各组小鼠脑内铜含量无显著差异,铜通过肠道来源的活性氧(ROS)间接诱导大脑氧化损伤,激活Kynu-Afmid-Kmo轴,进而推动色氨酸向喹啉酸转化,该过程与促炎细胞因子(IL-6/IL-1β/TNF-α)水平升高共同构成 “氧化应激-炎症-神经毒性” 恶性循环。凝结魏茨曼氏菌(Weizmannia coagulans)XY2通过靶向多维度的 “色氨酸代谢-抗氧化防御-肠脑轴” 网络缓解铜诱导的神经毒性:其可恢复 5-羟色胺的生物合成,抑制犬尿氨酸通路,调节肠道菌群以重建大脑 5-羟色胺稳态,同时激活 SKN-1/Nrf2 信号通路,抑制氧化-炎症级联反应,维持肠屏障完整性,减轻神经损伤和行为障碍。
Bilibili:https://www.bilibili.com/video/BV1zRUaB1E9h/
Youtube:https://youtu.be/M3h8q2xdT8U
中文翻译、PPT、中/英文视频解读等扩展资料下载
请访问期刊官网:http://www.imeta.science/imetaomics/
引 言
铜污染是工业化和城市化进程不断加速背景下日益严峻的全球性环境问题。铜虽是生物过程必需的微量元素,但其过量积累却可经食物链传递,对公众健康构成重大威胁,尤其表现为神经毒性并加速神经退行性病变的发生发展。然而,铜诱发神经毒性的确切机制尚未完全阐明,目前有效的干预措施也十分有限。寻找新治疗靶点、开发安全解毒策略迫在眉睫。
本研究阐明了一条先前未被认识的肠-脑轴调控通路,该通路由铜触发的色氨酸代谢重编程所介导。我们的主要发现有三点:首先,铜暴露诱导的脑部氧化损伤并非通过铜在脑内直接蓄积所致,而是源于肠道产生的ROS。这些肠道ROS激活了犬尿氨酸途径,使色氨酸代谢向神经毒性代谢产物喹啉酸的生成方向偏移。其次,代谢组学分析表明氨酸代谢的系统性紊乱是铜神经毒性的标志性特征,具体表现为 5 - 羟色胺减少及促炎细胞因子同步升高。第三,16S rRNA测序揭示了铜介导的肠道菌群失调,特别是对色氨酸稳态至关重要的Bifidobacterium与Akkermansia的异常改变。
此外,本研究还探究了凝结魏茨曼氏菌W. coagulans XY2(本实验室此前从咖啡渣中分离的一株益生菌)的治疗潜力。该菌株最初基于 16S rRNA 基因测序及 BLAST 分析被归类为凝结芽孢杆菌(Bacillus coagulans),后经分类学修订重新归为W. coagulans。W. coagulans是公认的可食用益生菌,具有产乳酸及形成耐酸孢子的能力,便于在肠道定植。治疗层面,W. coagulans XY2 通过恢复肠道菌群介导的色氨酸代谢、激活 SKN-1/Nrf2 抗氧化通路及维持肠屏障完整性,发挥多维度神经保护作用,进而阻断铜诱导的氧化应激-炎症-神经毒性级联反应。
本研究通过肠道菌群失调和色氨酸代谢重编程,将环境铜暴露与神经毒性联系起来,明确肠-脑代谢轴为关键治疗靶点。同时证实W. coagulans XY2 作为益生菌干预策略在预防铜诱导神经毒性中的有效性,为铜神经毒性防控提供了提供了有前景且安全的新途径。
结 果
W. coagulans XY2对铜诱导小鼠脑代谢紊乱的调控作用
对小鼠脑组织进行的非靶向代谢组学分析显示,铜暴露引发显著的代谢失调:共鉴定出147种差异代谢物(80种上调,67种下调,p < 0.05,VIP > 1),并且显著干扰了神经/氧化相关通路,包括多巴胺能/γ- 氨基丁酸能突触、三羧酸循环和帕金森病通路(图1A, S1)。这些结果说明铜暴露可导致脑代谢的严重破坏。
W. coagulans XY2干预主要影响 “脂质及类脂质分子”(占比 33.00%,图 S2A)。富集程度最高的KEGG通路包括脂质代谢、癌症:概述、氨基酸代谢及神经系统相关通路(图 S2B)。拓扑分析显示,最重要的代谢通路为:甘油磷脂代谢、鞘脂代谢、维生素 B6 代谢、组氨酸代谢及咖啡因代谢(图 S2C)。关键发现是,W. coagulans XY2干预显著逆转了铜诱导的特定脂质组失衡:显著降低PC(14:1 (9Z)/18:0)、PC (16:1 (9Z)/16:0)、PC (18:0/14:0)、PC (18:0/18:1 (9Z))、PC (18:3 (9Z,12Z,15Z)/18:1 (11Z))、PE (15:0/16:1 (9Z))、甘油磷酸胆碱及咖啡因的水平,同时显著升高LysoPC (18:0/0:0)、LysoPC (22:6 (4Z,7Z,10Z,13Z,16Z,19Z)/0:0)、L-组氨酸、二氢神经酰胺及 D-赤藓糖-4 -磷酸的水平(图 1B)。这种代谢重编程-恢复了脑脂质稳态,并与氧化应激减轻及神经功能改善相关。
色氨酸代谢是W. coagulans XY2抑制铜毒性的关键通路
血清代谢组学分析显示:与对照组相比,CuSO₄ 组有 34 种代谢物上调、29 种代谢物下调;而与 CuSO₄组相比,W. coagulans XY2干预组有 41 种代谢物上调、51 种代谢物下调(图 S3A)。在脑组织和血清中发现了五种共同的差异代谢物:组氨醛、PE (15:0/16:1 (9Z))、(+/-)-色氨酸、25 -羟基维生素D3-26,23-内酯及乙酰甲胆碱(图 1C)。已有研究表明,色氨酸代谢紊乱可能影响神经系统疾病,且与肠道菌群变化相关。据此,本研究进一步探究了色氨酸代谢的三条关键通路(图 1D)。
5-羟色胺(5-HT)通路:肠嗜铬细胞通过色氨酸羟化酶 1(TPH1)合成体内约 90% 的5-HT,而中枢神经系统及肠神经系统中的神经元特异性5-HT合成则由色氨酸羟化酶 2(TPH2)介导。5-HT对中枢神经传递及胃肠道功能至关重要。研究发现,铜暴露显著下调了Tph2表达并降低脑内5-HT水平,而W. coagulans XY2干预逆转了这些改变(图 1E、F)。
犬尿氨酸通路:铜暴露上调了关键基因(犬尿氨酸酶(Kynu)、芳基甲酰胺酶(Afmid)和犬尿氨酸3-单加氧酶(Kmo)分别编码犬尿氨酸酶(EC 3.7.1.3)、甲酰氨基酶(EC 3.5.1.9)和KMO),促进了色氨酸向神经毒性产物喹啉酸的转化,而W. coagulans XY2显著降低了这些基因的表达和喹啉酸的生成(图1E)。已有研究证实,促炎细胞因子可通过激活吲哚胺2,3-双加氧酶和KMO,加速色氨酸向犬尿氨酸和喹啉酸的转化,从而引发神经毒性。本研究中,铜摄入显著升高了促炎细胞因子(白细胞介素-6(IL-6)、白细胞介素-1β(IL-1β)、肿瘤坏死因子-α(TNF-α))的表达,而W. coagulans XY2可显著抑制其表达,从而阻断炎症-氧化应激-神经损伤的恶性循环(图1G)。
吲哚通路:肠道菌群可将未被吸收的色氨酸代谢为吲哚及其衍生物,进而调控中枢神经系统功能。16S rRNA 测序结果显示,W. coagulans XY2逆转了铜诱导的双歧杆菌属(Bifidobacterium)与阿克曼氏菌属(Akkermansia)丰度的异常升高(图 S3B)。此前研究证实,青春双歧杆菌(Bifidobacterium adolescentis)可将色氨酸转化为吲哚衍生物,而嗜粘蛋白阿克曼氏菌(Akkermansia muciniphila)及其胞外囊泡可通过肠-脑轴调控5-HT水平。此外,W. coagulans XY2显著增加了狭义梭菌属1 型(Clostridium_sensu_stricto_1)的丰度,该菌属可调控肠嗜铬细胞发育及5-HT释放。
PICRUSt2 功能预测分析显示,铜暴露可能破坏色氨酸代谢中的关键酶,包括EC 3.5.1.9、EC 3.7.1.3、色氨酸合酶(EC 4.2.1.20)、色氨酸酶(EC 4.1.99.1)及肉桂酰辅酶 A:苯乳酸辅酶 A 转移酶(EC 2.8.3.17)(图 S3C)。这些预测结果将在后续研究中通过代谢组学及蛋白质印迹法进一步验证。
研究进一步发现,铜暴露显著下调了小鼠脑中神经营养蛋白5(Ntf5)和5-HT受体2B(Htr2b)的基因表达,同时降低了抗炎因子转化生长因子β(TGF-β)的水平(图1E、G)。W. coagulans XY2干预恢复了这些基因的正常表达,表明其具有改善铜诱导的神经损伤和炎症反应的能力。此外,铜暴露还增加了小鼠脑中的超氧阴离子(O₂⁻)水平并降低了抗氧化酶活性,而W. coagulans XY2使这些指标恢复至接近正常水平(图1H, S4A)。值得注意的是,各组小鼠脑内铜含量无显著差异,提示铜可能通过肠-脑轴间接引发神经毒性,而非直接作用于脑组织(图 1I)。
图1. 色氨酸代谢是W. coagulans XY2抑制铜毒性的关键通路
(A)CuSO₄组与对照组间差异代谢物涉及的前 30 条 KEGG 通路富集分析气泡图:气泡越大表示通路中包含的代谢物越多,颜色越红表示 p 值越小;n=6;(B)XY2 组与 CuSO₄组间前 30 个差异代谢物的聚类热图及变量重要性投影(VIP)得分:星号表示 CuSO₄组与 XY2 组间差异显著(*p<0.05,**p<0.01,***p<0.001;非配对双尾 t 检验,n=6);(C)脑与血清代谢组共同差异代谢物在脑和血清中的丰度:星号表示 CuSO₄组与 XY2 组间差异显著(*p<0.05;非配对双尾 t 检验,n=6);(D)色氨酸代谢通路网络图:黑色字体为色氨酸通路中的代谢物,蓝色字体为相关酶的 EC 编号,红色字体为相关酶的功能域,黄色字体为与色氨酸相关的差异肠道菌群;IDO = 吲哚胺 2,3 - 双加氧酶,TDO = 色氨酸 2,3 - 双加氧酶,KMO = 犬尿氨酸 3 - 单加氧酶,AAAD = 芳香族氨基酸脱羧酶,TPH1/2 = 色氨酸羟化酶 1/2,5-HIAA=5 - 羟基吲哚乙酸;(E)神经相关基因的 mRNA 表达水平:不同字母表示各组间差异显著,相同字母表示各组间无显著差异(p<0.05;单因素方差分析(ANOVA)后进行 Tukey 检验,n=4);(F)脑内 5-HT水平:不同字母表示各组间差异显著,相同字母表示各组间无显著差异(p<0.05;单因素方差分析后进行 Tukey 检验,n=8);(G)炎症相关基因的 mRNA 表达水平:不同字母表示各组间差异显著,相同字母及 “ns” 表示各组间无显著差异(p<0.05;单因素方差分析后进行 Tukey 检验,n=4);(H)脑组织中 O₂⁻水平的代表性图像及相对荧光强度:比例尺 = 200 μm;不同字母表示各组间差异显著,相同字母表示各组间无显著差异(p<0.05;单因素方差分析后进行 Tukey 检验,n=8);(I)脑内铜含量:“ns” 表示无显著差异(p<0.05;单因素方差分析后进行 Tukey 检验,n=8)。
W. coagulans XY2通过肠-脑轴抑制铜诱导的神经毒性
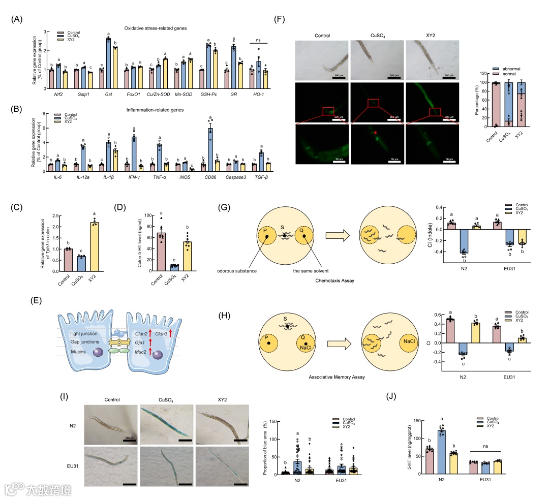
铜暴露升高了结肠O₂⁻水平,降低谷胱甘肽还原酶(GR)及过氧化氢酶(CAT)活性,但作为代偿反应,谷胱甘肽(GSH)和谷胱甘肽过氧化物酶(GSH-Px)水平却升高了(图 S4B、S4C)。W. coagulans XY2干预可使这些氧化相关指标向正常水平恢复。研究表明,铜诱导的氧化应激与核因子红细胞 2 相关因子 2(Nrf2)通路及叉头框蛋白O1(FoxO1)通路密切相关,且炎症与氧化应激之间存在相互强化的级联反应。关键发现是,W. coagulans XY2逆转了铜诱导的 Nrf2 通路过度激活(包括 Nrf2、谷胱甘肽S-转移酶(Gst)、谷胱甘肽S -转移酶 Pi 1(Gstp1)、铜锌超氧化物歧化酶(Cu/Zn-SOD)、锰超氧化物歧化酶(Mn-SOD)、GSH-Px、GR),抑制促炎介质(IL-6、白细胞介素- 12α亚基(IL-12a)、IL-1β、γ-干扰素(IFN-γ)、TNF-α、分化簇86(CD86)、半胱天冬酶 3(Caspase3))的表达,并纠正 TGF-β 的反常性升高(图 2A、2B)。此外,W. coagulans XY2使铜诱导降低的Tph1及 5 -HT水平分别恢复了270.33% 及 448.29%(图 2C、2D),并通过上调紧密连接蛋白(闭合蛋白 2/3(Cldn2/3)、缝隙连接蛋白α1(Gja1)、黏蛋白2(Muc2))的表达恢复肠屏障完整性(图 2E、图 S5)。这种对氧化应激、炎症及屏障功能障碍的综合缓解是该菌株发挥神经保护效力的核心机制。
肠道菌群通过复杂的肠-脑轴通路对神经毒性产生显著影响。首先,菌群调控微生物代谢物及神经递质。例如,限时进食可增强假长双歧杆菌(Bifidobacterium pseudolongum)的丙酸生成能力,通过激活游离脂肪酸受体 3 改善阿尔茨海默病小鼠的认知功能。其次,菌群调控肠屏障功能。霍尔德曼氏菌属(Holdemanella)可上调紧密连接蛋白,但其神经调控作用存在争议 ——既与抵抗抑郁/焦虑的保护作用相关,也与自闭症谱系障碍和糖尿病相关认知障碍有关联。第三,肠道细菌释放携带蛋白质及小 RNA 的胞外囊泡,这些囊泡可直接穿过血脑屏障,向脑细胞传递信号,既可能促进神经系统疾病发生,也可能抑制神经毒性。这些看似矛盾的研究结果凸显了沟通的复杂性。未来研究应优先探索以菌群调控为核心的治疗策略,以缓解神经毒性并改善神经系统疾病。
SKN-1/Nrf2通路是W. coagulans XY2缓解铜诱导神经毒性的关键
转基因线虫品系GR1366有两对神经元,NSM和ADF,具有相似的tph-1表达水平,这对5-HT合成至关重要。其中,ADF 神经元为动态神经元,与线虫的学习联想行为密切相关。研究发现,CuSO₄ 组中86.67%的线虫出现ADF神经元显著损伤或缺失,摄入W. coagulans XY2后,该比例降至25%(图2F)。
秀丽隐杆线虫(Caenorhabditis elegans)模型验证表明,铜暴露使野生型(N2)线虫的头部摆动频率降低了34.53%,身体弯曲频率降低了51.86%,而W. coagulans XY2干预使这些水平恢复至接近正常(图S6A, B)。正常情况下,线虫会向吲哚存在的方向移动,而铜暴露导致了完全相反的行为(图2G)。此外,持续暴露于高盐且食物缺乏环境的线虫可形成特异性联想记忆 —— 再次遭遇食物缺乏时会主动避开NaCl。然而 CuSO₄ 组线虫未表现出对 NaCl 的排斥行为,提示铜暴露影响其学习记忆能力(图 2H)。XY2 组线虫恢复了对 NaCl 的排斥效应及对吲哚的趋化性,这与前述 GR1366 线虫的实验结果一致。综上,W. coagulans XY2显著抑制了铜诱导的神经退行性运动障碍。
肠屏障完整性评估显示:铜暴露导致 48% 的线虫出现肠屏障损伤,亮蓝染色阳性区域从 6.61% 升高至 41.21%;W. coagulans XY2干预后,受损线虫比例显著降低,染色阳性区域降至 16.72%(图 2I)。Skinhead-1(SKN-1)是哺乳动物 Nrf2 转录因子的线虫同源物。使用skn-1(-) 突变体进行的验证表明,W. coagulans XY2无法改善 EU31 线虫的异常吲哚趋化性、肠屏障损伤及失调的 5 -HT水平,同时其对关联记忆能力的改善作用也显著减弱,表明该菌株的神经保护作用依赖于SKN-1/Nrf2通路(图2G-J)。
SKN-1/Nrf2 通路在益生菌干预中发挥关键作用,该通路与肠-脑轴内其他信号级联反应的潜在串扰及相互作用值得深入探究。短链脂肪酸(SCFAs)作为肠道菌群的关键代谢产物,可通过Keap1-Nrf2 信号轴调控氧化还原稳态,促进 Nrf2 核转位及转录激活,进而发挥协同抗氧化与抗炎作用。研究证实,短链脂肪酸可与 Nrf2 / HO-1 通路协同作用,保护急性溃疡性结肠炎小鼠的肠道屏障。此外,作为肠-脑轴的关键组成部分,迷走神经刺激可升高脑内 Nrf2 水平并降低促炎细胞因子,其机制涉及迷走神经靶向 α7 烟碱型乙酰胆碱受体,进而激活 Nrf2/HO-1 通路并改善认知功能障碍。综上,SKN-1/Nrf2 通路与其他肠-脑轴通路之间的串扰及相互作用具有高度复杂性,这种复杂关联可能是维持肠-脑稳态及实现有效益生菌调控的关键。未来研究将聚焦于阐明这些通路间的关系,以更全面地理解益生菌干预的作用机制。
图2. W. coagulans XY2通过肠-脑轴抑制铜诱导的神经毒性
(A)氧化相关基因的 mRNA 表达水平:不同字母表示各组间差异显著,相同字母表示各组间无显著差异(p<0.05;单因素方差分析后进行 Tukey 检验,n=4);(B)炎症相关基因的 mRNA 表达水平:不同字母表示各组间差异显著,相同字母表示各组间无显著差异(p<0.05;单因素方差分析后进行 Tukey 检验,n=4);(C)Tph1 的 mRNA 表达水平:不同字母表示各组间差异显著,相同字母表示各组间无显著差异(p<0.05;单因素方差分析后进行 Tukey 检验,n=4);(D)结肠内 5 -HT水平:不同字母表示各组间差异显著,相同字母表示各组间无显著差异(p<0.05;单因素方差分析后进行 Tukey 检验,n=8);(E)肠屏障相关基因示意图:红色箭头表示与 CuSO₄组相比,W. coagulans XY2 处理可显著上调基因表达(p<0.05;单因素方差分析后进行 Tukey 检验,n=4);(F)GR1366 线虫血清素能神经元的代表性图像及受损血清素能神经元比例:星号表示神经元缺失;低倍镜比例尺 = 200 μm,高倍镜比例尺 = 50 μm;实验重复 3 次,每次观察至少 30 条线虫;(G)趋化性实验示意图及 N2、EU31 线虫对吲哚的趋化行为:在 9 cm NGM 培养皿中心 S 点两侧等距的 P、Q 点分别加入 5 μL 气味物质和溶剂,将线虫置于中心 S 点;1 h 后,统计以 P、Q 为中心、直径 3 cm 范围内的线虫数量;不同字母表示各组间差异显著,相同字母表示各组间无显著差异(p<0.05;单因素方差分析后进行 Tukey 检验);每组至少 100 条线虫,重复 6 次;(H)联想记忆实验示意图及 N2、EU31 线虫的联想记忆行为:在培养皿上相距 4 cm 的 P、Q 两点中,Q 点加入 1 cm³ 含 100 mM NaCl 的 NGM 培养基;9 cm NGM 培养皿于 4 ℃冷藏过夜以形成 NaCl 梯度;实验前 15 min 取出培养基,将饥饿线虫置于距 P、Q 两点均为 3 cm 的 S 点;1 h 后,统计以 P、Q 为中心、直径 3 cm 范围内的线虫数量;不同字母表示各组间差异显著,相同字母表示各组间无显著差异(p<0.05;单因素方差分析后进行 Tukey 检验);每组至少 100 条线虫,重复 6 次;(I)N2、EU31 线虫肠通透性的代表性图像及蓝色区域比例:比例尺 = 200 μm;不同字母表示各组间差异显著,相同字母表示各组间无显著差异(p<0.05;单因素方差分析后进行 Tukey 检验,n=30);(J)N2、EU31 线虫的 5 -HT水平:不同字母表示各组间差异显著,相同字母及 “ns” 表示各组间无显著差异(p<0.05;单因素方差分析后进行 Tukey 检验);每组至少 100 条线虫,重复 6 次。
结 论
本研究证实,W. coagulans XY2通过肠-脑代谢轴发挥对铜毒性的神经保护作用,具体机制包括调控色氨酸代谢、增强抗氧化防御及维持肠屏障完整性:该菌株促进5-HT生成、抑制神经毒性犬尿氨酸途径以及促进神经保护性吲哚生成来改善神经功能。它还激活SKN-1/Nrf2抗氧化通路并维持肠道屏障功能以预防氧化-炎症损伤。这些发现为益生菌通过肠道菌群产生的神经递质与脑相互作用来减轻重金属毒性提供了实验证据,拓展了已报道的 “铜诱导线粒体功能障碍” 模型的研究范畴。这项工作将肠-脑轴明确为治疗靶点,并首次提出将益生菌应用于环境神经毒性防控,为铜诱导神经退行性病变提供了安全、多靶点的干预策略,具有重要转化潜力。
方 法
菌株与培养
W. coagulans XY2 菌株分离自发酵咖啡渣。大肠杆菌(Escherichia coli)OP50 菌株购自中国普通微生物菌种保藏管理中心。为开展后续实验,对两种菌株进行三次活化,具体步骤如下:W. coagulans XY2:首先接种于MRS 培养基琼脂平板,置于 50 ℃培养。24 h后,挑取单菌落接种至 5mL MRS 液体培养基中培养 18 h,再以 2% 的接种量转接至 100mL MRS 液体培养基中扩大培养 18 h。E. coli OP50:接种于LB 培养基琼脂平板,置于 37 ℃培养。24 h后,挑取单菌落接种至 5mL LB 液体培养基中培养 18 h,再以 2% 的接种量转接至 100mL LB 液体培养基中扩大培养 18 h。上述培养完成后,通过离心(4℃、7000×g 离心 10 min)收集菌泥,并用无菌磷酸盐缓冲液(PBS)洗涤两次,以去除残留的培养基成分。
小鼠与实验设计
从上海斯莱克实验动物有限责任公司购买 24 只 8 周龄雄性 C57BL/6J 小鼠。经 1 周适应性喂养(温度维持在 21-25℃,相对湿度 48-55%,12 h昼夜节律)后,将小鼠随机分为 3 组,每组 8 只,进行为期 6 周的实验,实验设计如下:对照组:饮用蒸馏水,灌胃纯水;硫酸铜组:前两周饮用蒸馏水、灌胃纯水,从第三周开始饮用添加硫酸铜(0.5g/L)的水;XY2 组:前两周饮用蒸馏水、灌胃W. coagulans XY2菌液(剂量为 10¹⁰ CFU/kg 体重),从第三周开始饮用添加硫酸铜(0.5g/L)的水。实验期间,每两天更换一次饮用水并进行一次灌胃(灌胃量为 0.4mL)。所有小鼠均饲喂购自浙江实验动物中心(中国杭州)的标准普通饲料(铜含量为 16.18mg/kg),小鼠可自由摄食饮水。
实验结束时,小鼠禁食 12 h后,通过二氧化碳窒息法处死,随后收集血液、盲肠内容物、脑组织及肝组织。本实验已获得浙江大学实验动物福利与伦理委员会的伦理审批(审批号:ZJU20220045),审批证明可按需提供。实验过程严格遵循相关指南与规范。
荧光染色
参照已建立的实验方案,使用冷冻切片机在– 20 ℃条件下将海马和结肠组织切成 6 μm 厚的切片。切片用 PBS 洗涤两次后,加入 1mL 荧光探针在室温下孵育 10 min。超氧阴离子(O₂⁻)探针配置:2.5μg/mL 二氢乙锭(DHE)、1μg/mL Hoechst 33342。用 PBS 冲洗载玻片后,在玻片上滴加 5μL 5% 缓冲甘油,盖上盖玻片。染色完成后,荧光显微镜分别通过 FITC 通道和 UV 通道捕获红色和蓝色荧光,所有操作均在相同条件下进行。每组处理检测 8 只小鼠。
代谢组学
采用非靶向代谢组学方法对小鼠脑组织和血清进行代谢组学分析。血清样本处理:取 6 只小鼠的血液,经离心(3000×g、4 ℃离心 15 min)后收集上清液,于 – 80 ℃保存。分析前,取 100μL 血清样本与乙腈 / 甲醇(1:1,体积比)混合,涡旋 30 秒,然后进行低温超声(5℃、40kHz)30 min。样本置于 – 20 ℃放置 30 min后,离心(13000×g、4℃离心 15 min),收集上清液并在氮气流下吹干。残渣用 100μL 乙腈/水(1:1,体积比)复溶后,重复上述萃取和离心步骤,最终将上清液转移至含内插管的自动进样瓶中,用于仪器分析。 脑组织样本处理:取 6 份脑组织样本(每份 100mg),置于含 6mm 研磨珠和 800μL 甲醇/水(4:1,体积比)的 2mL 离心管中,用于代谢物提取。在低温组织研磨仪(-10℃、50Hz)中匀浆 6 min,随后进行低温超声(5℃、40kHz)30 min。样本置于 - 20℃放置 30 min后,离心(13000×g、4℃离心 15 min),直接将上清液转移至含内插管的自动进样瓶中待分析。
采用赛默飞世尔科技(Thermo Fisher Scientific)的超高效液相色谱-四极杆 -静电场轨道阱高分辨质谱联用系统(UHPLC-Q Exactive HF-X)和 HSS T3 色谱柱(100mm×2.1mm,1.8μm)对提取物进行定量分析。流动相:A 相为含 0.1% 甲酸的乙腈/水(5:95,体积比),B 相为含 0.1% 甲酸的异丙醇/乙腈/水(47.5:47.5:5,体积比);流速:0.40mL/min;柱温:40℃;进样量:5μL。
超高效液相色谱系统与配备电喷雾电离源(ESI)的 UHPLC-Q Exactive HF-X 质谱仪联用,电离源分别在正离子模式和负离子模式下运行。最优条件设置如下:离子源温度:400℃;鞘气流量:40arb;辅助气流量:10arb;离子喷雾电压:负离子模式下为 - 2800V,正离子模式下为 3500V;归一化碰撞能:MS/MS 采用 20-40-60V 梯度碰撞;数据采集:采用数据依赖采集(DDA)模式;检测质量范围:70-1050m/z。
通过 Progenesis QI 软件对液相色谱 - 质谱(LC/MS)原始数据进行预处理,并导出 CSV 格式的三维数据矩阵。该矩阵包含样本信息、代谢物名称及质谱响应强度。从数据矩阵中剔除内标峰及已知假阳性峰(包括噪音、色谱柱流失峰、衍生化试剂峰等),并进行去重和峰对齐。同时,通过数据库检索对代谢物进行鉴定,主要数据库包括人类代谢组数据库(HMDB,http://www.hmdb.ca/)、Metlin 数据库(https://metlin.scripps.edu/)以及上海美吉生物医药科技有限公司的自建美吉数据库(MJDB)。将数据库检索得到的数据矩阵上传至美吉云平台(https://cloud.majorbio.com)进行数据分析,首先对数据矩阵进行预处理:保留在任意一组样本中检出率至少为 80% 的代谢特征;过滤后,用数据矩阵中的最小值填充缺失值,并对每个代谢特征进行总和归一化;为减少样本制备和仪器不稳定性带来的误差,采用总和归一化法对样本质谱峰的响应强度进行归一化,得到归一化数据矩阵;剔除相对标准偏差(RSD)>30% 的质量控制(QC)样本变量,并进行 log10 对数转换,得到用于后续分析的最终数据矩阵。对预处理后的矩阵文件进行方差分析。使用 R 软件包 “ropls”(版本 1.6.2)进行偏最小二乘判别分析(PLS-DA)和正交偏最小二乘判别分析(OPLS-DA),并通过 7 重交叉验证评估模型的稳定性。根据 OPLS-DA 模型得到的变量重要性投影(VIP)值和学生 t 检验得到的 p 值,将 VIP>1 且 p<0.05 的代谢物判定为差异显著代谢物。基于KEGG数据库,通过代谢富集分析和通路分析,将两组间的差异代谢物映射到其相关的生化通路中,并根据代谢物参与的通路或发挥的功能进行分类。富集分析用于分析一组代谢物是否在某个功能节点上富集,其原理是从单一代谢物的注释分析扩展到一组代谢物的注释分析。使用 Python 软件包 “scipy.stats”(https://docs.scipy.org/doc/scipy/)进行富集分析,得到与实验处理最相关的生物通路。使用 R 软件的 “pheatmap” 包绘制热图。
肠道菌群
选取 3 组小鼠,每组 6 只。采用 Fast DNA SPIN 提取试剂盒从盲肠内容物中提取 DNA。通过聚合酶链式反应(PCR)扩增 16S rRNA 基因的 V3-V4 区域,所用引物为 338F(5′-ACTCCTACGGGAGGCAGCAG-3′)和 806R(5′-GGACTACHVGGGTWTCTAAT-3′)。在上海美吉生物医药科技有限公司的 Illumina MiSeq 测序平台(美国 Illumina 公司,圣地亚哥)上进行高通量测序。采用自主编写的 perl 脚本对原始 FASTQ 文件进行分箱,然后使用 fastp 软件(版本 0.19.6)进行质量过滤,使用 FLASH 软件(版本 1.2.7)进行序列拼接,具体标准如下:以 50bp 为滑动窗口,当窗口内平均质量值 < 20 时,从该位点截断序列;剔除截断后长度 < 50bp 的序列,同时剔除含模糊碱基的序列;仅对重叠区长度 > 10bp 的序列进行拼接,重叠区最大错配率为 0.2,无法拼接的序列予以剔除;根据 barcode 和引物区分样本并调整序列方向,barcode 需完全匹配,引物允许 2 个碱基错配。使用 UPARSE 软件(版本 7.1)将优化后的序列以 97% 的序列相似性聚类为操作分类单元(OTU),选取每个 OTU 中丰度最高的序列作为代表性序列。为减少测序深度对 α 多样性和 β 多样性分析的影响,将每个样本的 16S rRNA 基因序列数稀释至 20000 条,此时样本的平均 Good’s 覆盖度仍达 99.09 %。使用 RDP 分类器(版本 2.2),以 0.7 为置信阈值,对照 16S rRNA 基因数据库(如 Silva v138 数据库)对每个 OTU 代表性序列进行物种分类注释。PICRUSt2 是一款基于 16S 扩增子测序数据预测功能谱的软件包,其通过将代表性序列(16S rRNA)与综合微生物基因组数据库中的参考序列进行比对,构建系统发育树,从而确定具有已测序基因组的最近缘物种;随后根据已知物种的基因类型和丰度信息,预测微生物群落的功能组成。本研究中,结合 PICRUSt2 软件和 KEGG 数据库推断功能酶的丰度。原始测序数据已上传至美国国家生物技术信息中心(NCBI)的序列读取档案(SRA)数据库,登录号为 PRJNA896555。
秀丽隐杆线虫与实验设计
从秀丽隐杆线虫遗传中心(CGC)获得三种菌株:N2(野生型)、GR1366 (mgls42 [tph-1::GFP+pRF4(rol-6(su1006))]) 和 EU31 (skn-1(zu135)IV)。线虫于 22℃条件下,培养在含E.coli OP50 的线虫生长培养基(NGM)平板上。通过次氯酸盐裂解线虫获得虫卵,除对照组外,其余组别的虫卵均在含铜(1.0mg/L)且添加或不添加W. coagulans XY2(2×10⁷ CFU/mL)的条件下培养。3 天后,使用同步化的线虫进行以下实验,每组实验至少检测 30 条线虫。
运动能力检测
头部摆动:记录 60 秒内线虫头部左右摆动并复位的次数;身体弯曲:记录 1 min内线虫身体中部改变弯曲方向的次数。每组处理检测 30 条线虫。
联想记忆检测
在距离 4cm 的 P、Q 两点中,Q 点添加 1cm³ 含 100mM 氯化钠(NaCl)的 NGM 培养基。将 9cm 的 NGM 培养皿于 4℃冷藏过夜,形成氯化钠梯度。在放置饥饿线虫前 15 min取出培养基,将线虫置于距离 P、Q 两点均为 3cm 的 S 点。1 h后,分别统计以 P、Q 两点为中心、直径 3cm 的圆形区域内的线虫数量。通过两点区域内线虫数量的差值除以总线虫数,计算线虫对氯化钠的趋化指数(CI)。每组至少包含 100 条线虫,实验重复 6 次。
趋化性检测
在 9cm NGM 培养皿的中心两侧等距的 P、Q 两点,分别添加 5μL 气味物质和溶剂,然后将线虫置于中心 S 点。1 h后,分别统计以 P、Q 两点为中心、直径 3cm 的圆形区域内的线虫数量。通过两点区域内线虫数量的差值除以总线虫数,计算趋化指数(CI)。CI 为正值表示该气味物质对线虫有吸引力,为负值则表示具有排斥性。每组至少包含 100 条线虫,实验重复 6 次。
肠道屏障完整性评估
亮蓝可作为评估线虫肠道屏障完整性的指示剂,因其仅能穿透受损的肠上皮细胞。将线虫浸泡在含 5.0% 亮蓝的E.coli OP50 菌液中,于 20 ℃孵育 3 h,随后用 M9 缓冲液洗涤以去除残留染料。线虫麻醉后,通过显微镜拍摄其肠道内亮蓝的分布情况,使用 ImageJ 软件计算蓝色区域的占比。每组处理检测 30 条线虫。
神经元发育评估
对转基因 GR1366 菌株的血清素能神经元进行评估。暴露处理 3 天后,将线虫麻醉,在尼康 TiE 荧光显微镜的 FITC 通道下观察绿色荧光(曝光时间为 1 秒)。将神经元损伤分为正常(神经元完整)和异常(神经元缺失或断裂)两类。实验重复 3 次,每次至少观察 30 条线虫。
生化分析
取 100mg 小鼠脑组织或结肠组织,按 1:9(质量体积比)加入预冷生理盐水,在冰浴条件下用组织匀浆机匀浆(30Hz,5 min)。匀浆液经离心(12000×g、4℃离心 10 min)后,收集上清液用于后续检测。采用南京建成生物工程研究所的商用试剂盒,按照说明书检测小鼠脑组织和结肠中谷胱甘肽过氧化物酶(GSH-Px)、谷胱甘肽还原酶(GR)、过氧化氢酶(CAT)、超氧化物歧化酶(SOD)的活性及谷胱甘肽(GSH)的含量;采用 5 -羟色胺(5-HT)酶联免疫吸附测定(ELISA)试剂盒(E-EL-0033,美国 Elabscience 公司)检测血清素水平;采用 BCA 蛋白定量试剂盒(上海碧云天生物技术有限公司)对蛋白含量进行归一化处理。脑组织经浓硝酸湿法消解后,采用原子吸收光谱法检测铜含量。每组处理检测 8 只小鼠。
实时定量聚合酶链反应(qRT-PCR)
采用 RNAiso Plus 试剂(日本 TaKaRa 公司)从小鼠脑组织和结肠样本中提取总 RNA,然后使用 TransScript All-in-One 第一链 cDNA 合成超级混合物(北京全式金生物技术有限公司)合成互补脱氧核糖核酸(cDNA)。本研究中使用的引物序列详见表 S1。采用 Hieff® qPCR SYBR Green Master Mix(上海翊圣生物科技有限公司)进行实时荧光定量 PCR,反应条件为:95℃预变性 5 min,随后进行 40 个循环(95℃变性 10 秒,60℃退火延伸 30 秒)。以 β- 肌动蛋白(β-actin)作为内参基因。每组处理检测 4 只小鼠。
统计分析
实验结果以 “平均值 ± 标准误” 表示,采用 GraphPad Prism 软件绘制图表。统计分析方法如下:两组间比较采用非配对双尾学生 t 检验,p<0.05 表示差异有统计学意义,用 * 标注;多组间比较采用单因素方差分析(one-way ANOVA),随后进行 Tukey 检验,p<0.05 表示差异有统计学意义,用不同字母(a、b、c)标注。荧光强度采用 ImageJ 软件进行分析。
代码和数据可用性:
小鼠的原始测序数据已上传至序列读取档案(SRA)数据库,链接:https://www.ncbi.nlm.nih.gov/bioproject/PRJNA896555;研究所用数据存储于 GitHub 平台,链接:https://github.com/GYF0429/Copper-Neurotoxicity/tree/master;补充材料(方法、图、表、图形摘要、中文翻译版及更新材料)可通过在线数字对象标识符(DOI)或 iMetaScience 平台获取,链接:http://www.imeta.science/imetaomics/
引文格式:
Yufang Gao, Xiaodong Zheng, Fujie Yan. 2025. “Weizmannia coagulans XY2 Mitigates Copper Neurotoxicity via Gut-Brain Axis Modulation of Tryptophan Metabolism and Oxidative-Inflammatory Crosstalk.” iMetaOmics 2: e70066. https://doi.org/10.1002/imo2.70066.
高誉芳(第一作者)
● 浙江大学生物系统工程与食品科学学院博士研究生。
● 研究方向为膳食因子对健康的调控机制,在Journal of Hazardous Materials、Food Chemistry、Food research international等期刊发表多篇SCI论文。
阎芙洁(通讯作者)
● 浙江大学生物系统工程与食品科学学院副研究员,博士生导师。
● 研究方向为膳食因子对菌群的调控作用及和糖脂代谢、脑健康的关系。提出了基于体外和体内多维度体系的靶向肠道食品营养功能因子的评价关键技术及应用,基于体外肠道菌群与迷你肠耦合模型技术,建立了“食物-肠道-人群”的全新因果分析模型和体系,综合细胞、线虫、斑马鱼、小鼠等多维度评价体系,全面阐述营养因子的消化吸收特性、功效及具体分子机理。包括肠内营养素代谢流调控机制、新型益生菌和益生元的功能评估,天然产物和食源性多肽对糖脂代谢、神经退行性疾病的改善作用及分子机理。承担国家自然科学基金青年基金、浙江省自然科学基金探索项目、校企横向合作等多项课题。相关成果在Molecular Cell、Gut Microbes、npj Biofilms and Microbiomes、Trends in Food Science & Technology、Environmental Science & Technology、Journal of Hazardous Materials等期刊发表学术论文40余篇。
(▼ 点击跳转)
1卷1期
1卷2期
1卷3期
1卷4期
2卷1期
2卷2期
2卷3期
2卷4期
3卷1期
3卷2期
3卷3期
3卷4期
3卷5期
3卷6期
4卷1期
4卷2期
4卷3期
4卷4期
4卷5期
1卷1期
1卷2期
2卷1期
2卷2期
2卷3期
1卷1期
1卷2期
“iMeta” 是由威立、宏科学和本领域数千名华人科学家合作出版的开放获取期刊,主编由中科院微生物所刘双江研究员和荷兰格罗宁根大学傅静远教授担任。目的是发表所有领域高影响力的研究、方法和综述,重点关注微生物组、生物信息、大数据和多组学等前沿交叉学科。目标是发表前10%(IF > 20)的高影响力论文。期刊特色包括中英双语图文、双语视频、可重复分析、图片打磨、60万用户的社交媒体宣传等。2022年2月正式创刊!相继被Google Scholar、PubMed、SCIE、ESI、DOAJ、Scopus等数据库收录!2025年6月影响因子33.2,中科院分区生物学1区Top,位列全球SCI期刊前千分之三(65/22249),微生物学科2/163,仅低于Nature Reviews,学科研究类期刊全球第一,中国大陆5/585!
“iMetaOmics” 是“iMeta” 子刊,主编由中国科学院北京生命科学研究院赵方庆研究员和香港中文大学于君教授担任,目标是成为影响因子大于10的高水平综合期刊,欢迎投稿!
"iMetaMed" 是“iMeta” 子刊,专注于医学、健康和生物技术领域,目标是成为影响因子大于15的医学综合类期刊,欢迎投稿!
iMeta主页:
http://www.imeta.science
姊妹刊iMetaOmics主页:
http://www.imeta.science/imetaomics/
出版社iMeta主页:
https://onlinelibrary.wiley.com/journal/2770596x
出版社iMetaOmics主页:
https://onlinelibrary.wiley.com/journal/29969514
出版社iMetaMed主页:
https://onlinelibrary.wiley.com/journal/3066988x
iMeta投稿:
https://wiley.atyponrex.com/journal/IMT2
iMetaOmics投稿:
https://wiley.atyponrex.com/journal/IMO2
iMetaMed投稿:
https://wiley.atyponrex.com/submission/dashboard?siteName=IMM3
邮箱:
office@imeta.science



