全基因组CRISPR筛选揭示新型选择性剪接调控因子作为新型免疫治疗候选新靶点
iMeta主页:http://www.imeta.science
研究论文
● 原文: iMeta (IF 33.2, 中科院双一区Top)
● 英文题目: Genome-wide CRISPR screen reveals an uncharacterized spliceosome regulator as new candidate immunotherapy target
● 中文题目: 全基因组CRISPR筛选揭示新型选择性剪接调控因子作为新型免疫治疗候选新靶点
● 原文链接: https://onlinelibrary.wiley.com/doi/10.1002/imt2.70096
● DOI: https://doi.org/10.1002/imt2.70096
● 2025年11月28日,国防科技大学理学院朱律韵教授、中国科学院分子细胞科学卓越创新中心王广川教授、南京医科大学毛文君副教授和浙江大学生命科学学院林爱福教授等在iMeta在线发表了题为“Genome-wide CRISPR screen reveals an uncharacterized spliceosome regulator as new candidate immunotherapy target”的文章。
● 本研究通过全基因组CRISPR筛选技术,鉴定了一个此前功能未知的全新基因C9ORF50在调控细胞内源性免疫应答中发挥的关键作用。研究证明了C9ORF50基因编码的一种内在无序结构蛋白在细胞核内通过液液相分离驱动无膜细胞器形成,精密调控RNA剪接过程。C9ORF50功能缺失会引发RNA剪接功能异常,主要体现在mRNA中存在广泛的内含子滞留,导致细胞内双链RNA积累,进而激活RIG-I/MDA5-TBK1-IRF3天然免疫信号通路,诱发强烈的I型干扰素反应和趋化因子表达,最终重塑免疫微环境,显著增强CD8+ T细胞和Th1细胞招募与活化能力。该研究揭示了RNA选择性剪接与细胞内源性免疫应答激的全新联动机制,为理解细胞内在免疫监控网络提供了新范式,也为靶向C9ORF50的免疫治疗策略奠定了理论基础。
● 第一作者:邵彤、刘传扬、匡静宇、谢斯思
● 通讯作者:朱律韵(zhulvyun@nudt.edu.cn)、王广川(guangchuan.wang@sibcb.ac.cn)、毛文君(maowenjun1@njmu.edu.cn)、林爱福(linaifu@zju.edu.cn)
● 合作作者:瞿瑛、李颖颖、张鲁鲁、刘方舟、齐艳华、侯涛、李明、张素娟、柳于、袁志祥、刘嘉丽、胡炎明、王景阳、宋成虎、张绍伟、朱凌云、邵建忠
● 主要单位:国防科技大学理学院、中国科学院分子细胞科学卓越中心、浙江大学生命科学学院、中南大学湘雅二医院、酒泉卫星发射中心、南京医科大学附属无锡人民医院和无锡临床医学院
●基于体内全基因组CRISPR筛选,鉴定出包含内在无序蛋白C9ORF50在内的15个肿瘤免疫逃逸关键调控因子;
●多组学分析证实C9ORF50通过液-液相分离形成核内无膜区室,维持剪接体动态组装与RNA加工保真性;
●C9ORF50抑制通过诱导内含子滞留产生免疫原性双链RNA,激活I型干扰素通路并招募CD8⁺ T细胞,驱动"冷"肿瘤向"热"肿瘤转化;
●C9ORF50具备肿瘤特异性表达模式与正常生理非依赖性,展现出良好的靶向治疗潜力与临床转化前景。
肿瘤免疫逃逸的细胞内在调控机制尚未完全阐明。为系统性鉴定相关调控因子,本研究利用免疫健全小鼠模型开展了体内全基因组CRISPR敲除筛选。结果发现,功能未表征基因C9ORF50编码的蛋白作为新型剪接调控因子,其功能抑制可显著增强肿瘤细胞对免疫监视的敏感性。多组学分析显示,C9ORF50具有内在无序特性,通过液-液相分离在核内形成与剪接体共定位的生物分子凝聚体。C9ORF50缺失导致剪接体组分发生内含子滞留,引发双链RNA胞质积聚,进而激活I型干扰素通路并增强T细胞趋化因子介导的免疫细胞募集。功能实验证实,抑制C9ORF50可显著提升肿瘤免疫原性,促进T细胞在低浸润肿瘤中的聚集。临床分析表明,C9ORF50在多种恶性肿瘤中高表达,与患者不良预后及淋巴细胞浸润减少显著相关。通过RNA干扰技术靶向C9ORF50可有效增强T细胞浸润并抑制肿瘤生长。本研究提出了C9ORF50作为通过调控RNA剪接影响肿瘤免疫的候选治疗靶点,为发展新型免疫治疗策略提供了新方向。
Bilibili:https://www.bilibili.com/video/BV16W2xBREJY/
Youtube:https://youtu.be/mkKatsKu848
中文翻译、PPT、中/英文视频解读等扩展资料下载
请访问期刊官网:http://www.imeta.science/
引 言
尽管免疫疗法的出现革新了疾病治疗格局,但细胞通过内在机制介导的免疫逃逸、转移及休眠仍是限制患者获得较好疗效的主要障碍。其中,肿瘤细胞通过抑制“非我”免疫原性实现免疫逃逸,形成以T细胞排斥和抗肿瘤免疫应答减弱为特征的免疫豁免微环境,是关键的耐药机制之一。因此,鉴定能够增强肿瘤免疫原性的可成药调控因子,对提高免疫介导的肿瘤清除效果具有重要意义。近年来,高通量CRISPR筛选技术的应用极大加速了肿瘤细胞内在治疗靶点的发现。研究已陆续鉴定出多个关键靶点,例如微卫星不稳定性高肿瘤中的合成致死靶点WRN、急性髓系白血病中的肌醇转运蛋白SLC5A3、凋亡抵抗驱动因子MCL1与B3GNT2,以及多药耐药调控因子PLK4等。这些进展为靶向传统“不可成药”通路提供了新的可能。
在肿瘤细胞的可干预内在进程中,RNA剪接失调占据关键地位,不仅驱动肿瘤发生、发展与免疫逃逸,其调控网络中更蕴含大量潜在的可靶向节点。异常剪接已被广泛视为一种癌症标志性事件,既促进了肿瘤恶性进展及治疗抵抗,也可作为诊断标志物和潜在治疗靶点。例如,在肿瘤演进中起核心作用的剪接调控因子(如SRSF6、SF3A2和SF3B1),已成为针对剪接体开发抗癌药物的重要靶点。目前已进入临床研究阶段的剪接体靶向药物采用多种作用机制,如SF3B1抑制剂通过干扰分支点识别,改变与细胞存活相关的转录本谱系;Herboxidiene则通过阻断tri-snRNP组装,抑制肿瘤的免疫侵袭通路;而E7820等降解剂则借助CUL4-DCAF15泛素连接酶系统,实现对RBM39的特异性降解。值得关注的是,剪接调控与免疫疗法之间的协同效应已初步显现。研究表明,通过RBM39降解或精氨酸甲基转移酶抑制等手段,能够有效增强肿瘤抗原呈递效率,为克服免疫检查点阻断耐药性提供了新思路。然而,剪接体结构的高度复杂性、肿瘤的异质性以及潜在的靶点毒性等因素,仍使相关治疗策略的临床转化面临严峻挑战。
本研究通过在结直肠癌模型中进行体内全基因组CRISPR筛选,鉴定出功能未知基因C9ORF50在肿瘤发生发展中的关键作用,并阐明其作为癌症免疫治疗新靶点的潜力。C9ORF50编码一种内在无序蛋白,能够通过液-液相分离机制调控RNA剪接过程。该基因缺失可通过破坏剪接保真度,在肿瘤细胞内诱发强烈的先天免疫反应,从而将免疫抑制型“冷”肿瘤逆转为T细胞浸润增加、抗肿瘤活性增强的“热”肿瘤。进一步分析显示,C9ORF50在肿瘤组织中表达显著上调,但在正常生理状态下非必需,提示靶向该基因可能具备较宽的治疗窗口。本研究不仅揭示了C9ORF50作为剪接保真度与免疫监视的关键调控因子,也为通过调控剪接过程增强癌症免疫治疗效果开辟了新路径。
结 果
全基因组规模体内CRISPR筛选鉴定癌症进展的关键驱动因子
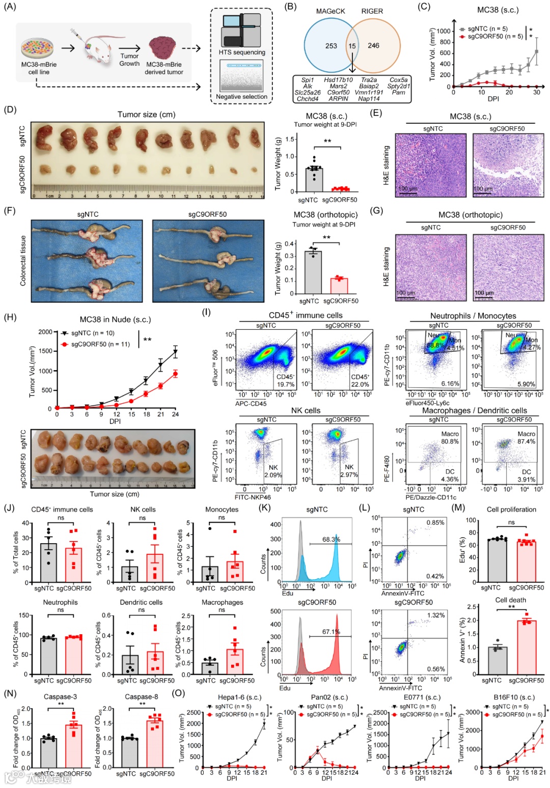
为系统性鉴定在机体免疫监视压力下调控肿瘤生长的关键基因,我们在免疫健全的C57BL/6小鼠中开展了全基因组规模的体内CRISPR敲除筛选。将稳定表达Cas9的MC38结直肠癌细胞系,分别用全基因组敲除文库mBrie 的 sgRNA或非靶向对照sgRNA(sgNTC)进行转导后,接种于小鼠皮下(图1A)。结果显示,虽然两组肿瘤在接种后前9天生长速度相近,但MC38-Cas9-mBrie组肿瘤从第9天起开始显著消退,表明文库中特定基因的缺失能够引发更强的免疫排斥反应(p < 0.001;图S1A,B)。为精准鉴定导致肿瘤排斥的关键基因,我们在接种后第9天收集肿瘤组织,提取其基因组DNA进行二代测序,并定量分析sgRNA丰度的变化。通过对注射前的细胞及原始文库质粒的平行测序,证实了文库的高覆盖度和良好的重复性(图S1C,D)。跨生物学重复的高度一致性sgRNA分布,以及体内肿瘤与体外培养细胞之间的显著差异,均证明了筛选体系的稳健性和强烈的体内选择压力(图S1E,F及表S1)。随后分别采用RIGER和MAGeCK进行sgRNA富集分析,我们分别鉴定出261个和268个在肿瘤中显著耗竭的基因(图S1G,H及表S2,3)。通过取交集分析,我们最终确定了15个与肿瘤排斥相关的高置信度候选基因。这些基因功能多样,包括已知的免疫治疗靶点(Alk,Spi1)、细胞骨架调控因子(Baiap2,2610034B18Rik/Arpin)、线粒体组分(Chchd4,Cox5a,Hsd17b10,Slc25a26,Mars2)、组蛋白伴侣蛋白(Nap1l4,Spty2d1)、RNA加工因子(Parn,Tra2a)以及功能未知的基因(1700001O22Rik/C9ORF50,Vmn1r191)(图1B,S1H)。对sgRNA测序读段的直接比较分析显示,靶向这15个基因的sgRNA在肿瘤组织中均呈现显著耗竭,且每个基因至少有一个sgRNA达到了0.2%这一严格的FDR阈值(图S1I-K)。为验证筛选结果,我们从各类别中选取了8个代表性基因(C9ORF50,Baiap2,Cox5a,Slc25a26,Spty2d1,Tra2a,Parn,Nap1l4)进行单个基因敲除验证。T7E1酶切实验证实了高效的基因敲除效率(图S2A),并且在免疫健全小鼠模型中,所有敲除细胞系均表现出相较于非靶向对照组更显著的肿瘤生长抑制(图S2B)。值得注意的是,作为对照,敲除已知的肿瘤抑制基因SetD2和Smad4并未影响肿瘤生长,证明了我们筛选策略的特异性(图S2C)。综上所述,该体内筛选体系成功鉴定出一批在免疫压力下对肿瘤存活至关重要的候选基因。
鉴于候选基因C9ORF50的功能此前未见报道,我们聚焦于探究其在肿瘤生长与免疫监视中的具体作用。在皮下移植瘤模型中,与对照组相比,C9ORF50敲除的MC38细胞在免疫健全的C57BL/6小鼠体内形成的肿瘤体积显著减小(图1C)。接种后第9天解剖测量肿瘤重量与体积,进一步证实了C9ORF50缺失对肿瘤生长的抑制作用(图1D,S3A,B)。组织学切片显示,敲除组肿瘤细胞密度明显降低(图1E,S3C)。在更接近生理状况的原位结直肠癌模型中,C9ORF50 敲除同样显著抑制了肿瘤的生长(图1F,G,S3D)。此外,利用 C9ORF50 基因敲除小鼠模型,我们直接证实了 C9ORF50 缺陷能够有效抑制由AOM/DSS诱导的结直肠肿瘤发生(图S3E,F)。这些结果共同表明,C9ORF50的缺失在体内能有效遏制肿瘤进展。
为剖析 C9ORF50 敲除介导抗肿瘤效应的免疫依赖性问题,我们将敲除细胞与对照细胞接种于T细胞缺陷的裸鼠体内。结果显示,在缺乏适应性免疫的情况下,C9ORF50敲除仅导致肿瘤生长出现轻微减缓(图1H)。流式细胞术分析表明,两组肿瘤中CD45+白细胞的总浸润水平,以及中性粒细胞、单核细胞、树突状细胞、巨噬细胞和NK细胞等先天免疫亚群的比例均无显著差异(图1I,J,S3G)。进一步机制探究发现,C9ORF50敲除并不影响肿瘤细胞的体外增殖能力,但却能在体内外均诱导细胞凋亡(图1K-M,S3H-J)。这种促凋亡效应主要依赖于外源性凋亡通路关键执行者caspase-3和caspase-8的激活(图1L-N),这可能是裸鼠模型中观察到的肿瘤生长轻度受限的主要原因。该发现与既往报道中剪接体功能抑制可通过抗病毒双链RNA感知通路触发外源性凋亡的结论相符。以上数据提示,C9ORF50缺陷引发的肿瘤消退主要依赖于T细胞介导的适应性免疫,而由细胞凋亡引起的直接生长抑制则起辅助作用。
为探究C9ORF50作用的普适性,我们在Hepa1-6(肝癌)、Pan02(胰腺癌)、E0771(三阴性乳腺癌)和B16F10(黑色素瘤)等多种小鼠肿瘤细胞系中敲除了C9ORF50,并将其移植至C57BL/6小鼠。与MC38模型中的观察一致,在这些异源肿瘤模型中,C9ORF50敲除同样显著抑制了肿瘤生长并延长了小鼠生存期(图1O,S3L)。这些结果证实,C9ORF50作为促癌因子在多种癌症类型,尤其是消化道肿瘤中发挥重要作用,其缺失能广泛增强机体对肿瘤的免疫排斥。
图1.基因组规模体内CRISPR筛选鉴定C9ORF50为癌症进展关键驱动因子。
(A)CRISPR敲除筛选实验设计示意图。(B)使用RIGER分析和MAGeCK分析鉴定的命中点重叠的Venn图,揭示了15个无论标准如何均显著的基因。(C)在C57BL/6小鼠中皮下移植转导了C9ORF50敲除sgRNA(sgC9ORF50,5只小鼠/组)或NTC sgRNA(sgNTC,5只小鼠/组)的MC38细胞的肿瘤生长曲线。s.c.,皮下。**p<0.01,通过双向ANOVA与Holm-Sidak多重比较检验。数据显示为平均值±SEM。(D)异位肿瘤移植的肿瘤代表性照片和重量。s.c.,皮下。**p<0.01(Student’s t检验)。数据显示为平均值±SEM。sgC9ORF50,n = 10只小鼠;sgNTC, n = 10。(E) (D)中肿瘤的代表性H&E染色图像。比例尺,100 μm。图像为10个生物学重复中的代表性图片。(F)原位肿瘤移植的肿瘤代表性照片和重量。肿瘤用虚线标出。**p < 0.01(Student’s t检验)。数据显示为平均值±SEM。sgC9ORF50,n = 3只小鼠;sgNTC,n = 3。(G) (D)中肿瘤的代表性H&E图像。比例尺,100 μm。图像为3个生物学重复中的代表性图片。(H)移植C9ORF50缺失驱动的肿瘤细胞(sgC9ORF50,n = 11只小鼠)或NTC肿瘤细胞(sgNTC,n = 10只小鼠)的裸鼠的肿瘤生长曲线。移植了 C9ORF50 缺失驱动的肿瘤细胞的裸鼠的肿瘤照片。**p< 0.01,通过双向ANOVA与Holm-Sidak多重比较检验。(I) 通过流式细胞术分析,在移植了 C9ORF50 缺失驱动的肿瘤细胞(sgC9ORF50,n = 6只小鼠)或NTC肿瘤细胞(sgNTC,n = 5只小鼠)的裸鼠的肿瘤微环境中,白细胞(CD45+细胞)、中性粒细胞、单核细胞、巨噬细胞、DCs和NK细胞的浸润情况。Neu, 中性粒细胞;Mon, 单核细胞;Macro, 巨噬细胞。(J) (I)中CD45+细胞、中性粒细胞、单核细胞、巨噬细胞、DCs和NK细胞的定量。通过Student’s t检验无显著差异(n.s.)。数据显示为平均值±SEM, n = 6。(K) 流式细胞术显示MC38-sgNTC或MC38-sgC9ORF50细胞体外的细胞增殖率。(L) 通过PI和Annexin V双染色分析体外细胞凋亡,并通过流式细胞术检测。(M) 统计条形图显示MC38-sgNTC或MC38-sgC9ORF50细胞的细胞增殖和凋亡率。无显著差异(n.s.)p > 0.05, **p< 0.01(Student’s t检验)。数据显示为平均值±SEM,细胞增殖实验n = 9,细胞凋亡实验 n = 3。(N)MC38-sgNTC或MC38-sgC9ORF50细胞的Caspase-3和-8活性。**p < 0.01(Student’s t检验)。数据显示为平均值±SEM, n = 6。(O) 在C57BL/6小鼠中皮下移植转导了C9ORF50敲除sgRNA(sgC9ORF50)或NTC sgRNA(sgNTC)的Hepa1-6、Pan02、E0771和B16F10细胞的肿瘤生长曲线。5只小鼠/组。s.c.,皮下。*p<0.05,**p < 0.01,通过双向ANOVA与Holm-Sidak多重比较检验。数据显示为平均值±SEM。
C9ORF50是驱动液-液相分离的典型内在无序蛋白
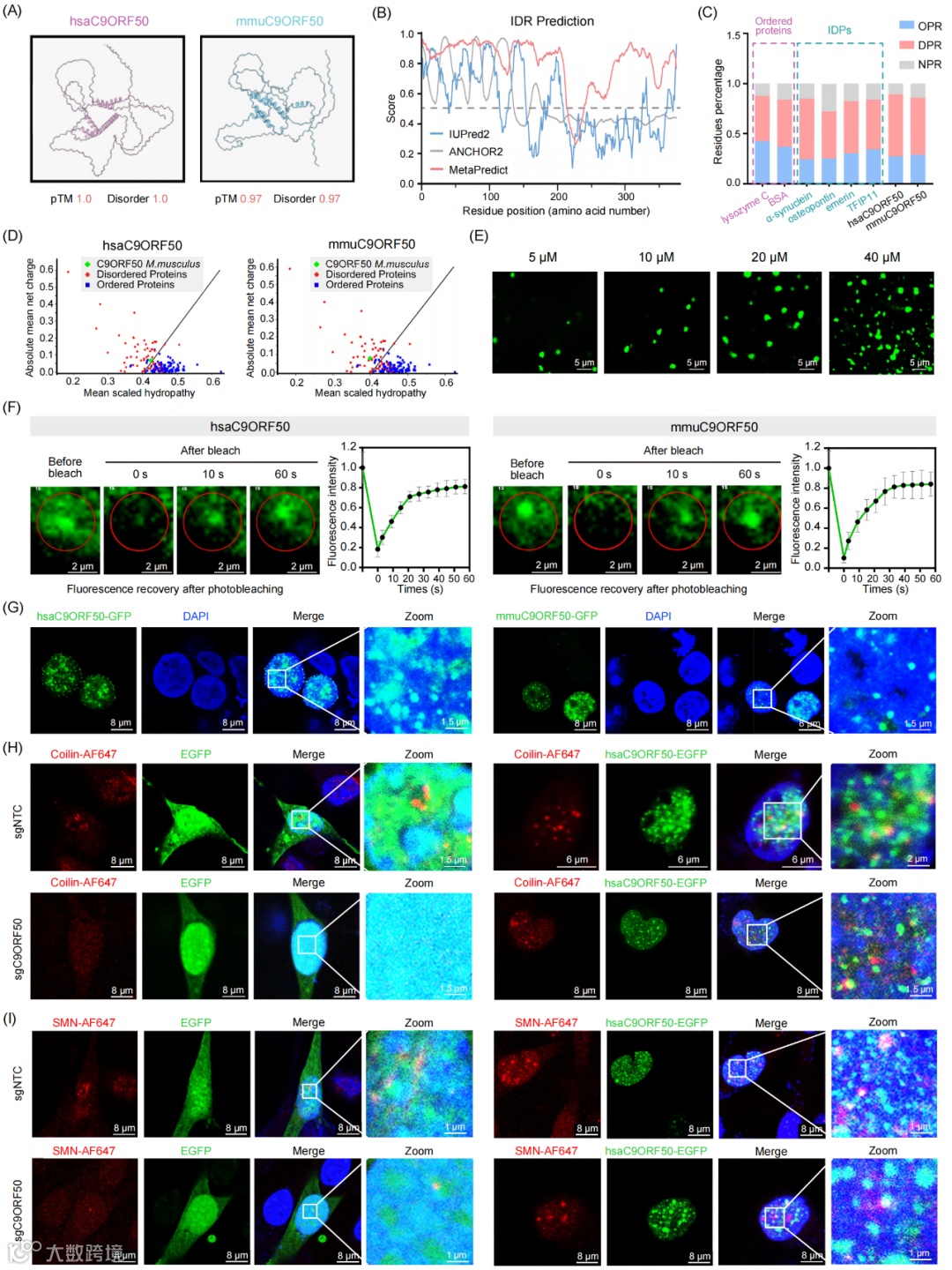
为解析C9ORF50的潜在分子机制,我们首先对其结构进行了生物信息学分析。序列分析显示,人与小鼠的C9ORF50蛋白均含有一个功能未知的保守结构域,但缺乏预测的稳定三维结构(图2A,S4)。利用IUPred2、ANCHOR2和MetaPredict等多种算法进行内在无序性预测,结果均一致表明C9ORF50蛋白序列中存在大范围的内在无序区域(图2B)。该预测进一步得到了AlphaFold2结构建模结果的支持,其显示C9ORF50蛋白中98.8%的残基缺乏确定的空间构象,这一特性使得传统的结构域划分方法难以适用(图2A)。对蛋白序列组成的分析显示,人与小鼠C9ORF50均具有较低的秩序促进残基含量(人:27.1%;小鼠:28.6%)和较高的无序促进残基富集度(人:62.2%;小鼠:57.5%),其数值与α-突触核蛋白、骨桥蛋白等典型内在无序蛋白相当(图2C)。电荷-疏水性绘图分析进一步将C9ORF50明确归类于无序蛋白区域(图2D)。这些计算分析结果共同指向C9ORF50是一个典型的内在无序蛋白。
鉴于蛋白内在无序区域常介导液-液相分离,我们检测了C9ORF50的相分离行为。在接近生理条件的缓冲液中,纯化的重组小鼠及人源C9ORF50-GFP融合蛋白(浓度范围5-40 μM)能够自发形成规则的球形液滴,这些液滴随时间的推移可发生融合,且其形成具有明确的浓度依赖性(图2E)。在活细胞内进行的荧光漂白恢复实验表明,C9ORF50-GFP形成的核内凝聚体具有高度动态性,能够发生融合,且在光漂白后60秒内,人源与小鼠蛋白的荧光恢复率分别达到76.9%和82.4%,证实了其液态特性(图2F)。超高分辨率显微镜成像显示,C9ORF50与作为剪接体组装关键枢纽的Cajal小体标记蛋白coilin及其Gemini标记蛋白SMN存在显著的共定位(图2G-I)。尤为重要的是,C9ORF50的敲除会导致coilin阳性Cajal小体和SMN阳性Gemini的结构数量减少、完整性受损,而通过回补表达C9ORF50则能有效恢复这些核体的正常形态与密度(图2G-I)。这些结果强有力地证明,C9ORF50能够通过液-液相分离形成动态的核内生物分子凝聚体,并可能以此调控剪接体的组装过程。
图2. C9ORF50驱动液-液相分离形成动态核凝聚物。
(A)使用AlphaFold3预测的人(hsaC9ORF50)和小鼠(mmuC9ORF50)C9ORF50蛋白的三维结构。(B)内在非结构化蛋白质无序预测器2(IUPred2)、ANCHOR2和MetaPredict分析C9ORF50中的无序区域(IDRs)。(C)在有序蛋白质(溶菌酶C, BSA)、已知IDPs(骨桥蛋白, α-突触核蛋白, Emerin)和C9ORF50的序列中,秩序促进残基(OPR)、无序促进残基(DPR)和非促进无序/有序残基(NPR)的出现频率。(D)使用PONDR算法绘制hsaC9ORF50和mmuC9ORF50的电荷-疏水性图。实黑线代表有序和无序相之间的边界。(E) C9ORF50在体外以浓度依赖性方式融合成液滴。比例尺,5 μm。图像为3个生物学重复中的代表性图片。(F)在荧光漂白恢复(FRAP)assay 期间,husC9ORF50-GFP(左)和mmuC9ORF50-GFP(右)液滴的荧光强度在漂白后恢复。C9ORF50液滴漂白区域荧光强度恢复的定量。时间0表示光漂白脉冲。比例尺,2 μm。误差条,三个独立实验的SEM。(G)husC9ORF50-GFP和mmuC9ORF50-GFP在MC38细胞中的亚细胞定位。比例尺,8 μm。图像为3个生物学重复中的代表性图片。(H 和 I) MC38-sgNTC和MC38-sgC9ORF50细胞在四种条件下的Coilin (H)和运动神经元存活蛋白(SMN)(I)的代表性免疫荧光:左上,MC38-sgNTC细胞中GFP和Coilin的共定位;右上,MC38-sgNTC细胞中C9ORF50-GFP和Coilin的共定位;左下,MC38-sgC9ORF50细胞中GFP和Coilin的共定位;右下,MC38-sgC9ORF50细胞中C9ORF50-GFP和Coilin的共定位。第4列显示合并图中框选区域的5倍放大。比例尺如图所示,分别为6 μm,8 μm,1.5 μm,1 μm。图像为3个生物学重复中的代表性图片。
C9ORF50与剪接体组分相互作用并调控其表达
为全面揭示C9ORF50在细胞内的功能网络,我们通过免疫共沉淀联合质谱分析系统性鉴定其相互作用蛋白。经过严格的对照筛选,我们共发现47个与C9ORF50特异性结合的蛋白(图3A)。基因本体富集分析显示,这些相互作用蛋白显著富集于RNA加工与修饰相关通路(图3A,B,S5A)。我们从中选取了多个候选蛋白进行验证,通过免疫共沉淀实验,确认了C9ORF50与剪接体核心组分U2SURP和SRSF12之间存在直接的相互作用(图3B,C,S5B)。免疫荧光共定位分析进一步显示,内源性的U2SURP、SRSF12、SF3B1及U2AF65等剪接体因子,与C9ORF50-GFP形成的核内 puncta存在高度空间重叠(图3D,E,S5C,D)。C9ORF50敲除导致这些剪接体因子从原本凝聚的核内焦点中解离并弥散至整个核质;而重新表达C9ORF50则能使其恢复正常的亚核定位与凝聚状态(图3D,E)。这些数据共同表明,C9ORF50很可能通过形成液-液相分离介导的核内凝聚体,作为组织中心,将关键的剪接体组分聚集在一起,从而高效组织RNA剪接过程。
为系统评估C9ORF50缺失对细胞转录组的全局影响,我们对敲除细胞与对照细胞进行了RNA测序分析。测序共鉴定出841个差异表达基因,其中510个基因表达下调,331个基因表达上调(图S6A,B)。对差异基因的功能富集分析揭示了一个有趣的双峰分布,即上调基因主要参与免疫应答与炎症反应相关通路,而下调基因则显著富集于mRNA剪接、剪接体组成及RNA代谢过程(图3F,S6C-F)。基因集富集分析进一步确认,与剪接体组装和功能相关的基因集在敲除细胞中整体显著下调(图3G,H,S7A,B;表S4)。通过qRT-PCR对一批核心剪接因子(Fus,Srsf5,Srsf1,Sf3b1,Lsm6,Hnrnpm)进行验证,均观察到其mRNA水平在敲除细胞中一致性降低(图3I)。为进一步探究C9ORF50是否直接作用于这些转录本,我们进行了RNA免疫沉淀联合qPCR实验。结果显示,在过表达C9ORF50-GFP的细胞中,能够特异性富集到Fus和Srsf5等基因的含有内含子的未成熟转录本,提示C9ORF50可能直接结合并参与调控这些关键剪接因子前体mRNA的加工(图S7C)。综上所述,C9ORF50通过与剪接体核心组分相互作用并调控其表达,在维持剪接体正常功能中扮演着关键角色。
图3. C9ORF50与RNA剪接相关并调节剪接体相关基因表达。
(A)COG/KOG富集分析与C9ORF50相互作用的蛋白质集的富集情况。(B)与C9ORF50相互作用的网络。该网络由STRING数据库构建,并用Cytoscape软件注释。(C)Western blot分析证实U2SURP和SRSF12均与C9ORF50相互作用。用pCMV-C9ORF50-GFP或pCMV-GFP质粒转染HEK293T细胞。用抗GFP抗体免疫沉淀细胞裂解物,随后用针对U2SURP和SRSF12的抗体进行免疫印迹分析。SDHA作为内参。图像为3个生物学重复中的代表性图片。(D和E)MC38细胞在四种条件下U2SURP(D)和SRSF12 (E)的代表性免疫荧光:左上,MC38-sgNTC细胞中GFP和U2SURP/SRSF12的共定位;右上,MC38-sgNTC细胞中C9ORF50-GFP和U2SURP/SRSF12的共定位;左下,MC38-sgC9ORF50细胞中GFP和U2SURP/SRSF12的共定位;右下,MC38-sgC9ORF50细胞中C9ORF50-GFP和U2SURP/SRSF12的共定位。第4列显示合并图中框选区域的5倍放大。比例尺,8 μm。图像为3个生物学重复中的代表性图片。(F)通过RNA-seq,MC38-sgC9ORF50细胞与MC38-sgNTC细胞相比,显著变化基因的层次聚类。(G)基因集富集分析(GSEA)分析了MC38-sgC9ORF50细胞与MC38-sgNTC细胞相比的剪接体通路基因集。(H)MC38-sgC9ORF50细胞与MC38-sgNTC细胞相比,可变剪接调节基因的热图。基因名称在表S4中提供。(I)通过qRT-PCR测量MC38-sgC9ORF50细胞和MC38-sgNTC细胞中Fus、Srsf5、Srsf1、Sf3b1、Lsm6和Hnrnpm的表达。**p < 0.01(Student’t检验)。n = 3,数据显示为平均值±SEM。
C9ORF50缺陷导致剪接体功能紊乱及广泛异常剪接事件
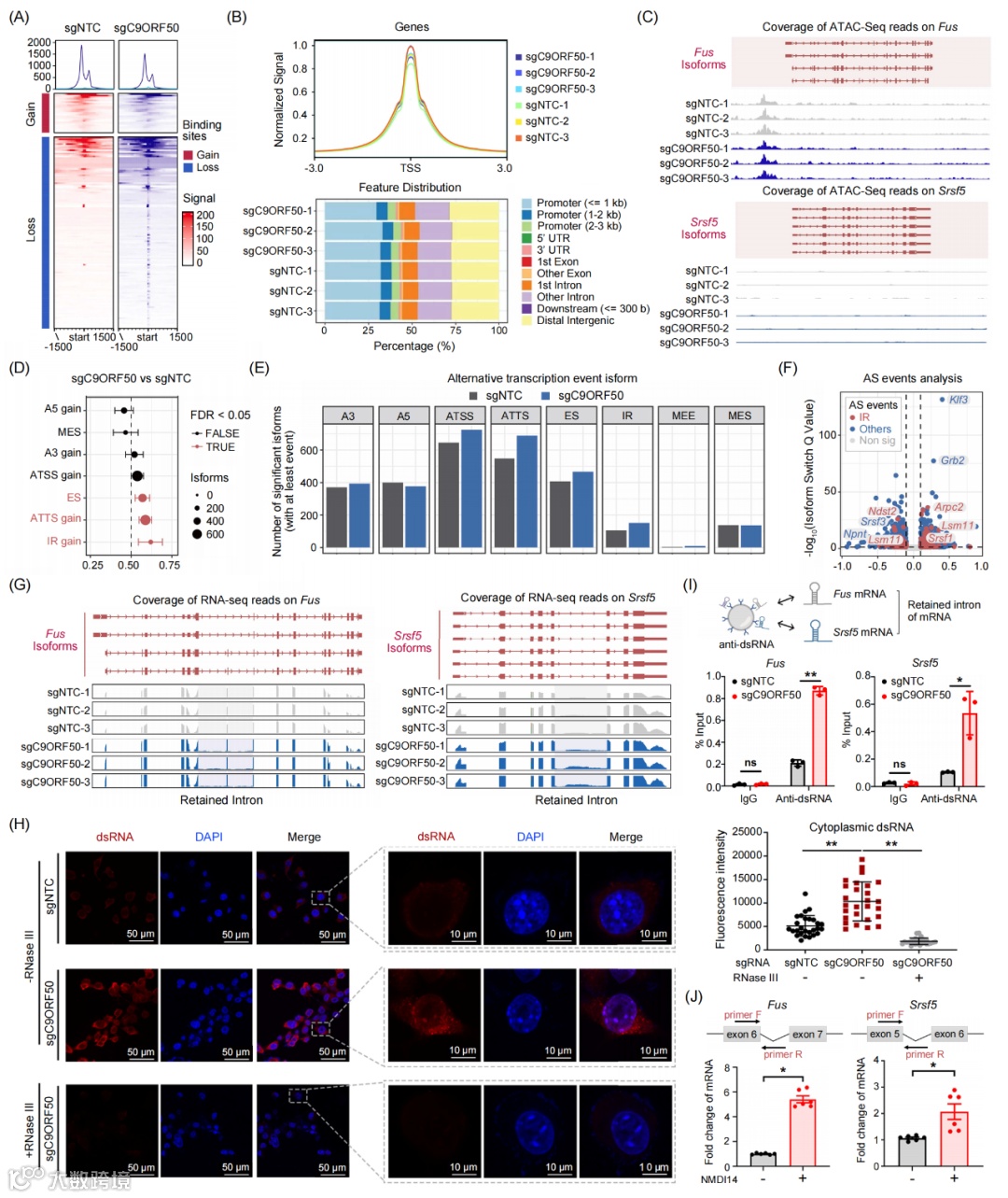
为深入探究C9ORF50缺失导致剪接体基因下调的上游机制,我们首先利用ATAC-seq技术比较了敲除细胞与对照细胞的全基因组染色质开放性景观。分析发现,与对照相比,敲除细胞中有606个染色质区域的开放性增加,1204个区域开放性降低(图4A)。然而,当聚焦于基因启动子及转录起始位点区域时,两者的染色质可及性模式并无全局性显著差异(图4B)。尤其值得注意的是,那些在mRNA水平上显著下调的剪接体基因(如Fus,Srsf5,Srsf1,Sf3b1,Lsm6,Hnrnpm),其启动子区域的染色质开放性在两组细胞间并未发生明显改变(图4C,S8A-D)。这种转录水平变化与染色质状态之间的解耦现象,强烈暗示C9ORF50缺失主要通过转录后机制导致剪接体组分的表达抑制。
我们进而推测,C9ORF50的缺失可能直接影响了其靶基因转录本自身的正确加工。通过对RNA-seq数据进行差异转录本使用分析,我们发现C9ORF50敲除细胞中存在广泛的异常可变剪接事件,其类型包括内含子滞留、外显子跳跃和替代转录终止位点使用等(图4D-F)。在Fus和Srsf5等剪接体基因中,可以清晰地观察到覆盖内含子区域及外显子-内含子边界的测序读段显著增加,直观地展示了剪接效率的下降和内含子滞留的发生(图4G)。虽然剪接体基因的内含子滞留现象尤为突出,但全基因组分析表明,异常的剪接事件同样普遍存在于其他功能类别的基因中,提示C9ORF50对维持全局RNA剪接保真度具有重要作用(图4D-G)。
已有文献报道了未被正常剪除的内含子可在转录本内部形成稳定的双链RNA结构,这些内源性双链RNA具有很强的免疫原性。据此,我们推测C9ORF50敲除细胞中观察到的广泛内含子滞留会导致胞内出现免疫原性双链RNA。通过利用特异性识别双链RNA的J2抗体进行免疫荧光染色,我们证实C9ORF50敲除细胞质中确实存在大量的双链RNA积聚,且该信号可被RNA酶III处理所消除(图4H)。更重要的是,对小鼠移植瘤组织的免疫荧光分析也在体内水平验证了这一发现(图S8E,F)。为了直接确认这些双链RNA是否来源于滞留的内含子序列,我们进行了双链RNA免疫沉淀联合qPCR实验。结果明确显示,在敲除细胞中,Fus和Srsf5基因的内含子序列被J2抗体显著富集(图4I)。这些证据形成了一条完整的因果链,即C9ORF50缺失导致剪接体功能受损,进而引起关键剪接因子(自身及其他基因)转录本发生内含子滞留,产生稳定的内含子来源双链RNA在胞质中积聚。
此外,含有提前终止密码子的内含子滞留转录本通常会成为无义介导的mRNA降解途径的底物。我们发现,用无义介导的mRNA降解途径抑制剂NMDI14处理C9ORF50敲除细胞后,含有滞留内含子的Fus和Srsf5转录本水平进一步升高,证实了这些异常转录本确实被无义介导的mRNA降解途径所靶向(图4J)。同时,RNA-seq数据也显示,敲除细胞中多个无义介导的mRNA降解通路相关基因表达上调(图S7A)。这些发现共同阐明,C9ORF50缺陷通过损害剪接体功能,导致包括其自身组分在内的广泛基因发生内含子滞留和异常剪接;这些异常转录本部分被无义介导的mRNA降解途径清除(导致mRNA水平下降),部分则逃脱监控,在胞质中形成免疫刺激性的双链RNA。
图4. C9ORF50缺陷致剪接体相关基因异常剪接与功能受损。
(A)MC38-sgNTC与MC38-sgC9ORF50细胞中差异ATAC-seq峰热图。每行代表一个染色质开放区域(峰中心±1.5 kb),红色渐变表示ATAC-seq信号强度,数字表示生物学重复。(B)TSS区域ATAC-seq信号Metaplot(上图);差异开放峰在基因组区域的分布注释(下图)。(C)代表性剪接体基因Fus(上图)与Srsf5(下图)在C9ORF50敲除后的ATAC-seq信号轨迹。(D)差异亚型转换事件特征富集分析。x轴表示特定转换事件比例,<0.5表示敲除后耗竭,>0.5表示富集。(E)不同可变剪接类型事件统计,包括IR、ES、MES、ATSS、ATTS、A5、A3。(F)差异亚型比例火山图,显示转换亚型的显著性水平与变化幅度。(G) Fus与Srsf5基因RNA-seq reads密度分布。蓝色为外显子覆盖度,红色为内含子区域,灰色标记内含子滞留区段。(H)C9ORF50缺陷诱导胞质dsRNA积聚。免疫荧光检测dsRNA(红色),RNase III处理为阴性对照;右图为局部放大(比例尺:50 μm全图,5 μm放大图)。柱状图显示胞质dsRNA信号强度定量(均值±SEM,n=34;*p<0.05,**p<0.01(Student’s t检验)。 (I) dsRNA免疫沉淀-qPCR实验流程(上图);J2抗体富集的Fus与Srsf5内含子序列qPCR定量(下图)。数据为均值±SEM,n=3;ns无显著性,*p<0.05,p<0.01(Student’s t检验)。(J) NMDI14处理对Fus与Srsf5内含子滞留转录本水平的影响。图示引物设计位置(F/R),外显子为方框,内含子为连线。数据为均值±SEM,n=3;p<0.01(Student’s t检验)。
C9ORF50缺失通过积聚胞质双链RNA激活抗肿瘤免疫
积聚在细胞质中的内源性双链RNA可被RIG-I、MDA5等模式识别受体感知,进而激活下游的MAVS-TBK1-IRF3信号轴,诱导I型干扰素及一系列干扰素刺激基因的表达,启动抗病毒免疫应答。与此机制相符,我们在 C9ORF50 敲除细胞中检测到TBK1和IRF3磷酸化水平的显著升高,表明该通路被有效激活(图5A)。在体内肿瘤组织中,C9ORF50敲除组IRF3的磷酸化同样增强(图S8G)。qPCR与RNA-seq分析均证实,多个关键的干扰素刺激基因(如 Irf7,Isg15,Mx1,Oas1)以及炎性细胞因子(如 Ifn-α,Ifn-β,Il-6,Tnf-α)在敲除细胞中表达上调(图5B-D)。通过ELISA检测细胞培养上清及细胞裂解液,我们进一步确认了IFN-α、IFN-β和TNF-α蛋白水平的分泌增加和胞内积累,以及IL-6在特定裂解条件下的特异性升高(图5E)。为确认双链RNA传感器在此通路激活中的作用,我们在C9ORF50敲除细胞中同时敲低了RIG-I和MDA5。结果显示,这能部分逆转细胞因子的上调表达(图5F),表明双链RNA感知通路在此过程中扮演重要角色,但可能并非唯一途径。
值得注意的是,流式细胞术未检测到C9ORF50缺失后MHC-I类分子表面表达的显著变化(图S8H),表明这种先天免疫的激活并非通过增强抗原呈递实现。同时,细胞整体蛋白泛素化水平也未发生明显改变,排除了蛋白稳态大规模紊乱的可能(图S8I)。以上结果清晰地表明,C9ORF50缺失触发的细胞内在免疫应答,其核心在于剪接缺陷导致的双链RNA积聚及其介导的先天免疫信号通路激活。
图5. C9ORF50敲除通过双链RNA的胞质积累激活抗肿瘤免疫应答。
(A)WB结果显示MC38-sgC9ORF50细胞与MC38-sgNTC细胞相比,IRF3和TBK1的磷酸化增加。SDHA作为内参。(B)GSEA分析显示MC38-sgC9ORF50细胞中ISG的富集基因集。(C) MC38-sgC9ORF50细胞和MC38-sgNTC细胞中ISG的热图。(D 和 E) C9ORF50 缺陷导致ISG的产生。通过qPCR检测基因表达(D)。(E)ELISA检测MC38-sgNTC细胞中细胞因子表达水平。分别收集细胞培养上清、RIPA裂解液及冻融裂解液进行检测。数据以均值±SEM表示,n=3;ns p>0.05,*p<0.05,**p<0.01(Student's t检验)。(F) RIG-I与MDA5介导C9ORF50敲除后的抗病毒免疫信号通路激活。在MC38-sgC9ORF50细胞中分别转染对照siRNA(scramble siRNA)或RIG-I与MDA5特异性siRNA,检测Ifn-α、Ifn-β、Il-6及Tnf-α表达水平。数据以均值±SEM表示,n=3;*p<0.05,**p<0.01(Student's t检验)。
C9ORF50缺失重塑肿瘤免疫微环境促进T细胞浸润
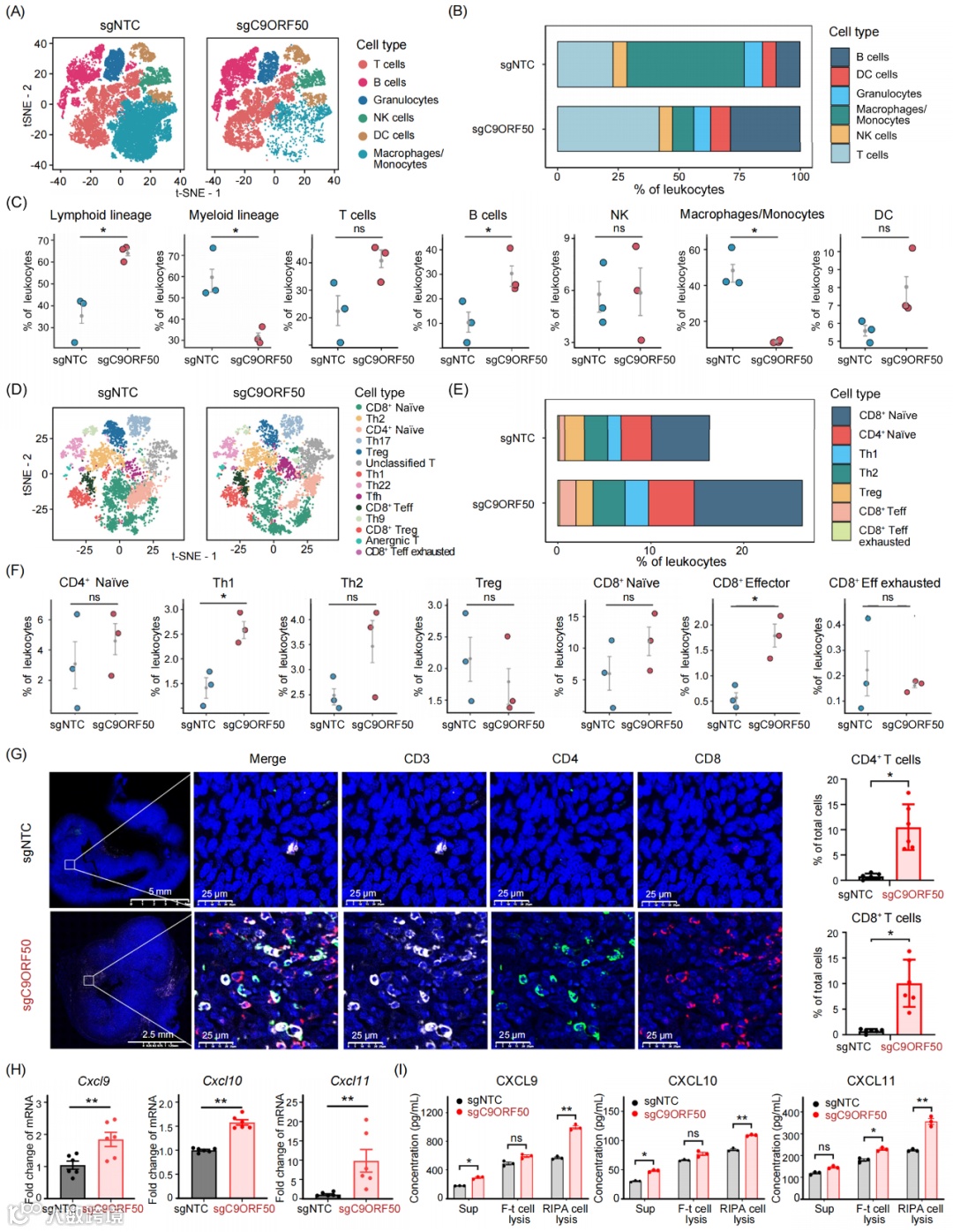
为阐明C9ORF50敲除如何影响整体的抗肿瘤免疫,我们对肿瘤免疫微环境进行了深入解析。流式细胞术初步分析显示,敲除肿瘤中CD45+白细胞的总浸润程度显著高于对照组(图S9A)。随后,我们分选了肿瘤浸润CD45+细胞进行单细胞RNA测序,共获得39544个高质量细胞的转录组数据。无监督聚类将其划分为18个细胞亚群,通过经典标记基因注释,最终归并为六大类:巨噬细胞/单核细胞、T细胞、B细胞、粒细胞、NK细胞和树突状细胞(图6A,S9B,C)。细胞比例分析揭示,与对照组相比,C9ORF50敲除肿瘤中淋巴系细胞(尤其是T细胞和B细胞)浸润显著增加,而髓系细胞(特别是巨噬细胞/单核细胞)的比例则相对下降(图6B,C)。
通过对T细胞进行重新聚类和精细分型,我们鉴定出13个功能各异的T细胞亚群(图6D,S9D)。其中,具有强大抗肿瘤活性的Th1细胞和CD8+效应T细胞在敲除肿瘤中比例显著升高,而免疫抑制性的Treg细胞则无显著变化(图6E,F)。对CD8+ T细胞的差异基因分析显示,其T细胞受体信号通路和免疫应答调控相关基因集显著富集,提示其处于更活跃的状态(图S9E)。类似地,Th1和Th2细胞中也表现出与核糖核蛋白复合物组装和mRNA加工调控相关的转录特征(图S9E)。另一方面,巨噬细胞,尤其是具有免疫抑制功能的M2型亚群,在敲除肿瘤中显著减少(图S9F-I)。这些变化共同描绘出一幅肿瘤免疫微环境从“免疫豁免/抑制”向“免疫活化”状态重编程的图景:效应淋巴细胞增多,抑制性髓系细胞减少。
免疫荧光染色在组织原位证实了敲除肿瘤中CD8+和CD4+T细胞密度的显著增加(图6G)。除了数量的变化,scRNA-seq数据还提示残留的巨噬细胞其免疫抑制相关基因表达下调,功能可能发生向有益方向的转变(图S10A-C);而B细胞则表现出活化与体液免疫相关的转录特征增强(图S10D-E)。这些协同变化共同构筑了一个更有利于抗肿瘤免疫的微环境。
I型干扰素应答的一个重要下游效应是诱导产生T细胞趋化因子,如CXCL9、CXCL10和CXCL11,它们对招募T细胞至炎症部位至关重要。基于此,我们推测C9ORF50敲除后T细胞浸润的增加可能源于这些趋化因子的上调。实验证实,在敲除细胞中,CXCL9、CXCL10和CXCL11在mRNA和蛋白水平均显著升高(图6H,I,S11A-C)。更重要的是,在敲除细胞中同时敲低RIG-I和MDA5,能够显著抑制这些趋化因子的诱导表达(图S11D),这直接将双链RNA感知通路与T细胞招募的化学趋化机制联系起来。综上所述,C9ORF50缺失通过诱发细胞内在的”病毒模拟”状态,激活双链RNA感知-干扰素信号轴,进而上调T细胞趋化因子的表达,最终重塑肿瘤免疫微环境,促进效应T细胞的浸润与活化。
图6. C9ORF50敲除将肿瘤微环境重编程为免疫刺激状态。
(A)来自 C9ORF50 敲除(sgC9ORF50, n = 3只小鼠)和非靶向对照(sgNTC, n = 3只小鼠)肿瘤的所有肿瘤浸润免疫细胞进行聚类,并显示为t分布随机邻域嵌入(tSNE)图。显示了6种主要白细胞细胞类型,包括巨噬细胞/单核细胞、T细胞、B细胞、粒细胞、NK细胞和树突状细胞。树突状细胞(DC)群体分为两个主要亚群,揭示了由常规DCs(cDCs)和单核细胞来源的DCs(moDCs)组成的结构。(B) C9ORF50 缺陷和对照肿瘤之间免疫细胞浸润的比较分析。条形图量化了肿瘤浸润免疫亚群的相对比例,包括巨噬细胞/单核细胞、T细胞、B细胞、粒细胞、NK细胞和树突状细胞。(C)比较sgNTC或sgC9ORF50组中细胞亚群的分化潜能。点和箱线显示亚群评分。p值使用双侧Wilcoxon秩和(Mann–Whitney)检验与Benjamini–Hochberg校正跨亚群获得;*p< 0.05,无显著差异(ns.)(p > 0.05)。(D) tSNE图显示了sgNTC或sgC9ORF50组中T细胞和其他不同细胞亚群的重新聚类和重新注释。显示了13种主要T细胞类型。(E)C9ORF50缺陷和对照肿瘤之间T细胞亚型浸润的比较分析。条形图量化了肿瘤浸润T细胞亚型亚群的相对比例,包括CD8+ Naïve,CD4+Naïve,Th1,Th2,Treg,CD8+ 效应T(CD8+ Teff)和耗竭的CD8+效应T(CD8+ Teff exhausted)。(F)比较sgNTC或sgC9ORF50组中细胞亚群的分化潜能。点和箱线显示亚群评分。p值使用双侧Wilcoxon秩和(Mann–Whitney)检验与Benjamini–Hochberg校正跨亚群获得;*p < 0.05,无显著差异(ns.)(p > 0.05)。(G)sgNTC或sgC9ORF50肿瘤中CD3、CD4和CD8多重免疫荧光染色的代表性图像。CD4和CD8免疫反应性的定量。比例尺,25μm。图像代表3次实验。*p<0.05(Student’s t检验)。数据显示为平均值±SEM, n = 6。(H) C9ORF50缺陷导致趋化因子的产生。通过qPCR检测基因表达。**p< 0.01(Student’s t检验)。数据显示为平均值±SEM,n = 6。(I) ELISA验证实验证实了MC38-sgNTC细胞中的表达。收集细胞培养上清、细胞裂解液(RIPA处理或冻融(F-t)),并通过ELISA检测趋化因子的分泌水平。无显著差异(ns.)(p> 0.05), *p<0.05, **p< 0.01(Student’s t检验)。数据显示为平均值±SEM,n = 3。
肿瘤中C9ORF50高表达与免疫抑制性微环境及不良预后相关
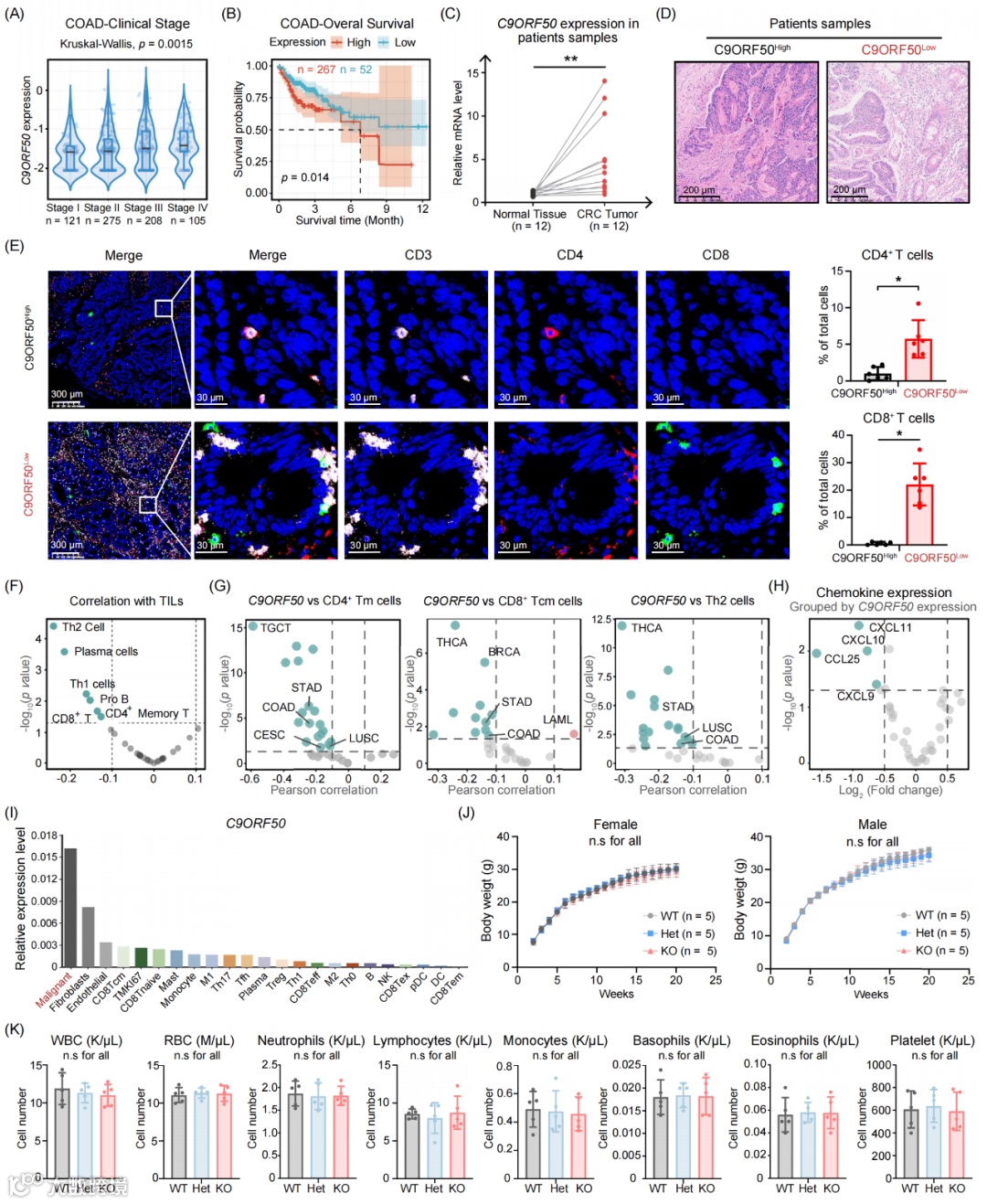
为评估我们发现的临床意义,我们利用公共数据库和临床样本分析了C9ORF50与人类癌症的相关性。TCGA数据分析显示,在结直肠腺癌中,C9ORF50的表达水平随着临床分期的进展而显著升高(图7A)。生存分析进一步表明,C9ORF50 高表达的患者其总生存期显著短于低表达患者(图7B,S12B)。通过对本院收集的12对配对的结直肠癌与癌旁组织进行qPCR检测,我们验证了 C9ORF50 在癌组织中的特异性高表达(图7C)。
组织学检查发现,C9ORF50低表达的人类结直肠癌标本往往表现出更低的肿瘤细胞密度和更丰富的淋巴细胞浸润(图7D)。免疫荧光分析显示,这些 C9ORF50低表达的肿瘤中,双链RNA信号和IRF3的磷酸化水平更高,印证了我们在小鼠模型中发现的先天免疫通路激活机制在人类癌症中同样存在(图S12C, D)。多重免疫荧光染色明确证实,与C9ORF50高表达肿瘤相比,低表达肿瘤内CD8+和CD4+T细胞的密度显著更高(图7E)。
对TCGA泛癌数据的深入挖掘揭示,在包括胃腺癌、肺鳞状细胞癌、宫颈癌在内的多种癌症类型中,C9ORF50的表达水平与CD8+ T细胞、Th1细胞、CD4+记忆T细胞等多个抗肿瘤淋巴细胞亚群的浸润程度呈显著的负相关(图7F,G)。同时,C9ORF50的高表达也与T细胞关键趋化因子CXCL9、CXCL10、CXCL11的转录水平负相关(图7H),这与我们的机制研究结果高度吻合。这些临床数据有力地表明,C9ORF50 的过表达与人类癌症中免疫抑制性微环境的建立和患者的不良预后密切相关。
利用免疫相关CRISPR筛选分析平台对 C9ORF50的表达谱进行分析,发现其在多种癌细胞系中高表达,而在免疫细胞和大多数正常组织中表达水平极低,凸显了其作为肿瘤相对特异性靶点的潜力(图7I)。与此相符,C9ORF50基因敲除小鼠能够正常发育存活,未观察到明显的生理缺陷或血常规指标的异常(图7J,K),证明该基因对机体正常生理稳态并非必需。肿瘤特异性高表达与正常生理非必需性的结合,使得C9ORF50成为一个极具吸引力的、潜在治疗窗口宽阔的抗癌靶点。
图7. C9ORF50与不良临床结局相关并表现出肿瘤相关表达。
(A)不同临床分期的结直肠癌患者中C9ORF50的表达水平。数据来自TCGA泛癌数据库(结直肠癌队列),包括n = 121(I期)、n = 275(II期)、n = 208(III期)和n = 105(IV期)患者。(B) 按C9ORF50表达水平分层的结直肠癌患者总生存期的Kaplan–Meier分析(log-rank检验)。基于最佳cut-off值将患者分为低(n = 52)和高(n = 267)表达组。(C) 12例结直肠癌患者样本之间的C9ORF50基因表达差异。**p< 0.01(Student’s t检验)。数据显示为平均值±SEM, n = 12。(D) (C)中肿瘤的代表性H&E图像。比例尺,200 μm。图像代表3个生物学重复。(E)在C9ORF50表达高(C9ORF50High;上图)或低(C9ORF50Low;下图)的人结直肠癌肿瘤样本中,CD3、CD4和CD8多重免疫荧光染色的代表性图像。CD4和CD8免疫反应性的定量。比例尺,30 μm。图像代表3次实验。*p < 0.05, **p < 0.01(Student’s t检验)。数据显示为平均值±SEM, n = 3。(F)结直肠癌中 C9ORF50 mRNA表达与肿瘤浸润免疫细胞(TILs)丰度之间Spearman相关性的火山图。绿点表示与C9ORF50 mRNA表达显著负相关的免疫细胞(调整后 p< 0.05)。(G)多种癌症类型(胃腺癌(STAD)、肺鳞状细胞癌(LUSC)、宫颈鳞状细胞癌和腺癌(CESC)等)中 C9ORF50 mRNA表达与CD4+ T记忆细胞、CD8+T和Th2丰度之间Spearman相关性的火山图。红点表示与C9ORF50 mRNA表达显著正相关的免疫细胞(调整后 *p< 0.05)。绿点表示与C9ORF50 mRNA表达显著负相关的免疫细胞(调整后 *p< 0.05)。(H)结直肠癌中C9ORF50 mRNA表达与趋化因子mRNA表达之间Spearman相关性的火山图。绿点表示趋化因子表达与 C9ORF50 mRNA表达显著负相关(调整后 *p<0.05)。(I)使用免疫相关CRISPR筛选功能靶点分析器(ICRAFT)平台分析 C9ORF50 在恶性细胞、免疫细胞和健康组织中的表达谱。(J)具有指示C9ORF50 基因型的小鼠体重。对于雄性或雌性,在任何时间点任何两组之间通过单因素ANOVA与Tukey事后检验无显著(ns.)差异。野生型小鼠, WT;C9ORF50-/+杂合子小鼠, Het;C9ORF50 敲除小鼠, KO。(K) 8周龄指示基因型小鼠的外周血谱。野生型小鼠, WT;C9ORF50-/+杂合子小鼠, Het;C9ORF50 敲除小鼠, KO。通过单因素ANOVA与Tukey事后检验无显著差异(n.s.)。数据显示为平均值±SEM, n = 5。
C9ORF50靶向性RNA干扰疗法展现抗肿瘤潜力
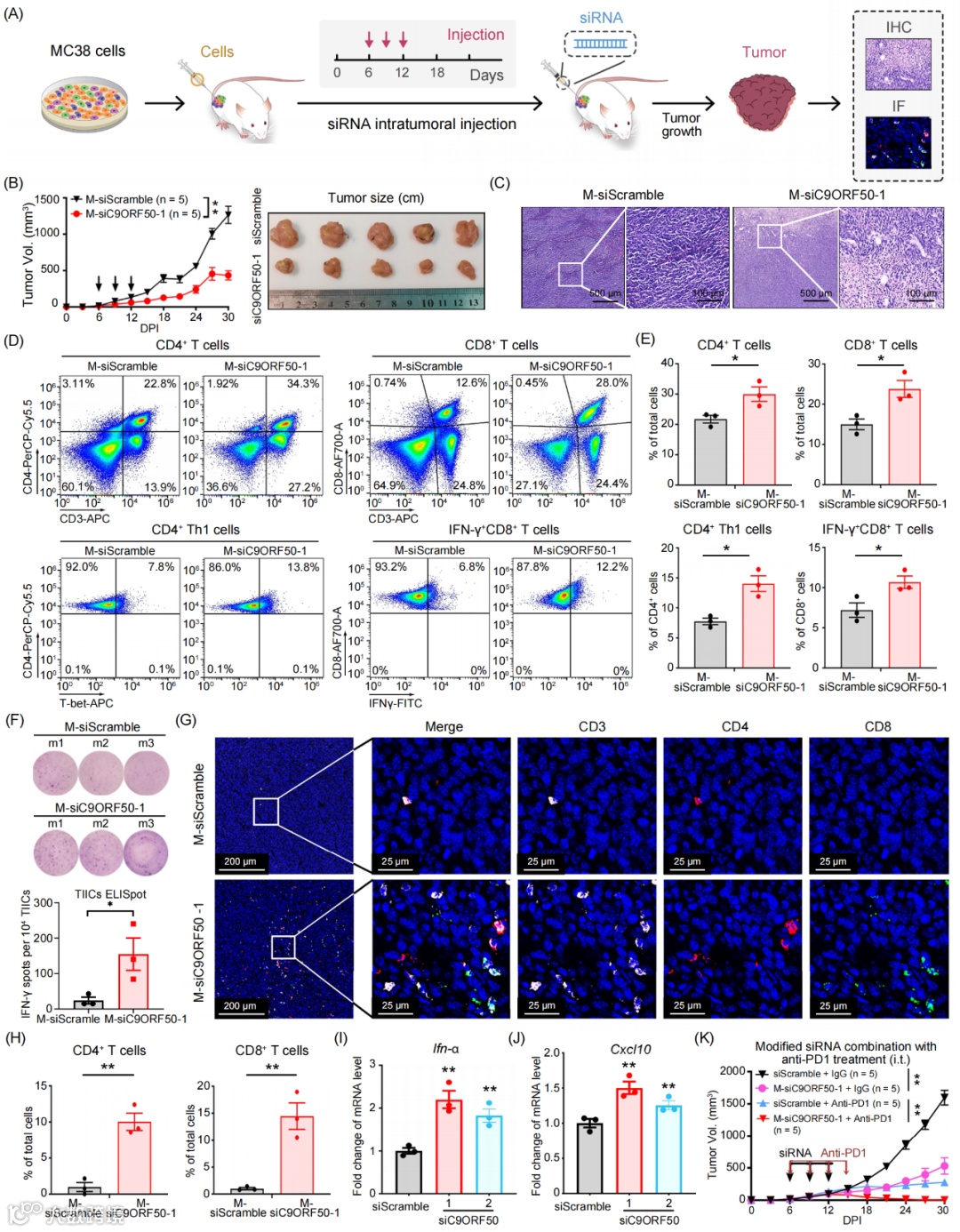
最后,我们探讨了靶向C9ORF50的治疗潜力。我们设计了靶向C9ORF50的siRNA,并为了增强其在体内的稳定性和递送效率,合成了胆固醇修饰版本。在荷MC38肿瘤的小鼠模型中,通过瘤内注射给予胆固醇修饰的 C9ORF50 siRNA,能够有效抑制肿瘤生长(图8A,B,S13A,B)。组织学分析显示,治疗组肿瘤细胞密度降低,并伴有大量淋巴细胞浸润(图8C,S13C)。流式细胞术分析证实,治疗组肿瘤中CD4+和CD8+T细胞,特别是Th1细胞和产生IFN-γ的细胞毒性T细胞的比例显著增加(图8D,E)。ELISpot实验也检测到治疗组肿瘤浸润免疫细胞分泌IFN-γ的能力增强(图8F,S13D)。免疫荧光染色在组织切片上直观地展示了治疗后CD3+、CD4+和CD8+T细胞在肿瘤区域的富集(图8G,H)。分子水平上,治疗肿瘤中 Tnf-α、Cxcl9、Cxcl10、Cxcl11 等免疫调节基因的表达显著上调(图8I,J,S13E)。尽管未修饰的siRNA也有效果,但胆固醇修饰版本显示出更优的治疗效力(图S13F-I)。尤为重要的是,将C9ORF50 siRNA与抗PD-1免疫检查点抑制剂联合使用,产生了显著的协同抗肿瘤效应,疗效优于任一单药治疗(图8K)。这些结果强有力地证明,靶向C9ORF50的RNA干扰疗法能够通过激活抗肿瘤免疫应答抑制肿瘤生长,并且与现有免疫疗法联用具有巨大潜力。
图8. 通过RNA干扰治疗性靶向C9ORF50抑制癌症进展。
(A)体内siRNA介导的免疫治疗示意图。(B)瘤内注射(i.t.)胆固醇-C9ORF50-siRNA(M-siC9ORF50-1, 5只小鼠/组)或胆固醇-scramble-siRNA(M-siScramble, 5只小鼠/组)后的肿瘤生长曲线。**p< 0.01,通过双向ANOVA与Holm-Sidak多重比较检验。来自每个治疗组的肿瘤照片。(C)不同治疗后H&E染色的肿瘤切片。比例尺,500 μm 或 100 μm。图像代表3个生物学重复。(D)通过流式细胞术分析,胆固醇-C9ORF50-siRNA-1(M-siC9ORF50)或M-siScramble肿瘤的肿瘤微环境中CD4+ T细胞、CD8+ T细胞、CD4+ Th1细胞和IFN-γ+CD8+ T细胞浸润的代表性情况。(E) (D)中CD4+T、CD8+T、CD4+Th1和IFN-γ+CD8+ T细胞的定量。*p < 0.05(Student’s t检验)。数据显示为平均值±SEM, n = 3。(F)从M-siC9ORF50-1或M-siScramble肿瘤分离的TIICs进行的IFN-γ ELISpots的代表性图像(上图)和定量(下图)。*p < 0.05(Student’s t检验)。数据显示为平均值±SEM, n = 3。(G)胆固醇-C9ORF50-siRNA(M-siC9ORF50-1)或M-siScramble肿瘤中CD3、CD4和CD8多重免疫荧光染色的代表性图像。比例尺,200μm 和 25 μm。图像代表3个生物学重复。(H) CD3、CD4和CD8免疫反应性的定量。**p< 0.01(Student’s t检验)。数据显示为平均值±SEM, n = 3。(I-J)用siC9ORF50-1或siC9ORF50-2敲低 C9ORF50 显著上调MC38细胞中 Tnf-α (I) 和趋化因子 Cxcl10 (J) 的mRNA表达。数据代表平均值±SEM, n = 3。**p < 0.0(Student’s t检验)。(K)瘤内(i.t.)注射M-siC9ORF50-1或siScramble对照(5只小鼠/组),联合腹腔(i.p.)注射200 μg抗PD1抗体或大鼠IgG2a同型对照,每3天一次(总共四次剂量)的肿瘤生长曲线。**p < 0.01,通过双向ANOVA与Holm-Sidak多重比较检验。
讨 论
本研究通过系统的体内全基因组CRISPR筛选,成功鉴定新的肿瘤免疫逃逸调控因子C9ORF50。其机制核心在于,C9ORF50作为一个内在无序蛋白,通过液-液相分离形成核内凝聚体,充当剪接体组装的“组织中心”,对维持RNA剪接保真度至关重要。当其功能丧失时,引发剪接体组分自身及其下游靶基因的广泛剪接缺陷,特别是内含子滞留。这些异常转录本在胞质中形成的内源性双链RNA,模拟了病毒感染状态,通过RIG-I/MDA5-MAVS-TBK1-IRF3信号轴激活I型干扰素应答,进而诱导T细胞趋化因子产生,最终将”免疫冷”肿瘤逆转为T细胞高度浸润的“免疫热”肿瘤(图8L)。
本研究的一个重要发现是C9ORF50在剪接体稳态维持中的自我放大回路:其缺失导致包括Fus,Srsf5等在内的核心剪接因子发生剪接错误和表达下调,而这些因子本身的缺陷又会进一步加剧全局性的剪接紊乱,形成恶性循环,最终强烈激活细胞内在免疫。这种机制为理解剪接调控与先天免疫之间的紧密联系提供了新的视角。
从转化医学的角度看,C9ORF50展现出理想治疗靶点的多个特征:在肿瘤中特异性高表达、对正常生理功能非必需、其抑制能有效激活抗肿瘤免疫并与免疫检查点抑制剂协同。尽管瘤内给药在概念上验证了其疗效,但开发能够系统递送C9ORF50抑制剂(如siRNA、小分子抑制剂或PROTAC降解剂)至肿瘤组织的方法,是推动其临床转化的关键下一步。
本研究构建了C9ORF50通过液-液相分离调控剪接进而影响肿瘤免疫的模型,但若干环节的因果关系仍需深化。例如,需通过回补野生型及相分离缺陷型 C9ORF50突变体,严格证明相分离是其功能所必需。此外,剪接体基因转录本为何对C9ORF50缺失尤为敏感,其机制可能涉及特定的RNA结合 motif 或结构特征,有待通过高通量方法如CLIP-seq进行鉴定。另一个有趣的问题是,这些异常的内含子滞留转录本如何逃避细胞核内的质量控制机制并输出至胞质?阐明这一过程可能揭示新的免疫调控节点。
在应用层面,除了递送策略的挑战,还需在更广泛的基因背景(如不同 KRAS,TP53 突变状态)的临床前模型中评估疗效,确定优势人群。系统性地评估 C9ORF50 长期抑制的安全性,特别是在睾丸等表达 C9ORF50 的正常组织中的潜在毒性,也是走向临床不可或缺的一环。
结 论
本研究首次揭示了未表征蛋白C9ORF50在通过液-液相分离维持剪接体功能及肿瘤免疫逃逸中的关键作用。靶向C9ORF50能有效触发由双链RNA感知通路介导的细胞内在免疫,重塑肿瘤微环境,增强T细胞浸润,从而克服免疫抵抗。其独特的肿瘤富集表达模式和正常生理非必需性,使其成为一个极具前景的癌症免疫治疗新靶点,为开发基于剪接调控的联合免疫疗法奠定了坚实的理论基础。
方 法
动物样本采集
六至八周大的C57BL/6和裸鼠(雌雄均有)购自商业供应商,用作移植宿主。所有动物均维持在标准的独立通风、无特定病原体条件下,光暗周期12小时,温度约21-25°C,湿度40-60%。小鼠随机分为每笼5只。所有动物实验遵循ARRIVE指南并遵循严格的随机化原则。
C9ORF50 敲除小鼠构建
使用CRISPR/Cas基因组编辑创建 C9ORF50 敲除小鼠,靶向5'上游序列和内含子4。通过体外转录合成的Cas9 mRNA和gRNA被注射到受精卵中以产生敲除小鼠。通过PCR和DNA测序进行基因型鉴定,阳性的用于繁殖下一代,并通过相同方法确认。使用尾DNA的基因组PCR对后代进行基因型鉴定,所有小鼠均与同性别野生型同窝仔进行比较。使用Hemavet 950系统(DREW Scientific)测量外周血谱。
细胞系
所有细胞系,包括HEK293T细胞、MC38(结直肠癌细胞)、Hepa1-6(肝癌细胞)、Pan02(胰腺癌细胞)、E0771(三阴性乳腺癌细胞)和B16F10(黑色素瘤细胞),均购自国家细胞资源库(北京),并通过STR分析进行认证。所有细胞在补充有10%胎牛血清(FBS)、1%青霉素-链霉素(penstrep)的DMEM或RPMI 1640培养基中培养,并在37°C、5% CO₂的加湿培养箱中维持。使用支原体检测试剂盒(Thermo Fisher Scientific)或常规PCR定期检测,确保所有细胞系无支原体污染。为减轻表型漂移的风险,所有细胞系在接收时均以多份冻存。
皮下肿瘤模型
对于皮下肿瘤模型,分别将MC38、E0771、Pan02、B16-F10、LLC和Hepa细胞以每侧2 × 106个细胞的密度皮下注射到每只C57BL/6或Nu/Nu小鼠的右侧腹股沟区。接种后,观察荷瘤小鼠,并每3天使用游标卡尺监测肿瘤大小,同时对笼子标签设盲。使用以下公式估算肿瘤大小(所有测量单位为mm):体积 = (4/3) × π × (长度/2) × (宽度/2) × (深度/2)。处死小鼠后,取出肿瘤并称重。
原位小鼠模型
雄性C57BL/6小鼠(6-8周龄)麻醉后,进行小型腹部切口以暴露肠道。在显微镜观察下,将含有2 × 105个细胞的50 µL悬浮液注射到肠壁中。然后将肠道放回腹腔,并用缝合线关闭切口。监测小鼠恢复情况并提供适当的镇痛药。观察小鼠是否有任何痛苦或并发症的迹象。通常在植入后第9天通过处死小鼠并进行尸检来评估肿瘤生长,以检查肿瘤进展情况。肿瘤体积测量由对治疗分组双盲的独立研究人员进行。
AOM/DSS诱导的结肠炎相关肠道癌变模型
AOM/DSS诱导的结肠炎相关肠道癌变模型的建立如前所述。简而言之,野生型或 C9ORF50-/-小鼠在第0天接受腹腔注射AOM(10 mg/kg体重)。随后在第7天开始,在饮用水中给予一个周期的DSS(2% w/v),持续14天。所有小鼠在AOM注射后第11周处死,收集结肠组织用于后续检查。
基因CRISPR敲除细胞
使用慢病毒介导的CRISPR-Cas9技术生成靶基因敲除细胞。使用在线CRISPR设计工具(F. Zhang lab, MIT, Boston, MA)设计针对靶基因(包括 C9ORF50)以及非靶向对照sgRNAs(sgNTC)的sgRNA序列。将sgRNA序列按照标准方案克隆到plentiCRISPR-v2中。为生成敲除细胞系,肿瘤细胞首先用慢病毒Cas9转导,以建立稳定表达Cas9的细胞系。这些稳定表达Cas9的细胞系随后用携带sgC9ORF50或sgNTC表达序列的慢病毒转导,分别生成 C9ORF50 敲除细胞和NTC细胞。
体内全基因组CRISPR-Cas9敲除筛选
全基因组mBrie CRISPR敲除(KO)混合文库购自Addgene。以0.2的感染复数(MOI)转导携带mBrie文库的慢病毒至表达Cas9的MC38(MC38-Cas9)细胞,确保文库覆盖度达到500倍。转导后24小时开始选择转导细胞,使用1.0 μg/ml嘌呤霉素持续7天,最终建立基因组敲除文库细胞系,命名为MC38-mBrie。经过一周的体外培养后,将MC38-mBrie细胞和NTC细胞以每点16 × 106个细胞的密度皮下接种到C57BL/6小鼠的右后腹股沟区。密切监测小鼠肿瘤生长,每3天使用游标卡尺测量一次。所有肿瘤测量均在双盲条件下进行。接种后第10天,人道处死小鼠,收获肿瘤进行分析。同时,将等量的MC38-mBrie细胞体外培养10天,作为筛选过程的对照组。使用通用基因组DNA纯化迷你离心柱试剂盒提取所有样本的基因组DNA。通过两步PCR策略读取sgRNA文库。在初始PCR(PCR#1)中,使用表S5中详述的引物扩增包含sgRNA盒的区域,确保包含足够的基因组DNA以维持完整的文库复杂性。第二次PCR(PCR#2)使用混合的PCR#1产物,采用带条形码的次级引物(如表S5所列)以引入必要的测序接头。将PCR#2产物进行合并,并对每个生物学重复进行标准化,然后合并带有唯一条形码的样本。使用QiaQuick试剂盒(QIAGEN)纯化合并产物,并使用Nanodrop光谱仪定量。随后将文库稀释并在NovaSeq 6000平台(Illumina)上测序。
全基因组CRISPR-Cas9敲除筛选的数据分析
使用fastqc(0.12.1)检查原始单端fq read文件的测序质量,reads质量几乎都在Q35以上。应用fastp(0.24.0)软件的默认参数来切除测序接头,去除低质量或重复的reads。由于每个fq文件包含来自多个样本的测序数据,因此使用seqkit工具套件进行比对和数据拆分。reads的5'端以8 bp样本条形码和20 bp sgRNA spacer序列开始。为避免sgRNA序列与条形码匹配的潜在问题,使用 seqkit subseq 命令在sgRNA之前拆分和提取序列。使用 seqkit grep -p barcode 命令匹配并提取与样本条形码对应的reads ID,然后根据reads ID使用 seqkit grep-fID.file 命令将fq文件拆分为每个样本。
使用Cutadapt对原始单端fastq read文件进行过滤和解复用。使用以下设置:cutadapt --discard-untrimmed -a GTTTTAGAGCTAGAAATGGC 来去除sgRNA spacer序列下游的多余序列。随后,由于用于检测sgRNA表达情况的正向PCR引物中引入了多种条形码以实现多重测序,我们进一步使用包含所有可能条形码序列的文件fbc.fasta,以如下命令对过滤后的读段进行解复用:cutadapt -g file: fbc.fasta--no-trim,其中fbc.fasta包含正向引物中可能的条形码序列。最后,使用以下设置:cutadapt --discard-untrimmed --g GTGGAAAGGACGAAACACCG 来去除sgRNA spacer上游的多余序列。通过此过程,原始fastq read文件可以被削减为20 bp的sgRNA spacer序列。
从每个解复用的样本中提取20 bp sgRNA spacer序列后,我们将这些序列比对至mBrie文库(表S1)。首先使用Bowtie 1.1.2的bowtie-build命令构建sgRNA文库的索引;随后采用参数设置(bowtie -v 1 --suppress 4,5,6,7 --chunkmbs 2000 --best)进行序列比对。通过比对结果,我们统计了每个sgRNA的唯一映射读数(仅保留最佳唯一匹配,剔除多重比对及条形码冲突产生的模糊读数)。为构建sgRNA分布图谱,我们设定10个读数的检测阈值,并统计各样本中的独特sgRNA数量。所有样本均经过每百万读数标准化处理,部分分析采用log2转换值。使用NMF程序包基于log2标准化计数计算样本间Pearson相关性,并通过latticeExtra程序包绘制经验累积分布函数图。采用双样本Kolmogorov-Smirnov检验评估组间分布差异,实验组与对照组间观察到统计学显著差异(p<0.05)。
为提升靶点筛选的可靠性,我们联合采用RNAi基因富集排序法(RIGER)与基于模型的基因组CRISPR/Cas9敲除分析(MAGeCK)进行sgRNA及对应基因的富集分析。MAGeCK通过负二项分布模型分析sgRNA读数,并将其富集程度与非靶向对照构建的零分布进行比较,有效提升了检测微弱但一致性耗竭信号的灵敏度。RIGER则基于每个基因多个sgRNA的排序一致性评估基因水平富集,通过整合多个向导RNA信号增强了对抗潜在脱靶效应的稳健性。
具体而言,在RIGER分析中,我们基于原始读数计算肿瘤样本与细胞样本的log2折叠变化(每个sgRNA添加伪计数+1以避免无穷值),排序并列项采用随机拆分。将此数据输入基于Java的RIGER工具(https://github.com/broadinstitute/rigerj),通过第二高排名sgRNA和加权和评分法生成基因排序列表。MAGeCK分析则将读数矩阵输入命令行工具(https://sourceforge.net/p/mageck/wiki/Home/),以肿瘤样本为处理组、细胞沉淀样本为对照组,并利用非靶向sgRNA进行标准化及零分布构建。
两组分析均采用Benjamini-Hochberg程序进行多重检验校正,主要报告q<0.05的显著结果(同时进行q<0.10的敏感性分析)。通过MAGeCK内置绘图函数可视化RRA得分、p值分布及特定基因的sgRNA读数。为生成重叠富集sgRNA/基因的维恩图,我们整合了RIGER与MAGeCK共同鉴定出的显著靶点。
亚细胞定位和免疫荧光实验
对于亚细胞定位实验,构建了瞬时表达载体pCMV-C9ORF50-GFP。瞬时转染pCMV-C9ORF50-GFP的MC38细胞在玻璃盖玻片上生长。24小时后,用4%多聚甲醛的PBS溶液在4°C固定10分钟,然后用PBS洗涤3次。使用含DAPI的抗淬灭封片剂将盖玻片封固在载玻片上。使用Leica TCS SP8成像系统在荧光成像模式下观察细胞。使用405二极管激光器检测DAPI;使用488氩激光器检测GFP。
对于细胞免疫荧光,将pCMV-GFP和pCMV-C9ORF50-GFP转染的MC38-sgNTC或MC38-sgC9ORF50细胞在腔室载玻片中培养过夜,并分别用4%多聚甲醛的PBS溶液在4°C固定10分钟,然后用0.5% Triton X-100的PBS溶液透化10分钟。随后,用10%山羊血清的PBS和0.1% Tween-20(PBST)溶液封闭非特异性结合过夜,并在室温下与anti-SF3B1抗体(Abcam)、coilin抗体(Abcam)、SMN抗体(Abcam)、U2AF65抗体(Abcam)或无关IgG孵育1小时,随后与Alexa Fluor 568或Alexa Fluor 647标记的二抗(Invitrogen)在室温下孵育30分钟。使用含DAPI的抗淬灭封片剂将盖玻片封固在载玻片上。在Leica TCS SP8成像系统的荧光成像模式下采集免疫荧光图像。使用405二极管激光器检测DAPI;使用488氩激光器检测GFP;使用DPSS 561激光器检测Alexa Fluor 568。
蛋白质重组与纯化
重组蛋白,包括人C9ORF50-GFP(hsaC9ORF50-GFP)和小鼠C9ORF50-GFP(mmuC9ORF50-GFP),在 E. coli 菌株BL21-CodonPlus® (DE3)-RIPL(Agilent Technologies)中表达。诱导后,收获细胞并通过超声处理在适当的裂解缓冲液中裂解。离心裂解物,上清液使用Ni-NTA亲和层析(Sangon Biotech)进行初步纯化。用裂解缓冲液广泛洗涤结合的蛋白质以去除非特异性污染物,随后用洗脱缓冲液(20 mM Tris-HCl, pH 7.5, 150 mM KCl, 和 250 mM 咪唑)洗脱。使用离心过滤装置(30 kDa分子量截留)浓缩洗脱的蛋白质,并通过在SD2000柱(GE Healthcare)上进行尺寸排阻色谱(SEC)进一步纯化。将纯化的蛋白质置换到储存缓冲液(20 mM HEPES, pH 7.4, 150 mM KCl, 1 mM DTT, 和 5% 甘油)中,液氮速冻,并储存于−80°C供后续使用。
体外相分离实验
在含有指定蛋白质浓度的储存缓冲液中进行体外相分离实验,并加入PEG8000至终浓度为10%(w/v)。相分离实验在玻璃底培养皿(NEST)中进行,用透明胶膜密封以防止蒸发,并使用OLYMPUS FV3000共聚焦显微镜和60×油镜观察。使用人或小鼠C9ORF50的相分离实验在生理性LLPS缓冲液(20mM Tris-HCl, pH 7.5, 300mM NaCl, 130mM KCl, 5mM KH₂PO₄, 1.5mM MgCl₂, 和 1 mg/mL BSA)中进行。
荧光漂白恢复实验
FRAP按照先前描述的程序进行。FRAP实验在OLYMPUS FV3000共聚焦显微镜上使用60×油镜在37°C活细胞成像室中进行。用488-nm激光脉冲(60%强度,0.5 s)漂白液滴。记录指定时间内的光漂白后恢复。将漂白前的信号归一化为100%。使用FIJI/ImageJ软件分析恢复曲线。
免疫共沉淀和质谱分析
用10 μg GFP标记的 C9ORF50 表达载体或GFP标签对照质粒转染MC38或HEK293T细胞。转染后48小时收获蛋白质,使用补充有蛋白酶抑制剂混合物(Roche)的RIPA裂解缓冲液进行提取。在冰上孵育10分钟后,通过BCA法分析裂解物的蛋白质浓度。使用Pierce Classic Magnetic IP/Co-IP试剂盒(Thermofisher)按照制造商说明进行免疫共沉淀。总共2 mg蛋白质用10 μg兔抗GFP抗体进行免疫沉淀。然后将免疫沉淀的复合物通过SDS-PAGE分离,随后进行考马斯亮蓝染色。切下凝胶片段,在50%乙醇和5%乙酸中脱色,在乙腈中脱水,在Speed vacuum中干燥,并用胰蛋白酶消化。胰蛋白酶肽在C18柱上分离,并通过LTQ-Orbitrap Velos(Thermo)进行分析。从聚丙烯酰胺凝胶中提取肽段,并进行液相色谱-质谱(MS)分析。使用MaxQuant针对UniProt人类数据库(homo_sapiens_uniprot_2023_3_13)进行蛋白质定量。对于相互作用组分析,只有当蛋白质在 C9ORF50 免疫沉淀物中与非靶对照(NTC)样本相比表现出≥2倍的富集时,才被视为特异性相互作用子,并且在每组中鉴定的蛋白质首先使用相应的IgG对照进行过滤。此外,使用Student’s t检验确定统计学显著性,阈值为 p < 0.05,并使用Benjamini-Hochberg校正进行多重检验。通过免疫共沉淀和Western blotting进一步验证质谱鉴定的蛋白质。
Western Blot
对于培养细胞的蛋白质提取,使用补充有1 mM Na₃VO₄、1 μg/mL亮抑酶肽和0.5 mM PMSF的RIPA缓冲液裂解MC38-sgC9ORF50和MC38-sgNTC细胞,并在冰上孵育30分钟。对于组织样本的蛋白质提取,将约40 mg组织用冰预冷的PBS洗涤,切成小碎片,并在液氮下研磨成细粉。将粉末在与上述相同的抑制剂(1 mM Na₃VO₄、1 μg/mL亮抑酶肽和0.5 mM PMSF)补充的500 μL RIPA缓冲液中匀浆,随后在冰上裂解30分钟。然后离心裂解物,收集上清液用于使用 bicinchoninic acid(BCA)法测定蛋白质浓度。对于Western blot分析,每个蛋白质样本上样20 μg,通过SDS-PAGE分离,然后转移到PVDF膜(Merck Chemicals)上。膜封闭后,在2% BSA-TBST溶液中以指定浓度应用一抗过夜:anti-Phospho-IRF3 (Ser396), anti-IRF3, anti-Phospho-TBK1 (Ser172), anti-TBK1, anti-SDHA, anti-GFP, anti-U2SURP(均来自ThermoFisher),anti-SRSF12(来自Aifang biological)。本研究中使用的所有抗体的来源和产品信息在表S6中提供。随后,将膜与二抗,山羊抗兔HRP和兔抗小鼠HRP(均来自ThermoFisher),孵育1小时。使用SuperSignal™ West Pico PLUS化学发光底物(ThermoFisher)进行检测。
RNA-seq分析
使用TRIzol试剂(Invitrogen)从MC38-sgC9ORF50和MC38-sgNTC细胞中提取总RNA,按照制造商的说明进行。随后使用NEBNext Ultra RNA Library Prep Kit for Illumina(New England Biolabs)构建测序文库。使用Oligo-dT磁珠从总RNA中富集mRNA并反转录成双链cDNA,使用TruSeq PE Cluster Kit v3-cBot-HS(Illumina)进行样本聚类,并在Illumina NovaSeq 6000平台上进行测序。使用DESeq2 R包(版本1.16.1)对每组三个生物学重复进行差异表达分析。DESeq2提供了用于确定数字基因表达数据中差异表达的统计例程,采用基于负二项分布的模型。使用原始计数数据进行分析,无需事先归一化。DESeq2的收缩估计量 specifically 用于计算log2fold change,这减少了高变异性或低计数基因的 fold change 幅度。使用Benjamini和Hochberg方法调整得到的 p值以控制错误发现率。通过DESeq2确定,调整后 p < 0.05且 |log2FC| > 1的基因被指定为差异表达。使用火山图可视化差异表达分析结果。
使用R中的clusterProfiler包(版本3.18.1)进行富集分析。对差异表达基因进行基因本体(GO)功能富集分析、京都基因与基因组百科全书(KEGG)通路富集分析和基因集富集分析(GSEA)。对于GO分析,检查了生物过程(BP)、分子功能(MF)和细胞组分(CC)类别。进行KEGG通路分析以鉴定显著富集的生物通路。对于GSEA,基于log2 fold change对基因集进行预排序,并使用默认参数计算富集。所有富集分析在调整后 p值 < 0.05时被认为具有统计学显著性。
定量PCR
使用TRIzol试剂(Invitrogen)从sgC9ORF50和sgNTC MC38细胞中提取总RNA,随后按照制造商方案使用SuperScript III Reverse Transcriptase(Invitrogen)反转录成互补DNA(cDNA)。在96孔板中使用SYBR Green PCR Master Mix(Roche)进行定量实时PCR(qPCR)。使用Light Cycler 480仪器(Roche)测量荧光强度。扩增引物序列详见表S5。
细胞因子和趋化因子的检测与定量
将MC38-sgC9ORF50和MC38-sgNTC细胞在标准培养基中培养48小时。收集上清液和全细胞提取物,后者通过冻融裂解法或使用RIPA缓冲液获得。为防止蛋白质降解,在所有样本中加入蛋白酶抑制剂混合物。使用特异性酶联免疫吸附 assay(ELISA)试剂盒(Mouse IL-6 ELISA Kit, Mouse IFN-α ELISA Kit, Mouse IFN-β ELISA Kit, Mouse TNF-α ELISA Kit, Mouse CXCL9 ELISA Kit, Mouse CXCL10 ELISA Kit 和 Mouse CXCL11 ELISA Kit)定量细胞因子(包括IFNα, IFNβ, IL-6和TNFα)以及趋化因子(包括CXCL9, CXCL10和CXCL11)的浓度。
ATAC-seq分析
ATAC-seq文库严格依照既定实验方案构建。实验中,分别取密度为1×10⁴个细胞的MC38-sgC9ORF50与MC38-sgNTC细胞群体进行裂解处理,随后使用Nextera Tn5转座酶对可及染色质区域进行转座标记。转座获得的DNA片段经Qiagen MinElute试剂盒纯化后,采用Nextera特异性引物进行5-10个循环的PCR扩增。最终构建的文库通过Illumina NovaSeq 6000平台进行双端测序。
获得的原始FASTQ测序读长通过Bowtie v2比对至mm10基因组,并利用MACS2软件识别可及基因组区域。将所有样本中鉴定到的可及区域进行合并,统计各区域内的读长计数。基于区域读长计数计算样本间的Spearman相关系数,以评估实验重复性与样本相似性。
差异可及性分析采用DESeq2方法进行,该算法能有效评估不同实验条件间染色质可及性变化的统计学显著性。通过与HOMER软件进行可及区域与 motif 分析的交叉验证,进一步解析这些区域潜在的转录因子结合特性。本研究中启动子区域定义为各基因最长转录本转录起始位点(TSS)上下游各2 kb的基因组区间。
RNA免疫沉淀
RIP按照先前报道的方法进行。收集MC38-sgNTC和MC38-sgC9ORF50细胞,并在含有50 mM Tris, pH 7.5, 150 mM NaCl, 1 mM EDTA, 和 1% TritonX 并补充有cOmplete蛋白酶抑制剂(Roche)和SUPERase In(Invitrogen)的缓冲液中裂解。然后将裂解液与J2 dsRNA特异性抗体(Cell Signaling Technology)或对照IgG(Cell Signaling Technology)孵育。使用protein A琼脂糖珠免疫沉淀RNA-蛋白质复合物,并通过向珠中加入TRIzol和作为载体以辅助沉淀反应的糖原(Thermo Fisher Scientific)来分离RNA。保存总裂解液的1%作为input。使用Advantage RT-for PCR试剂盒(Clontech)与 oligo dT 对提取的RNA进行反转录,随后进行qPCR。%Input = 2−∆Ct × 100%;∆Ct = Ct~RIP~ -- [Ct~input~ -- 稀释因子]。引物序列列于表S5。此外,在MC38细胞中,分别使用pCMV-GFP和pCMV-C9ORF50-GFP质粒进行过表达,随后使用GFP单克隆抗体(N86/8)按照上述相同的实验程序进行RIP-qPCR实验。
流式细胞术和细胞分选
将sgC9ORF50和sgNTC转导的MC38细胞分别以每点2 × 106个细胞的密度皮下接种到C57BL/6或裸鼠的右侧腹股沟区。收获肿瘤组织,机械切碎(200 μm筛网),并用含有PBS、2% FBS、IV型胶原酶(0.25 mg/mL, Sigma)和DNase I(20 U/mL, Sigma)的消化溶液处理45分钟。然后将混合物在37°C的摇床培养箱中振荡10分钟以促进解离,随后用10 mL移液器剧烈吹打。将得到的细胞悬液通过70-μm尼龙网过滤以获得单细胞悬液。将单细胞悬液与大鼠抗小鼠CD16/CD32单克隆抗体(ThermoFisher)孵育以阻断Fc受体介导的反应,随后在4°C进行表面染色15分钟。使用一组抗体(BioLegend)进行表面染色:APC-CD45, PE-cy7-CD11b, percp/cy5.5-MHC-II IA/IE, eFluor450-Ly6c, PE-F4/80, PE/Dazzle-CD11c, eFluor506-L/D 和 FITC-NKP46, FITC-H2- H-2Kb。为检测T-bet表达,对表面标记的细胞使用Transcription Factor Buffer Set(BD Biosciences, San Jose, CA)按照制造商方案进行固定和透化,随后在4°C与APC-T-bet抗体进行细胞内染色40-50分钟。为评估IFN-γ产生,收集细胞,洗涤,固定,并使用Fixation/Permeabilization Solution Kit(BD Biosciences)透化,然后与FITC标记的抗IFN-γ抗体孵育。在所有实验中包括适当的荧光素标记的同型对照抗体作为阴性对照。使用荧光激活细胞分选仪(FACS)Aria III细胞分选仪(BD Biosciences)和BD FACSDiva Software(v9.0, BD Biosciences)分析样本。使用FlowJo软件(版本10.8)进行数据分析。
细胞凋亡和增殖分析
通过Annexin V-FITC/碘化丙啶(PI) assay 使用流式细胞术测量细胞凋亡,如前所述。具体来说,用Annexin V-FITC/PI凋亡检测试剂盒(Yeasen)对细胞进行染色,随后使用FACS Aria III细胞分选仪(BD Biosciences)进行分析。在细胞增殖 assay 中,在检测前2小时向培养基中加入5-乙炔基-2'-脱氧尿苷(EdU)至终浓度1 μM,并维持到细胞收集。在指定时间点,胰蛋白酶消化细胞,并按照制造商说明(ThermoFisher)处理进行Click-iT EdU assay。然后使用FACS Aria III细胞分选仪(BD Biosciences)定量增殖细胞。通过TUNEL染色评估肿瘤细胞凋亡,并通过Ki67免疫染色评估增殖。用DAPI复染细胞核。
使用比色法评估MC38-sgNTC和MC38-sgC9ORF50细胞系中的Caspase-3和Caspase-8活性。简而言之,收集细胞,消化,并在冰上裂解。离心细胞裂解物,收集上清液(随后通过Bradford法测定蛋白质浓度)。对于酶活性 assay,通过向裂解物中加入特异性比色底物(Caspase-3用Ac-DEVD-pNA,Caspase-8用Ac-IETD-pNA)以及检测缓冲液来制备反应混合物,然后在37°C孵育。孵育后,使用酶标仪测量405 nm(A₄₀₅)处的吸光度。生成p-硝基苯胺(pNA)浓度 versus A₄₀₅的标准曲线(R² = 0.9992),以定量Caspase-3/-8介导的底物切割所释放的pNA。Caspase-3/-8活性定义为在饱和底物条件下,37°C时每小时切割1.0 nmol比色底物的酶量,并归一化至裂解物的总蛋白质浓度。
组织H&E和免疫荧光染色
对于H&E染色,石蜡包埋的肿瘤组织切片在二甲苯中脱蜡,并通过梯度乙醇系列进行复水。使用柠檬酸盐缓冲液通过加热进行抗原修复。随后,将肿瘤组织切片用苏木精染色1分钟,短暂冲洗后用伊红染色1分钟。再次冲洗后,用中性树胶封片保存。对于免疫荧光,切片也进行脱蜡、复水和抗原修复。然后用5%山羊血清的磷酸盐缓冲盐水(PBS)封闭载玻片,随后与特异性针对CD3(ThermoFisher)、CD4(ThermoFisher)和CD8(ThermoFisher)、J2 dsRNA特异性抗体(Cell Signaling Technology)以及兔IgG同型对照(ThermoFisher)的一抗孵育。按照制造商说明使用TSA间接试剂盒(PerkinElmer)。使用Vectra® Polaris™成像系统(Akoya Biosciences)进行成像,随后使用HALO™图像分析软件进行图像分析。
scRNA-seq分析
从荷瘤小鼠收获MC38-NTC(n = 3)和MC38-sgC9ORF50(n = 3)模型的肿瘤组织以制备单细胞悬液。通过荧光激活细胞分选(FACS)富集肿瘤浸润白细胞, specifically 分选CD45+细胞以聚焦于免疫细胞群体。然后将细胞悬液计数并加载到10× Genomics Chromium平台上进行单细胞RNA测序,遵循制造商方案。
使用Cell Ranger(版本4.0.0)分析生成的测序数据,该软件促进了样本解复用、条形码处理、比对到小鼠基因组(GRCm38)、低质量reads过滤、独特分子标识符(UMIs)计数以及测序运行的聚合。随后使用Seurat(版本4.3.0)处理得到的UMI计数矩阵以进行下游分析。基于以下标准过滤低质量细胞:检测到至少200个基因,且检测到的基因上限为7000个。此外,排除线粒体UMI计数超过30%或血红蛋白UMI计数超过0.3%的细胞。使用Seurat中的SCTransform函数对计数数据进行归一化和方差稳定。对于跨不同实验组的数据整合,我们采用了SCT整合方法。使用FindNeighbors函数生成构建的共享最近邻(SNN)图,并使用FindClusters函数执行聚类,将分辨率参数设置为0.5。为了进一步可视化聚类数据,我们实施了UMAP和t-SNE进行非线性降维。使用前30个PCA维度进行UMAP,同时在相同维度集上执行t-SNE,并使用DimPlot函数绘制结果。利用Seurat中的FindAllMarkers函数来识别表征每个簇的差异表达特征。
对于细胞注释,我们采用了基于数据库和基于标记的方法。基于数据库的自动注释利用SingleR包以及ImmGenData和MouseRNAseqData参考数据集。在基于标记的自动注释中,我们准备了一个对应于各种细胞谱系(包括淋巴样、髓样、上皮和基质细胞)的特定标记基因列表。利用这些不同注释方法的结果,基于关键标记基因的表达将簇分配给特定的细胞类型。对于两组比较(例如,NTC vs sgC9ORF50)的基因表达和模块评分,我们使用非参数Wilcoxon秩和(Mann–Whitney)检验,报告BH调整后的 p值。除非指定,所有检验均为双侧,并且敏感性分析(例如,q< 0.10,替代的事后校正)得出一致的结论。
RNA干扰实验
由GenePharma(上海,中国)设计并合成靶向 C9ORF50 的小干扰RNAs(siRNAs)以及对照scramble siRNAs(表S7)。从Santa Cruz Biotechnology, Inc.(Santa Cruz)购买 RIG-I 和 MDA5 siRNA序列(每个基因两个独立的双链体)。为增强细胞内稳定性,还生产了胆固醇修饰版本的C9ORF50-siRNAs(M-siC9ORF50-1和M-siC9ORF50-2)以及相应的胆固醇修饰的scramble siRNA(M-siScramble)。对于功能实验,MC38-sgC9ORF50细胞接受siRig-I-1/2或siMda5-1/2与scrambled对照,而野生型MC38细胞则转染siC9ORF50-1/2或scrambled对照。转染采用Lipofectamine™ RNAiMAX(Invitrogen)遵循制造商方案,细胞在转染后48小时收获。通过qPCR验证siRNA效力(> 70% mRNA敲低)和特异性,选择最佳双链体用于下游实验。完整序列记录在表S5中。
将野生型MC38细胞皮下注射到C57BL/6小鼠体内。在肿瘤移植后第六天,将小鼠随机分组(每组n = 5),通过瘤内注射接受scramble siRNA(siScramble)、siC9ORF50、M-siC9ORF50-1和M-siC9ORF50-2)或M-siScramble)。剂量计算基于注射时动物体重,按1 mg/kg计算。注射制剂每只小鼠含有30 μg siRNA,每2天给药一次,总共三次注射。对于联合治疗,抗PD1抗体和大鼠IgG2a同型匹配对照在相同时间开始,并以每只小鼠200 μg的剂量腹腔注射,每3天一次,总共四次剂量。在整个治疗期间,密切观察荷瘤小鼠,并每3天使用游标卡尺相对于笼子标签设盲测量肿瘤尺寸。处死后,收获肿瘤,称重,并进行H&E染色以及免疫荧光分析。
蛋白质结构预测和功能注释
从UniProt数据库(https://www.uniprot.org/)获取C9ORF50及其同源物的序列。使用MUSCLE算法(https://toolkit.tuebingen.mpg.de/tools/muscle)进行多序列比对,并使用R包ggmsa和Adobe Illustrator可视化。将C9ORF50的序列提交到ColabFold(AlphaFold2)进行结构预测。此外,使用AlphaFold3网络服务器(https://alphafoldserver.com/)进行进一步的结构分析。使用IUPred2、ANCHOR2和MetaPredict算法进行计算性无序分析。内在无序区域(IDRs)通过至少两种算法且残基概率阈值 > 0.5的共识定义,通过MobiDB的集成平台可视化。序列组成分析计算了秩序促进残基(OPR: Trp, Cys, Tyr, Ile, Phe, Val, Asn, Leu)和无序促进残基(DPR: Arg, Pro, Gln, Gly, Glu, Ser, Ala, Lys),基于已建立的生化分类。计算了人和小鼠C9ORF50的百分比,并以典型IDPs(α-突触核蛋白、骨桥蛋白、emerin、TFIP11)作为参考标准。使用实现Uversky既定方法的PONDR® v.2007平台进行电荷-疏水性(CH)分析。
泛素化蛋白质的免疫印迹分析
将sgC9ORF50和sgNTC对照细胞接种在10-cm培养皿中并培养24小时。在指示的情况下,通过在收获前用15 μmol/L MG132处理细胞3小时来进行蛋白酶体抑制;对照组仅接受等体积的DMSO。处理后,用冰预冷的PBS洗涤细胞两次,并用补充有蛋白酶抑制剂的RIPA缓冲液裂解。裂解物在4°C以12,000 × g离心15分钟,收集所得上清液。使用BCA法(Abcam)测量蛋白质浓度。等量蛋白质(每泳道20 μg)通过SDS-PAGE分离并转移到PVDF膜上。用抗泛素单克隆抗体(Thermo Fisher Scientific)对膜进行免疫印迹。为验证上样量相等,用抗SDHA抗体重新探测印迹。使用ImageJ通过灰度密度分析定量泛素化蛋白质,将值归一化至SDHA信号。
ELISpot实验
严格遵循制造商的操作方案使用小鼠特异性试剂盒(BD Biosciences)进行IFN-γ ELISpot实验。简而言之,将96孔过滤板用IFN-γ捕获单克隆抗体包被,并在4°C过夜。洗涤后,用补充有10% FBS的RPMI-1640培养基在室温下封闭平板2小时。从不同治疗组(M-siC9ORF50-1、M-siC9ORF50-2或M-siScramble)分离的肿瘤浸润免疫细胞(TIICs)进行计数,并重悬于含有10% FBS的完全RPMI-1640培养基中。每孔总共1 × 10⁴个TIICs接种到预处理的板中,并在37°C、5% CO₂条件下培养约48小时。随后,加入生物素化的检测抗体,并在室温下孵育2小时。用PBST洗涤三次后,用辣根过氧化物酶(HRP)偶联的链霉亲和素在室温下处理平板1小时。使用AEC底物试剂盒(BD Biosciences)进行斑点显色,并使用Immunospot Reader(Cellular Technology)对 resulting 斑点进行定量。
公共基因组数据集分析
从UCSC Xena平台(https://xenabrowser.net/)获取TCGA泛癌基因表达和临床数据。提取 C9ORF50 的表达数据,并与多种癌症类型的相应临床信息整合。仅包括具有完整生存数据(无进展间期状态和时间)和可检测 C9ORF50 表达(表达值 > 0)的样本在分析中。为可视化目的,将PFI时间转换为年。事件状态基于记录的进展或死亡(事件 = 1) versus 无进展(事件 = 0)确定。使用R(版本4.4)以及”survival”和”survminer”包进行统计分析。对于每种癌症类型,使用”survminer”包中surv_cutpoint函数实现的最大选择秩统计确定最佳 C9ORF50 表达切点。该方法识别在生存结局方面提供高表达组和低表达组之间最显著分裂的表达阈值。基于这些最佳切点将患者分层为”高”和”低” C9ORF50 表达组。使用surv_fit函数生成Kaplan-Meier生存曲线,并使用log-rank检验评估组间生存概率的差异。在适用时计算中位生存时间,并在生存曲线上用水平和垂直线指示。使用ggsurvplot函数可视化生存曲线,并带有95%置信区间。可选地包括风险表以显示不同时间点处于风险的患者数量。所有图均使用ggplot2包生成。小于0.05的 p值被认为具有统计学显著性,并显示在每个图上。对于感兴趣的特定癌症类型(例如,COAD/READ),进行了额外分析以评估不同病理分期间的 C9ORF50 表达。使用叠加了箱线图和抖动点的小提琴图可视化分期之间的表达差异,并使用Kruskal-Wallis检验 followed by 成对Wilcoxon秩和检验与Benjamini-Hochberg校正进行多重比较的统计比较。进行Spearman相关性分析以评估 C9ORF50 mRNA表达与免疫参数之间的关联。使用已建立的去卷积算法(例如,TIMER, CIBERSORT)推断免疫细胞丰度。对于火山图,与 C9ORF50 表达显著相关(调整后 p < 0.05,Benjamini–Hochberg方法)的免疫细胞或趋化因子以绿色(负相关)或红色(正相关)突出显示。使用R中的stats和ggplot2包进行分析。
人体组织样本
在手术期间获取结直肠癌和配对正常组织样本(位于恶性区域 > 5 cm处)。所有患者均在中南大学湘雅二医院接受了原发性肿瘤切除术。获得了所有参与者的知情同意(表S8)。我们遵守了所有与人类参与者工作相关的伦理规定。
数据统计分析
两组间数据使用双尾非配对t检验进行分析。对于纵向比较(例如,肿瘤生长曲线),应用双向ANOVA与Holm-Sidak多重比较检验来评估组(例如,sgC9ORF50 vs. sgNTC)和时间的影响,包括它们的交互项。对于多组比较,进行单因素ANOVA与Tukey事后检验。基于特定的 p 值和I类错误 cutoff(0.05, 0.01, 0.001)评估不同水平的统计学显著性。使用GraphPad Prism(版本10.1.2)软件和RStudio(版本2022.12.0)进行这些分析。
代码和数据可用性:
所有测序数据已存储于中国国家生物信息中心国家基因组数据中心的BioProject,登录号为PRJCA029612(https://ngdc.cncb.ac.cn/bioproject/browse/PRJCA029612)。TCGA泛癌基因表达和临床数据从UCSC Xena平台(https://xenabrowser.net/)获取。使用的数据和脚本保存在GitHub https://github.com/Travis13197/C9orf50_iMeta。补充材料(图、表、图文摘要、幻灯片、视频、中文翻译版和更新材料)可在在线DOI或iMeta Science http://www.imeta.science/找到。
引文格式:
Tong Shao, Chuanyang Liu, Jingyu Kuang, Sisi Xie, Ying Qu, Yingying Li, Lulu Zhang, et al. 2025. “Genome-wide CRISPR screen reveals an uncharacterized spliceosome regulator as new candidate immunotherapy target.” iMeta 4: e70096. https://doi.org/10.1002/imt2.70096
邵彤(第一作者)
● 国防科技大学理学院助理研究员。
● 研究方向为基因编辑和免疫学,开展基于高通量基因编辑和人工智能等前沿方法的免疫稳态维持相关基础理论和关键技术研究。在iMeta、Journal of Immunology、Frontiers in Immunology、Protein & Cell、Developmental & Comparative Immunology等期刊发表SCI论文20余篇,其中以第一作者(含共同)发表5篇,总引用数>800,个人H指数16。
刘传扬(第一作者)
● 国防科技大学理学院 讲师。
● 研究方向为生物信息学与人工智能,围绕AI+SynBio驱动的蛋白质元件理性设计,蛋白质结构图谱分析、蛋白质靶向降解技术研发等领域,在iMeta、Nature Communications、Cell Reports等国际顶级期刊发表SCI论文30余篇,其中以第一作者(含共同)发表12篇,在Springer出版学术专著1章,总引用数>600,个人H指数12,享受军队优秀专业技术人才三类岗位津贴。
匡静宇(第一作者)
● 国防科技大学理学院副研究员、硕士生导师。
● 主要研究方向为肿瘤的发生发展、基因编辑技术临床应用、特殊环境下的生物效应评估与调控等。主持国家、军队和省部级科研项目8项(包含子课题2项)。以第一作者/通讯作者身份在Molecular Cancer、iMeta、Journal of Experimental & Clinical Cancer Research等国际高水平期刊发表SCI论文10余篇。
谢斯思(第一作者)
● 国防科技大学理学院实验师。
● 研究方向为合成生物学,以第一作者(含共同)在iMeta、Cell Reports等期刊发表SCI论文3篇。
林爱福(通讯作者)
● 现任浙江大学长聘正教授、求是特聘教授、博士生导师。
● 长期从事非编码RNA与微肽功能机制研究,关注核酸及微肽等新型生物分子在细胞信号转导与代谢调控中的作用,探索其在肿瘤等重大疾病发生发展中的功能机制。主持国家自然科学基金杰青项目、国家科技创新2030重大项目、浙江省“领雁”项目等多项国家或省部级课题。在Cell、Nature Cell Biology、Nature Metabolism、Molecular Cell、Cell Research等国际期刊发表通讯作者论文30余篇。现任教育部恶性肿瘤预警与干预重点实验室主任,兼任中国细胞生物学会理事等学术职务。
毛文君(通讯作者)
● 南京医科大学附属无锡人民医院胸外科副主任医师,副教授,硕士研究生导师。
● 研究方向为肿瘤多组学、医学人工智能、肿瘤生物材料等。
2024年入选全球胸外科研究最活跃专家学者、江苏省“333工程”培养对象,太湖人才计划卫生高端人才。现任美国科学研究荣誉学会(SIGMA XI) 会员,英国皇家医学会会士(Fellow), 美国胸外科协会(STS)会员,国际心肺移植协会(ISHLT)会员,iMeta执行副主编,Exploration学术编辑,Military Medical Research科学编辑,Research专刊主编,Cell Proliferation编委等。STTT, Advanced Science, Small, BMC Medicine, iMeta等80余本SCI杂志审稿专家。在Cell Host Microbe,Molecular Cancer,Military Medical Research, Nature Communications, Cell Reports, Trends Cancer, Trends in Molecular Medicine, Bioactive Materials, Theranostics等期刊发表学术论文90篇。2024年获iMeta杰出执行副主编。
王广川(通讯作者)
● 中国科学院分子细胞科学卓越创新中心研究员、课题组组长,博士生导师。
● 研究方向为利用CRISPR等技术解析实体瘤限制T细胞应答的分子机制,尤其是肿瘤细胞如何通过遗传或代谢程序塑造特定免疫微环境来逃逸免疫监视与杀伤的分子机制和靶点。入选国家海外高层级人计划、上海市浦江人才项目,主持国家自然科学基金移植免疫专项项目、面上项目、上海市原创探索类项目等。以第一或通讯作者(含共同)在Cell、Nature Immunology、Nature Biotechnology等学术期刊发表研究论文19篇。
朱律韵(最后通讯作者)
● 国防科技大学理学院教授,博士生导师,湖南师范大学附属第二医院兼职教授,中国研究型医院学会病毒肿瘤学专业委员会常委。全国青年岗位能手,军队高层次科技创新人才工程青年科技英才,湖南省湖湘青年英才,国防科技大学卓青人才,青年创新奖,优秀教师,教学优秀奖等获得者,享受军队优秀专业技术人才二类、三类岗位津贴,荣立三等功1次。
● 主要研究方向基因编辑、特殊环境生理学和免疫学研究,重点开展基于高通量基因编辑、系统生物学、人工智能等前沿方法的免疫稳态维持和分子监测预警相关基础理论和关键技术研究,取得了一系列创新性学术成果。主持国家、军队和省部级科研项目10余项,在Cancer Discovery、iMeta、Cell Reports、Cell、Nature Immunology等期刊发表SCI论文30余篇(其中第一或通讯作者论文20余篇)。
(▼ 点击跳转)
1卷1期
1卷2期
1卷3期
1卷4期
2卷1期
2卷2期
2卷3期
2卷4期
3卷1期
3卷2期
3卷3期
3卷4期
3卷5期
3卷6期
4卷1期
4卷2期
4卷3期
4卷4期
4卷5期
1卷1期
1卷2期
2卷1期
2卷2期
2卷3期
1卷1期
1卷2期
“iMeta” 是由威立、宏科学和本领域数千名华人科学家合作出版的开放获取期刊,主编由中科院微生物所刘双江研究员和荷兰格罗宁根大学傅静远教授担任。目的是发表所有领域高影响力的研究、方法和综述,重点关注微生物组、生物信息、大数据和多组学等前沿交叉学科。目标是发表前10%(IF > 20)的高影响力论文。期刊特色包括中英双语图文、双语视频、可重复分析、图片打磨、60万用户的社交媒体宣传等。2022年2月正式创刊!相继被Google Scholar、PubMed、SCIE、ESI、DOAJ、Scopus等数据库收录!2025年6月影响因子33.2,中科院分区生物学1区Top,位列全球SCI期刊前千分之三(65/22249),微生物学科2/163,仅低于Nature Reviews,学科研究类期刊全球第一,中国大陆5/585!
“iMetaOmics” 是“iMeta” 子刊,主编由中国科学院北京生命科学研究院赵方庆研究员和香港中文大学于君教授担任,目标是成为影响因子大于10的高水平综合期刊,欢迎投稿!
"iMetaMed" 是“iMeta” 子刊,专注于医学、健康和生物技术领域,目标是成为影响因子大于15的医学综合类期刊,欢迎投稿!
iMeta主页:
http://www.imeta.science
姊妹刊iMetaOmics主页:
http://www.imeta.science/imetaomics/
出版社iMeta主页:
https://onlinelibrary.wiley.com/journal/2770596x
出版社iMetaOmics主页:
https://onlinelibrary.wiley.com/journal/29969514
出版社iMetaMed主页:
https://onlinelibrary.wiley.com/journal/3066988x
iMeta投稿:
https://wiley.atyponrex.com/journal/IMT2
iMetaOmics投稿:
https://wiley.atyponrex.com/journal/IMO2
iMetaMed投稿:
https://wiley.atyponrex.com/submission/dashboard?siteName=IMM3
邮箱:
office@imeta.science



