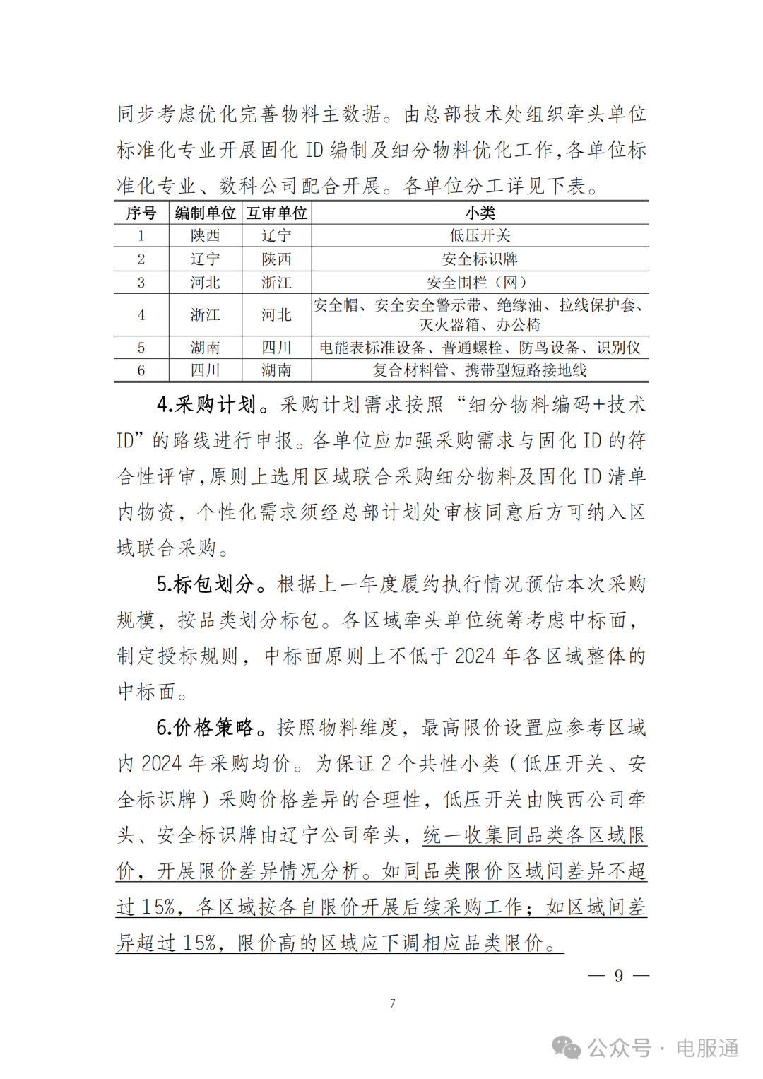
电网供应商一站式服务平台:标书制作及一对一培训,资质能力信息核实,资格预审,型式试验报告/校准报告,绿色资质认证,产品送样抽检咨询,企业推广及技术开发业务,合作热线:19179190990(邓经理)
【说明】如侵权请联系删除
▼ 下方查看往期信息 ▼
添加小编交流
备注:公司+姓名
爱岗敬业,任劳任怨
- 电网专业服务 -
1、国网/南网 一纸证明、资格预审
2、标书制作及一对一培训
3、产品送样抽检咨询
4、企业推广
- 资质体系认证 -
1、三标体系认证
2、碳中和绿色认证
3、企业3A信用等级证书
4、人员资质证书
- 型式试验报告 -
1、高低压成套设备:环网箱/柜、高低压柜、箱变、变压器、断路器、配电箱、计量箱、电缆分支箱等
2、装置性材料:电缆、金具、铁附件、保护管、绝缘子等
3、零星物资:工器具、标识牌、五金等

