数字化与信息化是时代发展的趋势,不知不觉中,具有高精度、宽量程、远程抄表等特点的智能电表已经走进千家万户,成为现代电网不可或缺的一部分。智能电表需要将数据实时上传,在供电电压突发断电的情况下,需要依靠后备电源将数据保存并上传服务器。因此,智能电表供电方案的特点之一是需要设计后备电源。

图1:智能电表的相关图片
通常,智能电表采用超级电容作为后备电源。在输入电压正常时,供电系统需要将输入电压转换为需要的低电压为超级电容充电;当检测到输入掉电时,供电系统需要使用Boost升压变换器将超级电容两端的低压转换为高压向输入供电。因此,智能电表传统供电方案包含Buck、LDO(为超级电容充电)、Boost三颗芯片,比较复杂。是否能采用更加简单的方案解决智能电表的供电问题呢?MPS全新推出的MP5493 将这种想法变为了现实。
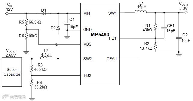
MP5493 创新架构设计,使用单颗芯片即可实现带后备的供电方案。其内置两路变换器,其中一路为Buck降压变换器,实现把母线电压降低至电表需要的3.3V或者5V电压,为后级MCU提供电能,满载电流为0.6A。
另一路变换器可以根据电路状态工作在Buck降压模式或者Boost升压模式;当母线电压保持正常时,变换器工作在Buck模式,将母线电压降低至超级电容的额定电压为其充电,而当母线掉电,且母线电压低于设定的阈值时,变换器将转换为Boost升压模式,将超级电容的电压升压以维持输入电压,保证第一路输出在一定时间内维持不变,使电表采集的信息可以及时上传,不至丢失。

图2:传统供电方案与基于MP5493的供电方案的比较
得益于创新的架构设计与MPS先进工艺技术,MP5493 采用TSOT23-8的超小封装,芯片尺寸只有3mm*3mm。使用单颗MP5493 供电的外围器件也将少于传统的三颗芯片的方案,进一步降低电路尺寸与BOM成本。通过成本的优化提升电表产品的性价比,帮助其在激烈的市场竞争中脱颖而出。
点击图片进入小程序,了解更多 MP5493 相关信息
图3:MP5493 3D模型图
图4:MP5493 应用电路图
MP5493 提供全方位的保护功能,包括带打嗝保护模式的电流限制(OCP)、输出电路保护(SCP)、输出过压保护(OVP)、过温关断保护(OTP),保证芯片安全应对各种复杂工作情况,避免严重故障的发生,提高了供电系统及整机产品的可靠性。
与传统方案相比,通道2在Buck模式下的输出电压可以通过外置电阻调整,提高了供电系统的灵活性。MP5493 还集成输入掉电指示功能,在检测输入掉电时向后级控制器输出信号,帮助系统及时做出反应。
此外,MP5493 通过减小轻载下的开关次数和降低内置MOSFET的导通电阻,获得了全负载范围内较高的能量转换效率。如图5所示,即使电感DCR较大,通道1的能量转换效率仍可达88%,满载温升低于10K。

图5:通道1典型效率曲线
图6展示了由VIN掉电后超级电容后备供电切入过程的波形图。VIN开始下降约2毫秒后,MP5493 检测到输入电压低于设定的阈值开始从超级电容Boost供电。整个过程通道1的输出电压非常稳定,不会受到电源切换的影响。

图6:通道2工作为Boost模式向VIN供电
MPS新推出的MP5493 提供了高集成、小封装、低成本、多功能、高性能的智能电表供电方案。该方案也可用于电力线载波通讯等其他需要后备电源的场景,欢迎广大工程师朋友进一步了解。
END


扫码关注我们
Bilibili / 视频号/ 知乎:
MPS芯源系统
www.monolithicpower.cn
MPS 深圳:0755-36885818,
china-sz@monolithicpower.com
MPS 上海:021-22251700,
china-sh@monolithicpower.com
戳“阅读原文”,了解MP5493



