欢迎关注R语言数据分析指南
❝本节来通过一篇NC上的论文来介绍如何使用legendry包来绘制带有分组图例的离散热图,论文提供有绘图相关的数据,小编根据对图形的理解自行来进行数据处理及绘图,结果图与原文有所不同,个人观点仅供参考。有需要学习R语言绘图的朋友可关注文末介绍购买小编的R绘图文档。购买前请咨询,零基础不要买。
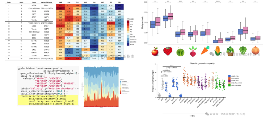
论文信息
The evolution of metastatic upper tract urothelial carcinoma through genomic-transcriptomic and single-cell protein markers analysis
Ohara, K., Rendeiro, A.F., Bhinder, B. et al. The evolution of metastatic upper tract urothelial carcinoma through genomic-transcriptomic and single-cell protein markers analysis. Nat Commun 15, 2009 (2024). https://doi.org/10.1038/s41467-024-46320-w
原图
仿图
图形解读
此图之前介绍过,此前的代码主要通过按分组拆分数据使用ggnewscale来实现不同图例的展示,过程较为繁琐。此次使用legendry包中的图例分组函数来实现该功能,整体代码看起来非常的简洁,当然也有一点细节需要注意。整体难度较为简单适合入门学习
代码展示部分
library(tidyverse)
library(legendry)
library(ggtext)
df <- read_tsv("heatmap.xls") %>% select(where(is.character)) %>%
pivot_longer(-sample) %>% mutate(values = paste0(name," ",value))
lev <- df %>% distinct(name,values,value) %>% arrange(name)
lut <- key_group_lut(lev$values,lev$name)
df %>% ggplot(aes(x=sample,y=name,fill=paste(name,values))) +
geom_tile(color="black",aes(fill=values)) +
guides(fill = guide_legend_group(key = lut,title=NULL,ncol =1,
direction = "horizontal")) +
scale_y_discrete(expand=c(0,0))+
scale_x_discrete(expand=c(0,0)) +
scale_fill_manual(values =col,breaks = lev$values,labels= lev$value) +
labs(x=NULL,y=NULL) +
theme(axis.ticks =element_blank(),
axis.text.y=element_markdown(color="black"),
axis.text.x = element_text(angle = 90,vjust=0.5,
hjust=1,size=8,color="black"),
legend.title=element_markdown(color="black",face="bold"),
legend.position = "bottom",
legend.key.spacing.y = unit(0,"cm"),
legend.key.height = unit(0.4,"cm"),
legend.key.width = unit(0.6,"cm"),
legend.background = element_blank())
关注下方公众号下回更新不迷路
购买介绍
❝本节介绍到此结束,需要获取下方所示案例全部代码的读者,欢迎到淘宝店铺:R语言数据分析指南,购买小编的R语言可视化文档,2025年购买将获取2025年更新的绘图内容,同时将赠送2024年的绘图文档内容,其余内容无。
更新的绘图内容包含数据+代码+注释文档+文档清单,小编只分享案例文档,不额外回答问题,无答疑服务,更新截止2025年12月31日结束,后续不在进行任何更新,零基础基础一般不推荐买。
淘宝店铺
2025年更新案例图展示

