非常感谢安信可社区免费送的板子和RGB屏幕![]()
这么好的开发板和屏幕,正好来做一个一直设想酝酿的可视化智能鱼缸控制器面板。
准确的来说是用在草缸上,因为笔者主要是用来养水草,所以设想的功能有:RGBW灯光控制、温湿度监测、远程监控、自动喂食、自动施肥等。
内容可能会有点长,一步一步更新~~ 其他的都是水~~~![]()
一
产品开箱全部清单
| 小安派R2开发板 | 1 |
| 摄像头模组-酷视 CV031C50 | 1 |
| 4 寸触摸显示屏-优奕 UE040WV | 1 |
| 65dB 咪头 | 1 |
| 8R2W 扬声器 | 2 |
| 连接线 | 2 |


二
环境搭建
教程参考
git clone https://gitee.com/Ai-Thinker-Open/AiPi-Open-Kits.git -b mastercd AiPi-Open-Kits/git submodule initgit submodule updatecd aithinker_Ai-M6X_SDK/git submodule initgit submodule update
aithinker_Ai-M6X_SDK\toolchain_gcc_t-head_windows\binaithinker_Ai-M6X_SDK\tools\makeaithinker_Ai-M6X_SDK\tools\ninja
验证环境变量:
make -vriscv64-unknown-elf-gcc -v
AiPi-Eyes_weather 是天气站的源码,选中该文件之后,选择在集成终端中打开,然后在终端输入:make
三
开发板介绍
小安派-Eyes-R2是安信可开源团队专门为Ai-M61-32S设计的4寸RGB显示屏驱动板,显示屏分辨率为480*480像素,支持电容触摸,并支持USB摄像头接入,支持单路音频输入输出。所搭载的Ai-M61-32S 模组支持WiFi6、BLE5.3。
具有丰富的外设接口,具体包括 DVP、MJPEG、Dispaly、AudioCodec、USB2.0、SDU、以太网 (EMAC)、SD/MMC(SDH)、SPI、UART、I2C、I2S、PWM、GPDAC、GPADC、ACOMP 和 GPIO 等。集成了SPI屏幕接口,DVP摄像头接口,预留TF卡座,并且引出USB接口,可接入USB摄像头。
小安派-Eyes-R2官方规格书:https://docs.ai-thinker.com/eyes-r
总体性能还是可以的,能满足绝大部分项目使用了。
四
DIY项目
精华部分开始啦~~~ 图有点多,大家凑合看![]()
本次项目的小安派R2作为控制大脑,必须放在最后注入灵魂压阵
先来个水草灯diy。
参考无双C60水草灯做的,从零开始做,灯外壳也自己做~~~灯板、恒流驱动都得画板子,适合长时间折腾啊哈哈,原则就是能白嫖的坚决不花一毛钱~~~
水草缸镇楼



正式开始草缸是60cm长,
所以灯的尺寸是60cm*12cm,
先买的散热铝型材,
边框用的铝合金包边条,
用铸铁胶粘起来,非常结实,
挡水板用亚克力板。
外壳部分价格40元左右

水草灯要用全光谱灯珠,
用的rrgbw led灯珠,
找厂家给样品~~白嫖~~~价格0元
全网找反光杯(这个反光杯可不好找,找了老长时间了,让厂家给寄个样,结果一听我要做水草灯,一个反光杯怎么够?)
厂家太好了,一次给我寄了整个灯所用的20个反光杯~~~这一个反光杯零卖市场价可是要好几块钱的~~~感谢厂家~~反光杯价格 0元~~
反光杯到了,尺寸得自己量,方便画对应尺寸的灯板,虽然有详细的反光杯规格书,但是为了防止反光杯和灯板有误差,最好还是自己量~


尺寸量好了,
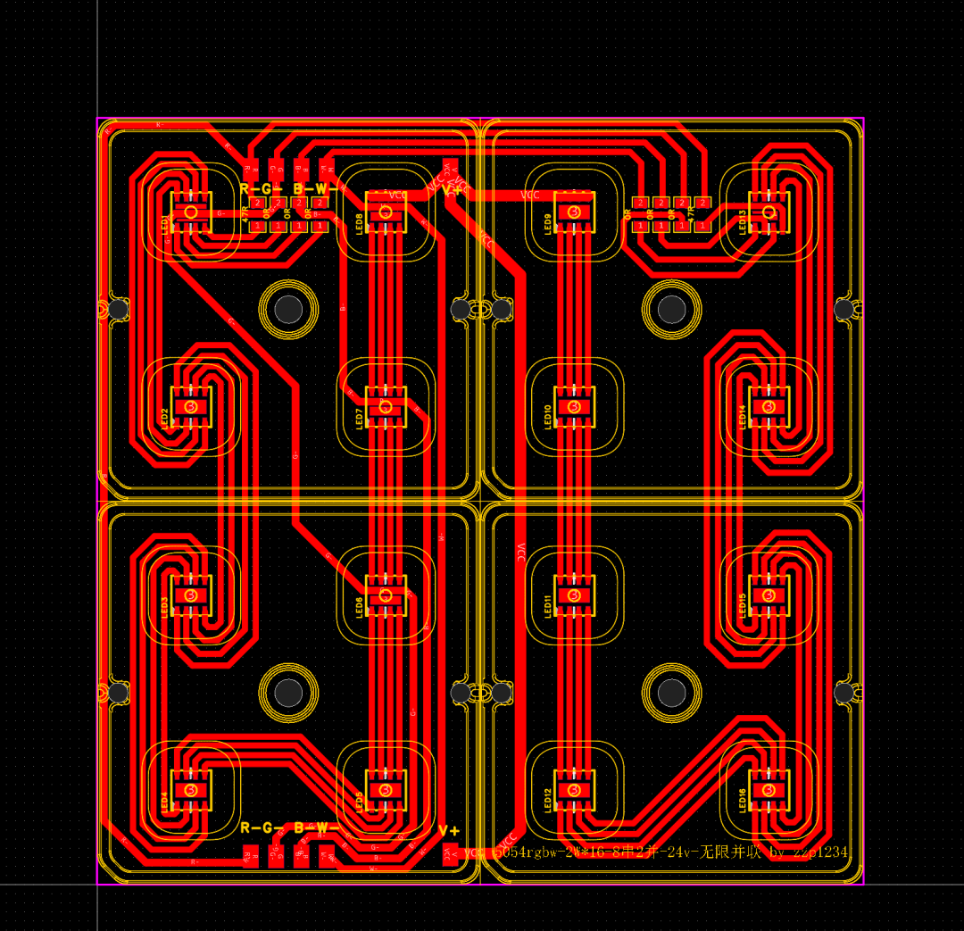
开整灯板,铝基板pcb。
画pcb用的嘉立创eda,新手感觉非常好用,而且免费打样啊,一次5张,整个灯需要5片,正好一次打样成功~~哈哈哈,开心~~~~
灯板价格0元。

听说RGBW LED灯使用恒流最好,那咱就整个恒流驱动~~~恒流ic用的hi7002,老路子,白嫖~~
其他元件tb签到红包必须用上~~,
然后画好板子,总价格3元左右吧~~

对那灯的铝基板不是白嫖的吗?
10cm*10cm的,5张得并联连接起来,用线材那个反光杯就翘起来了,
放不平,想了半天,
白嫖的FPC连接线当导线,
算了下电流,估计没问题,
不管了,先整上再说,
起码反光杯能放平贴合到铝基板上了。

哈哈哈 完美~~放到做的灯壳里看看




哈哈哈,又是完美通电点亮测试一下

嘎嘎嘎,一次成功~~~~
业务咨询请联系:18022036575




