近期“CRS”一词成为国内外市场关注的热点,同时也是离岸公司及海外资产配置的客户高度关注的话题,全球离岸公司服务集团针对客户目前的困惑和疑虑,对CRS进行深入解读,本文就CRS的具体内容和相关法规作一个具体的介绍。自2014年美国OECD发布《金融账户信息自动交换标准》后,在G20的大力推动下,已有101个国家及地区承诺实施,2017年中国大陆和香港也将加入,这意味着中国全球征税时代即将来临。

一、何为CRS?
CRS是Common Reporting Standard的英文缩写,中文翻译为“统一报告标准”或“统一申报准则”,它是2014年7月经济合作与发展组织(OECD)发布的Standard for Automatic Exchange of Financial Information in Tax Matters(AEOI标准,金融账户涉税信息自动交换标准)一个构成部分,用于指导参与司法管辖区定期对税收居民金融账户信息进行交换的准则,旨在通过加强全球税收合作提高税收透明度,打击利用跨境金融账户偷逃税行为。换句话说,全球各国要联合起来打击逃税,让所有参与国的金融机构将他国的税务人在本国的账户信息自动汇报回他的税务所属地。
CRS的本质是为了全球性的抵制偷税漏税而在不同国家之间进行自动报告财务信息,因此,CRS 又被称为全球化的FATCA。在G20的大力推动下,已有 101 个国家和地区,确认了他们根据CRS实施自动交换信息的意向。其中的 54 个国家和地区已经决定将从明年(2017 年)开始申报,剩下的 47 个国家和地区将从 2018年9月开始申报。
中国政府承诺将于2018 年实施OECD全球金融账户涉税信息自动交换制度,即《共同申报准则》,中国政府将通过国际合作对其税务居民实施全球征税。国家税务总局于 2016 年 10 月 14 日在官方网站上就非居民金融账户涉税信息尽职调查管理办法(征求意见稿)》公开征求意见。中国将于 2017 年 1 月 1 日实施新的账户开户程序,首次对外交换非居民金融账户涉税信息的时间是 2018 年 9 月。

二、CRS如何运行?
根据AEOI标准开展金融账户涉税信息自动交换,首先由一国(地区)金融机构通过尽职调查程序识别另一国(地区)税收居民个人和企业在该机构开立的账户,按年向金融机构所在国(地区)主管部门报送上述账户的名称、纳税人识别号、地址、账号、余额、利息、股息以及出售金融资产的收入等信息,再由该国(地区)税务主管当局与账户持有人的居民国税务主管当局开展信息交换,最终实现各国(地区)对跨境税源的有效监管。具体过程如下图所示:

目前税务总局起草并对外发布的《非居民金融账户涉税信息尽职调查管理办法(征求意见稿)》就是中国为了实施CRS而出台的具体操作层面的文件,旨在规定金融机构收集和报送外国税收居民个人和企业账户信息,《意见稿》共计43条,包括7章:1. 总则;2. 基本定义;3. 个人账户尽职调查;4. 机构账户尽职调查;5. 其他合规要求;6. 监督管理;7. 附则。
对于CRS以及将于2017年1月1日实施的国税总局新规,全球离岸公司服务集团提示大家重点关注以下几个事项:
(一)各国账户信息将“自动交换”
税收征管有赖于对交易信息的掌握,这也是税务机关开展跨境税收征管的最大难点,在CRS之前,我国也与超过100国家(地区)签署了双边税收协定,但是这些协定主要是为了避免双重征收,信息交换也是依申请而启动,成本高,效率低,效果差。伴随互联网科技革命带来的信息化,借助于金融账户信息的大数据对跨境交易行为进行信息采集已经变为可能,根据AEOI标准,CRS将是自动的、无需提供理由的信息交换,也即签署国家(地区)之间通过信息平台自动向相关方提供金融账户交易信息。
(二)涉及的国家(地区)
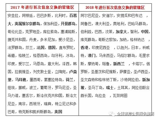
在G20的大力推动下,目前已有101个国家(地区)承诺实施“AEOI标准(具体见下表),2018年9月后,依照CRS规则,中国个人及其控制的公司,在参与国或地区开设的银行账户信息,将会自动呈报于中国税务机关,于此同时,其他参与国或地区也将自动收到由中国提供的信息。

(三)境内账户信息采集2017年1月1日启动
2018年9月后,非居民个人和企业在中国境内金融机构开立的、符合一定条件的账户信息将被报送和交换给税收居民国主管当局。根据国税总局新规,包括存款机构、托管机构、投资机构和特定保险机构等在内的金融机构,应按照以下时间和要求,对在本机构开立的金融账户开展尽职调查,识别非居民账户,并收集账户相关信息:
2017年1月1日开始,对新开立的个人和机构账户开展尽职调查;
2017年12月31日前,完成对存量个人高净值账户(截至2016年12月31日金融账户加总余额超过600万元)的尽职调查;
2018年12月31日前,完成对存量个人低净值账户和全部存量机构账户的尽职调查。
根据税务总局的解读文件,有关后续信息报送的具体时间和要求,国家税务总局将会同金融主管部门另行制定非居民金融账户涉税信息报送办法。
三、如何应对?
无论各国情况多么复杂,但是国际社会打击偷逃税的意愿和决心是毋容置疑的,相信CRS也会逐步在各个国家、地区得到不同程度的落实和执行,海外金融账户注册和交易也再也不会像以前那样“任性”。未来基于海外投资、资产配置和离岸公司及账户的运作和管理,全球离岸公司服务集团建议需要充分考虑CRS带来的影响,尽早做出安排:
(一)账户注册地的选择
前文也已经分析,虽然有101个国家和地区做出了加入CRS的承诺,但是在法律意义上还需要在通过国内的批准和强有力的实际执行,目前各国进度不一,并且各国对参与的内容和地区也会做出不同的保留事项,比如,我国在批准《多边税收征管互助公约》时,暂未将香港、澳门纳入多边税收征管互助地区范围,对于维护香港的国际金融中心地位意义重大。因此,在此背景下,即便在最终全部执行CRS的国家(地区),离岸公司注册地也存在广阔的筹划空间。
(二)改变“三无(无成本、无技术、无底线)”的资产管理和离岸公司运营观念
在选择离岸公司及离岸账户注册地时,要合理评估存在的风险,选择“阳光下的筹划”。改变“三无(无成本、无技术、无底线)”的资产管理和离岸公司运营观念,严格按照离岸注册地国家工商及税务法律操作,正规做账审计、报税;同时,尽量避免自然人直接持股离岸公司,让个人资产法人化。个人资产法人化可延缓纳税,便于日后筹划,还可降低中港税务协查带来的不确定性。

(三)资产配置灵活,必要时可以运用信托架构
在全面执行CRS国家和地区开展投资、资产配置,需要注册海外金融账户的,全球离岸公司服务集团建议您可以开展合法的税务筹划,以降低实际税负。比如对外投资的法律组织形式不同,在税法上的纳税义务和申报规则差异很大,按照中国税法的规定,公司相比较于个人,具有递延纳税的功能,具有更大的税收弹性空间。在资产配置和管理中也可以积极引入信托架构,以实现账户保密的功能。
(四)合理进行转让定价
在跨国经济活动中,利用关联企业之间的转让定价进行避税已成为一种常见的税收逃避方法,其一般做法是:高税国企业向其低税国关联企业销售货物、提供劳务、转让无形资产时制定低价;低税国企业向其高税国关联企业销售货物、提供劳务、转让无形资产时制定高价。这样,利润就从高税国转移到低税国,从而达到最大限度减轻其税负的目的。


