

“大家好,我是李启方!最近在搞公司的财务BI项目,看了很多案例,发现了一个还不错的解决方案,特地分享给大家。
需求背景
这样的工作场景中,常常出现以下痛点:
-
工作费时费力,频率高,投入大;
-
具体工作涉及数据量大,维度指标繁杂,实现高效,直观结果展示难度高; -
深度分析工作对IT,经营,业务,决策等专业要求都很高,此类工作难度较高,人力和硬件成本高。 传统财务软件报表功能简单,无法满足数智化需求。
从以上痛点出发,我们提出了这份企业财报数智化解决方案!
文末附上了企业财报数智化解决方案的完整版,感兴趣的直接拉到文末点击阅读全文即可下载!
前期准备
1、确定主题:企业财报数智化解决方案
注意事项:
-
财报数智化是指基于企业三大基础报表及财务报告数据开展自动化数据建模,因子分析,财务质量效率诊断评价等行为。 需要特别注意切不可混淆财报数智化和财务数智化的概念。
2、预期目标
3、技术路线
第四步:数据集更新至FineBI场景库,实现智能化仪表板
本作品获2022帆软BI数据分析大赛【最佳行业应用奖】,获奖者:shuaiguo(帆软社区用户”数智化“)
BI解决方案
1、数据来源(自选数据)
2、 分析思路
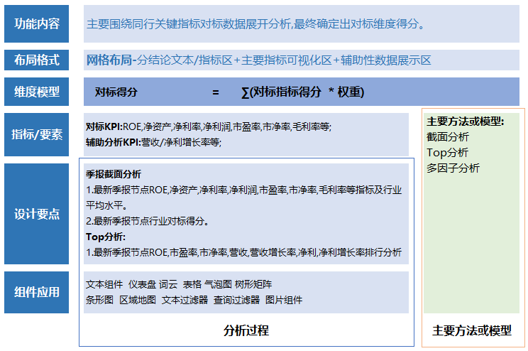
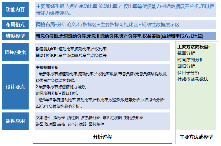
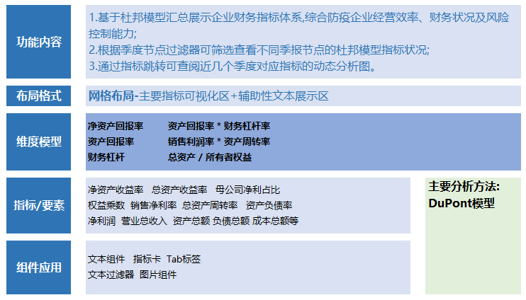
基于财务报表,进行量化建模,基于BI分析与可视化结果,反映公司经营质量与效率状况,发现经营异常数据,具体通过以下思路来实现:
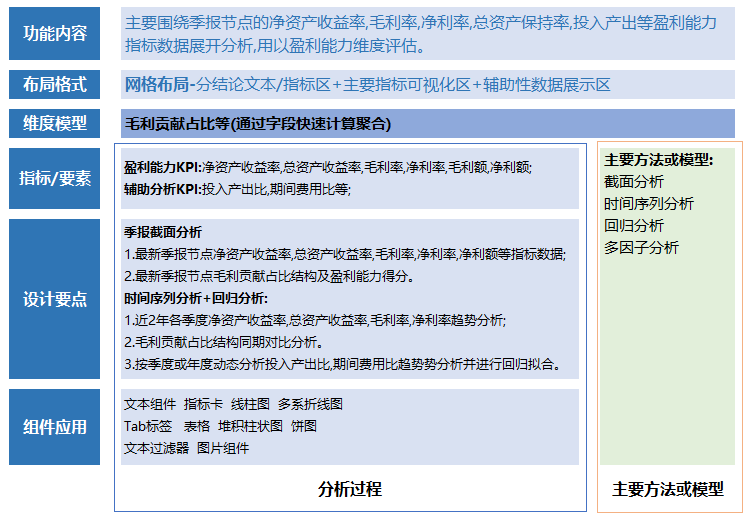
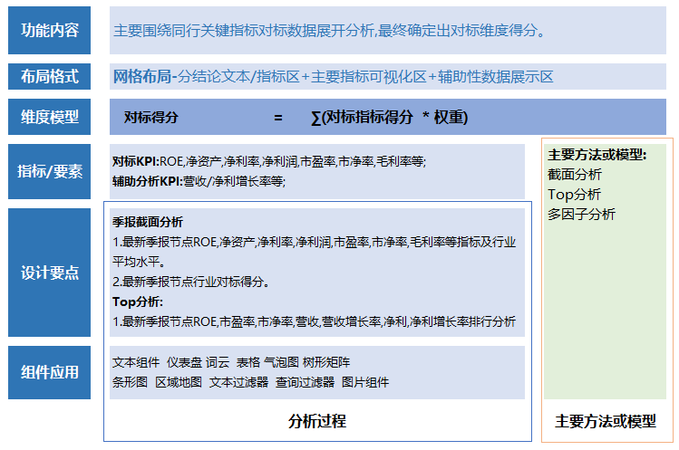
step1:构建多维分析模型(行业对标模型+财报能力模型(盈利能力、运营能力、成长能力、偿债能力、现金能力));
step2:基于各维度子模型构建多因子指标体系;
step3:按财报日期节点和行业维度,利用BI工具对指标数据进行纵向/横向分析并实现可视化;
step4:基于BI可视化结果,直观展示对公司经营质量和效率的评估结论与所发现的经营问题;
1、可视化框架
2、组件应用图例
FineBI的可视化组件和功能是比较丰富的,基本上可以满足绝大多数应用场景,本方案使用了FineBI中90%以上的基础组件,相关组件应用案例见附件1-FineBI组件应用案例"。
3、颜色选择及设置
采取自定义样式的方式:
总体色调:浅蓝色+白色;
背景色:使用自定义UI背景图,共享部分为浅蓝色基调,主展示区图表类组件为白底浅蓝色,文本类为白色基调背景;
图表的配色:以红、黄、浅蓝、绿、黑为主色调,搭配相近色,尽可能与总体色调保持协调,并使组件图表显示更清晰直观;
文本:以黑色为主,设置绿色,红色或橙色文本以突出显示,分析类文本统一使用默认显示,标题采用图片分割线做突出,内容使用项目符号区分层次(作品中因考虑到自动化需求,未对内容关键词进行加粗或色调美化等突出效果);
背景:统一使用带有浅显分割线的半透明浅蓝色为主色调的系统背景或自制UI背景;
指标卡:使用较为美观的背景图,以突出重点;
标题:采用简约版的商务性标题;
展示图表:图表色彩以系统默认为主,对于图表中直接表达原始数据使用实线,柱体,饼图等展示,警戒或回归分析的数据用虚线展示;
语义强调:配用与数据语义相适应的图形(如:上下箭头,警示图,排序图,强调图)或图表单元格特殊背景,数据条功能等来增强数据语义表达。
布局分割:采用带分割线的背景图用来区分不同功能区的布局,例如区分结论分析文本区和分析功能区等;
-
特别说明:因作品使用了多个公司样本数据,需进行自动化切换非标数据,故选择将结论分析文本储存于数据表中,通过表格组件实现交互。受表格单元格文本自定义功能限制,不能对此类文本进行自定义设计以强调重点语义的效果。
4、布局设计
5、可视化过程方案
1)封面页
① 设计介绍:
设计亮点
1、模块化:将子专题分析模块化,通过仪表盘联动和超链接功能实现总仪表盘和子仪表盘的无缝链接,为专题设计和拓展提供良好支持,大幅降低维护和拓展。数据生产与数据使用相分离,提升数据安全与BI工具运行效率。
2、自动化:通过与可视化模块数据集相匹配的自动化数据生产脚本搭配,使得很多需要几天甚至几周才能完成的报表分析业务的工作效率提升到几分钟就完成巨大进步;
3、标准化:本方案实现对财报数据分析的标准化,可大幅降低需求人员的工作量,提升业务效率和品质;
4、多主体:方案适用于任何单个或多个公司,包括集团公司,其他多主体联合体;
5、多对象:方案可满足企业内外不同人员的需求,如内部管理人员,财务人员,外部投资人,审计或尽调人员,数据分析专业人员等;
6、多拓展:数据专业人员还可以随意在此基础上实现更多专题性分析功能的拓展,比如增加预算管理,OKP,财务基础分析等功能,即可实现相对完整的财务数智化方案。
方案价值
1、方案实效
方案可协助财报分析业务/审计业务/投资评估/尽调业务智能化,为使用者创造两方面直接价值:
客观的反映企业经营质量与效率,展示指标状态与数据异常;
通过数据对比分析发现企业业务问题;
可反映企业优势和劣势;
-
明确企业行业定位和制定阶段性发展目标。
降低人工成本:N人 ——> 0.N 人
-
工作效率提升:1-2周 ——> 小于1小时
2、方案适用场景
为投资/审计/尽调等专业人员提供了智能化效率工具,大幅提升业务效率:
可在企业内推广此BI自助分析,突破传统ERP的局限性和成本限制,大大降低中小企业和个人转型数智化业务门槛;
可供个人直接套用,快速实现财务报表智能化分析。
-
方案可拓展,任何使用者都可在此基础上根据需要拓展OKR,预算管理,基础报表及其他专题性探索分析模块,快速构建完整的企业内部财务数智化解决方案。
文中展示的整套财报分析模板和分析工具FineBI已经全部整理好了,感兴趣的点击文末“阅读全文”即可打包免费下载!

