▲点击查看
💗
8月28日,国家药监局发布大批医疗器械主动召回公告,包括上海西门子医疗器械有限公司在内,11家医疗器械企业都对产品进行了召回。
其中,召回数量最大的是索灵诊断医疗设备(上海)有限公司生产的试剂盒,国内销售数量竟然高达27080盒!召回的主要原因是该批试剂盒在检测样本时可能存在生物素干扰。
除此之外,有三家企业的产品都是因为中文标签或是中文说明书出错而被召回。虽然现在国产医疗器械在国内的发展势头较好,但是国外器械的市场占有量依旧很大,进口器械的中文标签以及中文说明书的翻译质量对整个器械的安全使用还是有着不可小觑的影响。所以,即使标签和说明书的错误再小,也必须引起相关企业的重视。
上海西门子医疗器械有限公司,本次因产品的球管升降支架在长时间过度使用后可能存在缺陷,发布公告召回国内售出的381台数字化医用X射线摄像系统。
这不是西门子第一次召回这么多台设备。就在今年3月,上海西门子曾发布公告,一次性召回了4931台X-CT设备,对于此类大型医疗设备来说,召回的数量可以说是相当惊人。不同于上次软件问题或者软件缺陷导致的设备质量问题,西门子此次召回的目的主要是应对设备的老化缺陷。
企业主动召回有问题的产品是对产品安全性负责任的表现。我国医疗器械企业上市后的监管体系尚且处在萌芽阶段,非常需要这些企业不断加强自身对不良事件的主动管控意识,自觉召回问题医疗器械,进而提高国内市场上医疗器械的整体安全水平。同样,企业也应当注重生产销售细节,避免医疗器械质量问题的反复出现。
各企业召回产品
(详细信息见文章中的召回说明书)
上海久越医疗器械有限公司
柯惠医疗器材国际贸易(上海)有限公司
通用电气医疗系统贸易发展(上海)有限公司
索灵诊断医疗设备(上海)有限公司
伯乐生命医学产品(上海)有限公司
上海普益医疗器械股份有限公司
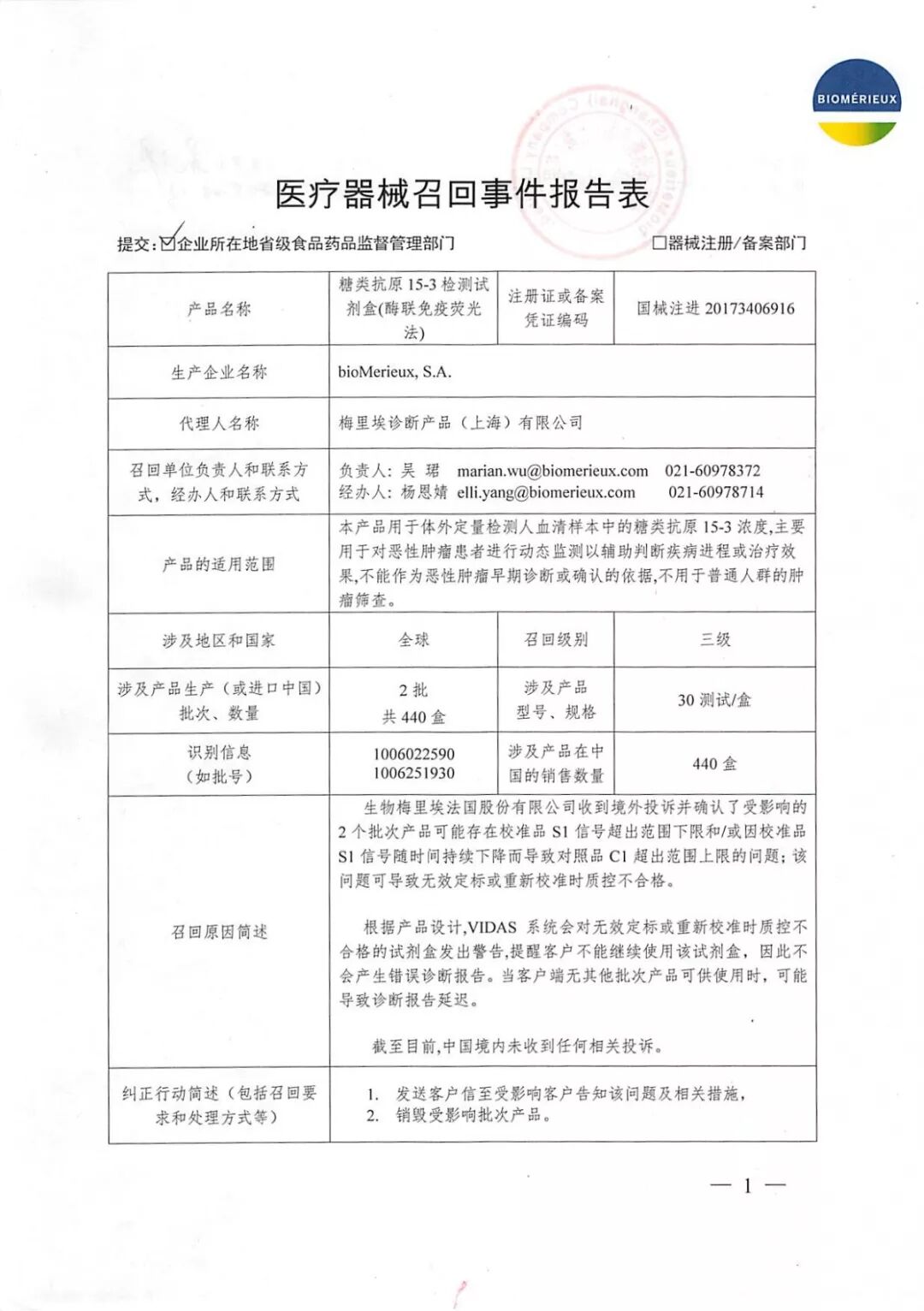
梅里埃诊断产品(上海)有限公司
上海西门子医疗器械有限公司
(文件较多,具体内容请点击阅读原文查看)
贝克曼库尔特商贸(中国)有限公司
英特格拉生命科技(上海)有限公司
卡瓦盛邦(上海)牙科医疗器械有限公司
来源:医疗器械经销商联盟
END
匠医工
推荐阅读
▼

点原文,更有料!

