
来源:医疗器械经销商联盟
作者:联盟菌
院内使用建立黑名单,用量大且异常的耗材将面临停用,在国务院发文后全国公立医院要蔓延!
省级50类、市级30类耗材列入黑名单!重点治理
近日,河南省卫健委官方媒体《医药卫生报》刊发文章《医疗机构负责人是高值耗材管理第一责任人》。文章表明河南省卫健委要求:通过“两票制”等方式减少高值耗材流通环节,降低虚高价格。
另外:
这意味着,河南全省将建立50种高值耗材重点治理名单,这份名单将在全省所有公立医院执行。每家公立医院至少要在省级目录中选择10个品种,建立重点监控目录。
这份监控目录,可以说将成为大批高值耗材进院后去留的生死符!
早在去年7月,原河南省卫计委发布《关于对全省医疗机构高值医用耗材使用实施“双十”制度管理里的通知》,销量两次进入前10的,就可能会被停用,使用的医务人员也将被上报到医疗纠风办,成为绩效考核、职称聘任、医德医风考评中的重要障碍。
这意味着对于使用异常、采购量大的高值耗材,销售量将迎来塌方式减少。毕竟销量进入前10都是轮流的,想不两次进入前10,就意味企业要自觉的控制耗材的价格。
而此次河南省级明确要遴选50种高值耗材建立监控目录,全省公立医院执行。不言而喻,双十制度要在河南全省落地。
此次文章还指出,河南省卫健委明确要把高值耗材临床使用情况纳入医疗机构质量控制体系,对存在不合理使用的品种采取停用、重新遴选准入等干预措施。
进入监控目录,并且出现用量大且金额异常,这类耗材供应商可能要时刻保持警惕了,停用熔断将成为常态!
国务院发文!今年底全国实施第一批高耗黑名单
河南省全省将要执行的高值耗材监控目录,也是国务院明确全国公立医院要执行的!
今年6月,国务院办公厅发布《深化医药卫生体制改革2019年重点工作任务》,要求国家医保局对单价、资源消耗占比相对较高的高值医用耗材开展重点治理。
基于此,紧接着7月国务院办公厅就又发布了《治理高值医用耗材改革方案》。明确由国家卫健委牵头,国家医保局协同,2019年底前完成第一批高值耗材重点治理清单。
可以说,今年底全国各省第一批高值耗材黑名单将出炉。这些高耗将面临在公立医院院内使用重点监控,使用异常直接停用熔断。后续是否会市场禁入也值得深思。
年底全国取消耗材加成!治理名单亟待出炉
高值耗材治理名单的出炉,为何如此急迫?
取消耗材加成,医保DRG支付改革,倒逼医院控费是重要原因。
国务院办公厅印发的《治理高值医用耗材改革方案》,为全国公立医疗机构取消加成划定的时间线是今年年底。
据不完全统计,截至目前我国共有18个省市正在取消耗材加成,包括山东、湖北、浙江、北京、福建、安徽、天津、北京、宁夏、贵州、湖北、广东、江西、江苏、广西、湖南、辽宁、四川等。
可以说,留给各省的时间已经不多了。
耗材零加成后,当收入因素变成成本因素,医院不得不严控耗占比以达到控费目标。而公立医院高值耗材的过度使用由来已久,业内专家指出,大型医院中药品和耗材的成本约占总体的50%-55%,因此首当其冲成为治理对象。
进黑名单或被停用!哪些耗材将被执行?
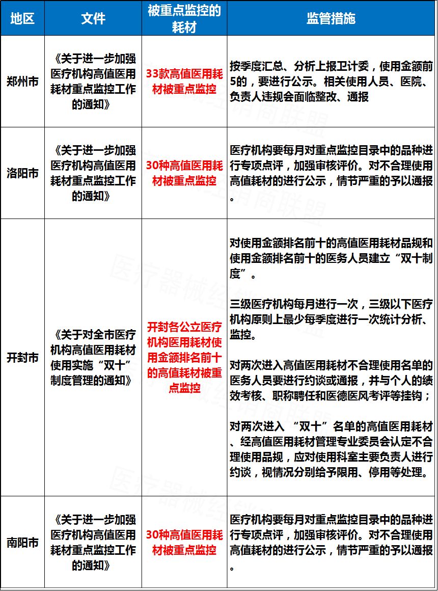
河南省南阳、开封、洛阳、郑州、安阳多个市都陆续发布了高值耗材重点监控的文件,并且公布了高值耗材监控目录。
进入监控名单,并且出现用量大、金额异常的产品,直接面临停用!
各市耗材监控目录
原漯河市卫计委就发布《关于12家城市公立医院2018年6-7月高值医用耗材双十排名情况的通知》,漯河市制定了30种高值医用耗材重点监控目录,并进行监控。发布了12家公立医院2018年6-7月耗材双十监控排名名单,30种高耗、近百名医生被通报,部分不合理使用品规面临停用限用。
河南的院内耗材使用监控,是全国的典型。因此对于全国实施具有借鉴意义。
不久前,江苏淮安就借鉴河南经验,在全市高值耗材整治活动举措中,重点强调要制定高值耗材的申请、采购、管理、使用等相关制度,“各医院每月组织高值耗材前十名约谈会议”,来有效控制耗占比。
那么全国高值耗材治理清单将要怎么选呢?
首先基于由国家医保局、卫健委牵头,因此首先执行的很大可能是在医保目录内的,有利于减轻医保基因压力;另外一个重要标准是“用量大、采购金额高、临床使用较广泛”,这些科室部分高耗将是被重点治理的对象。
耗材进院越来越规范,进院产品种类及数量将大幅缩减,高性价比的产品才能保留,价格越来越透明,中间环节越来越少,刚需好用的产品受到市场的欢迎。一些临床价值不高,但是价格虚高的产品,将面临被淘汰出局,毕竟前十名单,总要有耗材产品进入的。
这是值得经销商在选择厂家和产品时要重点关注的。未来绝不是哪种产品利润高就代理,风险管控也将是重点。


点原文,更有料!

