
文章来源:捷康内镜维修
医用内窥镜是一类结合光学,机械、信息、电子等多种技术的高科技生物医学仪器,可通过微创或无创的方式进入人体体腔或内脏器官,完成对病灶的观察、诊断和治疗。随着内窥镜技术在临床的应用普及,操作和维护人员须熟悉内窥镜各部件的基本结构及性能,对缺陷进行预判和及时处理。以下对电子内窥镜的常见故障及维护要点进行总结:
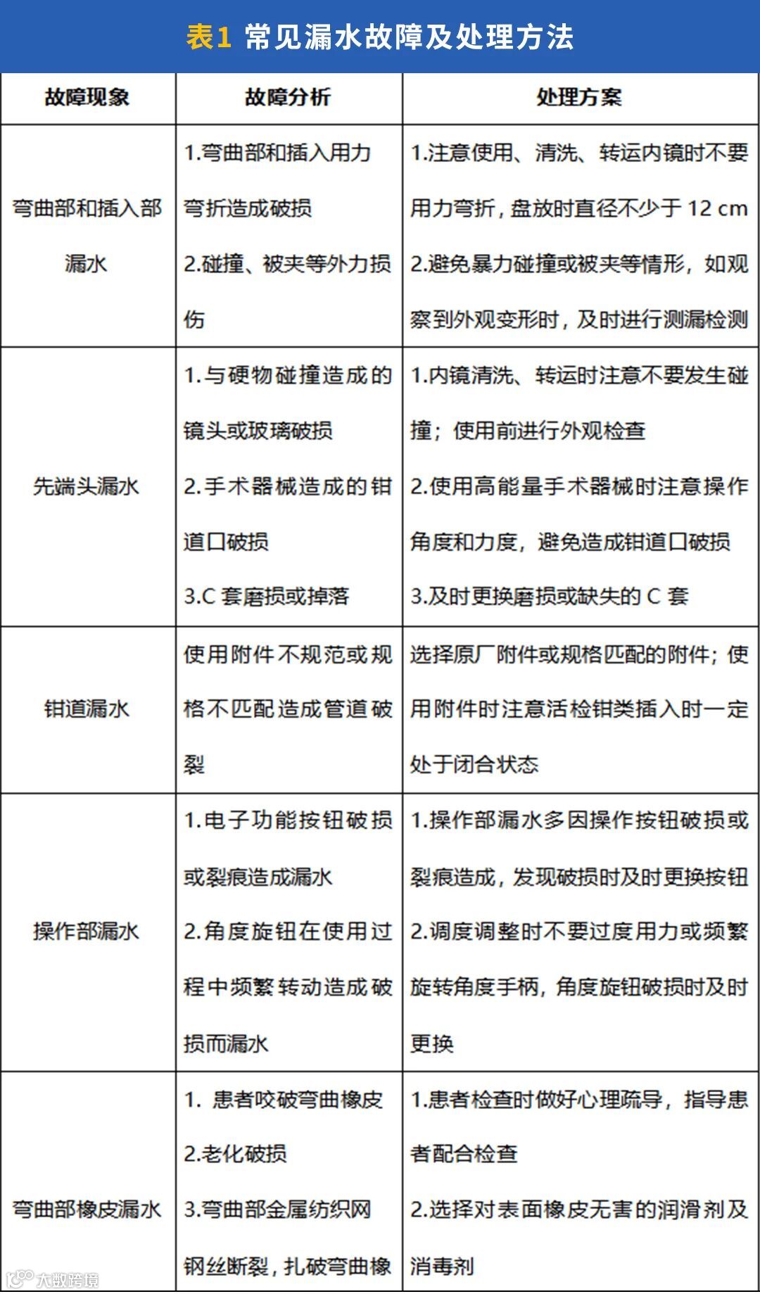
在电子内镜的使用、清洗、消毒等过程中都会发生因人为或外力因素导致的内镜漏水现象。电子内镜作为一种精密医疗器械,内部的水气隔离至关重要。如内镜出现内部漏水,易引起内部部件的生锈、磨损等,甚至会导致CCD元件损坏,产生高额维修费用。
等领域。

奥林巴斯GIF-H260橡皮破裂漏水(维修前)

奥林巴斯GIF-H260橡皮破裂漏水(维修后)
定期测漏是电子内镜日常维护中不可或缺的重要步骤。但在日常清洗工作中,为减少清洗时间、缓解使用压力,测漏往往容易被忽略,这无疑增加了内镜漏水的风险。电子内镜常见的漏水故障及处理方法,见表1。

NO.2 弯曲角度调节故障
在内镜检查时,根据病情观察、诊断或治疗需要,常需通过弯曲调整镜头角度实现不同视角的观察。内窥镜通过角度牵引钢丝实现角度的调整,当操作不当时易引起内镜弯曲角度调节失灵等故障。

宾得纤维镜FB-16RBS弯曲角度不足(维修前)

宾得纤维镜FB-16RBS弯曲角度不足(维修后)
常见的角度调节故障及处理方法,见表2。

NO.3 图像显示故障
图像显示系统是内镜对人体体腔内观察影像的窗口,对医务人员正确判断病情至关重要,在微创手术中起到扩展视野的作用。图像正常显示是对电子内窥镜系统的基本要求。临床使用时,需及时准确判断常见图像显示异常的可能原因,并予以排除。
等领域。

奥林巴斯肾盂镜URF-V图像异常(维修前)

奥林巴斯肾盂镜URF-V图像异常(维修后)
常见图像显示故障及处理方法,见表3。

电子内窥镜的维护与保养
使用前检查
做好使用前的准备和检查是正确、安全使用内窥镜的重要前提。使用前,检查电子内镜的外观,并检查亮度、角度调节等情况。外观检查时,应在充足的光线下,检查附件是否齐全,观察插入管和导管软管是否有破损、老化现象,检查先端部和物镜有无裂痕和划痕,观察吸引口、钳道口、活检口是否顺畅、无磨损,检测附件“O”形圈有无磨损或破裂,同时确保送水送气管路和吸引管路中没有障碍物。亮度测试时,将内窥镜导光头对准光源,目测先端头是否明亮,是否有明显。
老化甚至断丝现象;遮挡导光头,观察先端头亮度变化情况。角度检查时,将内镜平放在桌面上,检测并记录旋转最大角度,观察角度旋转时的顺畅度。
使用时注意事项
使用内窥镜时,注意轻拿轻放,避免与硬物或锐器发生碰撞;蛇管在操作过程中应弯曲成弧形,不能形成直角,以免使镜体弯曲过度而导致像束的损坏;当角度调节有明显的阻力时,应特别注意扭曲度;禁止先端弯曲时使用附件;必须合理选择规格合适的附件,且附件进出管道时必须处于关闭状态,禁止在管道内释放附件;通过口腔进入的内窥镜应防止病人咬伤镜体;以微创手术时,须谨慎操作,防止手术器械损伤腔镜。
使用后维护保养
内镜使用完成后,及时按照WS 507—2016《软式内镜清洗消毒技术规范》对取出的内窥镜进行预处理,用蘸有清洁剂的纱布擦拭,并及时冲洗内镜各个管道,并检查内窥镜的外观。严格按照规范进行内窥镜的清洗、消毒流程。注意内窥镜入水之前请戴好防水帽,并仔细检查防水帽是否已牢固关闭。清洁后,及时对内窥镜进行测漏检查,测漏检查时切勿安装或卸下漏水检测器连接器,以免水进入内窥镜造成损坏内窥镜。完成检测后,使用压缩空气干燥各管路,盘放内镜时直径不少于20 cm。




