↑ 点击上方“环球金融俱乐部”关注我
今天(1月3日),发审委2018年第一审,审核3家企业的创业板IPO申请,结果是2家通过1家被否决。
公司名称 |
首次申报日期 |
更新申报日期 |
拟上市地 |
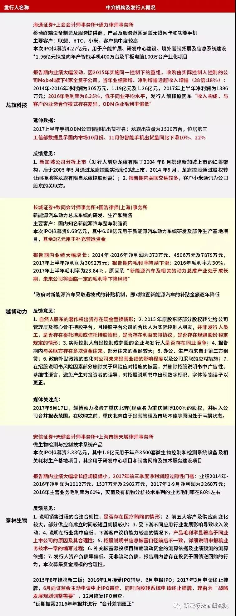
上海龙旗 |
2015年12月11日 |
2017年12月25日 |
深交所创业板(被否) |
南京越博动力系统 |
2016年12月16日 |
2017年12月15日 |
深交所创业板(通过) |
浙江泰林生物技术 |
2016年6月20日 |
2017年12月21日 |
深交所创业板(通过) |
被否的上海龙旗公司主要从事研发、设计和生产以智能手机、平板电脑为主的智能移动终端设备,就是造手机的公司。
2016年营业收入83.45亿元,这个体量应该比较大了,但扣非归母净利润只有1.26亿元,净利润占营业收入的比例只有1.5%,可以说利润相当微薄。而且2016年、2017年上半年经营活动产生的现金流量净额均为负数,辛苦地造出来卖出去,收款还不利索。其被否也很典型地反映了我国低端制造业利薄且劳动力成本上升的困境。

今天发审委首先就问到:报告期内,发行人营业收入持续增加而净利润大幅下滑,投资收益占营业利润的比例较高,2016年和2017年1-6月,经营活动现金流持续为负且金额较大。2017年1-11月经营活动现金流仍为负。
所以,此次上海龙旗被否也算是在预料之中。
而今天顺利通过的泰林生物2014-2016年和2017年1-9月,泰林生物实现营业收入分别为5949.98万元、8233.25万元、11177.91万元和10388.41万元;同期扣非净利润为789.66万元、1586.12万元、2801.5万元和3015.97万元。泰林生物与其他企业报告期内1年或者2年不达标不同的是,泰林生物在其披露的3年1期财务报表中,3个完整会计年度净利润均未达到3000万元的IPO审核隐形红线。
但从泰林生物的财务数据上看,报告期内每年的营收和利润都在稳步递增,这可以说是能够顺利通过的关键。
值得注意的是,泰林生物(833327)2015年8月17日正式在新三板挂牌。主要从事为微生物检测与控制技术系统、有机物分析仪器等制药装备的研发、制造和销售。其顺利通过对新三板可以说是开门红,值得祝贺。
另外,获得通过的南京越博报告期经营活动产生的现金流量净额均为负数,2014年、2015年、2016年及2017年分别为-1322万元、-11584万元、-15374万元及-13599万元。


从利润率上看, 南京越博都能过维持在10%左右。
附一:发行人相关情况汇总

附二:
第十七届发审委2018年第4次会议审核结果公告
中国证券监督管理委员会第十七届发行审核委员会2018年第4次发审委会议于2018年1月3日召开,现将会议审核情况公告如下:
一、审核结果
(一)上海龙旗科技股份有限公司(首发)未通过。
(二)南京越博动力系统股份有限公司(首发)获通过。
(三)浙江泰林生物技术股份有限公司(首发)获通过。
二、发审委会议提出询问的主要问题
(一)上海龙旗科技股份有限公司
1、报告期内,发行人营业收入持续增加而净利润大幅下滑,投资收益占营业利润的比例较高,2016年和2017年1-6月,经营活动现金流持续为负且金额较大。2017年1-11月经营活动现金流仍为负。此外,报告期内,发行人前五大客户占比70%以上,客户集中度较高。请发行人代表:(1)结合所处行业地位、行业整体发展趋势及主要客户市场地位的变化情况,与同行业可比上市公司对比,说明未来经营情况是否存在重大不利变化,持续盈利能力是否存在重大不确定性;(2)2015年度主营业务收入较2014年度增长的情况下,销售费用、管理费用中的职工薪酬却下降的原因及合理性;(3)结合智能手机行业发展趋势并对比发行人上一年度同期经营情况,说明2017年度盈利预测报告的谨慎性和可实现性。请保荐代表人说明核查方法、过程,并发表明确核查意见。
2、报告期内,小米公司成为发行人关联方后与发行人的关联交易逐年增长,其中技术服务收入中的提成和技术开发测试收入毛利率较高。请发行人代表说明:(1)前述交易的必要性,是否存在利益输送的情形,是否符合小米公司出具的“本公司及本公司控制的其他企业将尽量避免、减少与股份公司之间产生不必要的交易事项”的承诺;(2)发行人为小米公司按产品出货量提成收费是否符合行业惯例,发行人上述业务在小米公司同类业务中所占比重,发行人与小米公司约定的协议有效期限,是否可持续。请保荐代表人说明核查方法、过程,并发表明确核查意见。
3、报告期内,发行人主要客户各期的业务收入变化较大。请发行人代表:(1)结合主要手机客户年度销量排名变化说明报告期各期业务收入变化趋势是否与其一致;(2)说明与联想集团同时存在B/S和整机散料模式的原因及合理性;(3)结合联想集团、HTC手机市场份额的变化趋势,说明B/S业务是否具有可持续性;(4)说明未将该等模式视同于实质上的委托加工按净额法反映的理由和原因,招股说明书是否充分揭示上述模式对财务报表相关科目的重大影响;(5)说明发行人与联想集团的交易金额占其同类业务的比例及变化趋势,交易价格是否公允,是否对其存在重大依赖。请保荐代表人说明核查方法、过程,并发表明确核查意见。
4、发行人主要资产系收购自新加坡上市公司龙旗控股。请发行人代表说明:(1)先骏国际收购Mobell公司100%股权所涉及的3,952万美元境外借款的具体情况及清偿安排,如涉及境内资金,请说明是否履行了境内相关审批程序;(2)MOBELL公司将其持有的龙旗有限全部股权转让予昆山龙旗、昆山龙飞、昆山云睿、昆山远业、昆山永灿、昆山仁迅、昆山弘道、昆山旗壮、昆山旗志、昆山旗凌、昆山旗云的转让价格、定价依据、受让方相关资金来源及实际支付情况。请保荐代表人说明核查方法、过程,并发表明确核查意见。
5、报告期内,发行人应收账款余额较大,占营业收入和流动资产的比例较高;此外,发行人报告期内营业外支出中发生的供应商赔偿金额逐期增大。请发行人代表:(1)结合不同产品销售政策、结构、信用政策以及季节性销售情况说明应收账款较高的原因及其合理性,报告期末应收账款占收入比重大幅增长的原因;(2)结合相关协议中关于赔偿支出认定标准、定价协商机制、赔偿支出认定时点的确定等关键性条款,说明报告期内赔偿支出逐期增大的原因,赔偿支出的核算是否符合企业会计准则相关规定,报告期各期有无存在应赔偿尚未赔偿的情形,对供应商管理和相关内部控制制度的执行情况。请保荐代表人说明核查方法、过程,并发表明确核查意见。
(二)南京越博动力系统股份有限公司
1、报告期内,发行人的营业收入增长幅度较大,业绩高速增长。2017年1-6月,发行人营业收入及净利润同比增幅较大。同时,发行人披露其生产经营具有季节性特点,上半年为产品销售淡季,下半年为产品销售旺季,尤其是第四季度最为明显。此外,报告期内发行人向东风特汽销售金额占各期营业收入比例较大。请发行人代表说明:(1)各期主营业务收入增长较快的原因,结合在手订单分析收入增长是否具有可持续性;(2)2017年1-6月主营业务收入大幅增长以及净利润增长幅度高于主营业务收入增长幅度的原因,是否与新能源汽车行业的季节性波动相符;发行人销售季节性波动的特点是否符合行业特性;(3)与东风特汽销售合作的可持续性,是否存在重大依赖。请保荐代表人说明核查方法、过程,并发表明确核查意见。
2、报告期内,发行人应收账款逐年显著增长、余额较大。存货余额增长较快,存货周转率逐年下降。产品价格及毛利率整体呈逐年下降趋势。请发行人代表说明:(1)在整体毛利率水平下降的情况下,2016年10-12米新能源客车毛利率显著增长的原因及合理性,持续盈利能力是否存在重大不确定性;(2)应收账款管理、坏账准备等会计政策是否前后一致,应收账款的回款是否正常,存货跌价准备计提是否充分:(3)新能源汽车补贴政策变动对发行人财务状况的影响。请保荐代表人说明核查方法、过程,并发表明确核查意见。
3、报告期内,发行人经营活动现金流量净额持续为负,且净流出金额呈现增长趋势。请发行人代表说明:各期经营活动现金流出金额与存货变动情况是否匹配,经营活动现金流量的变动趋势是否符合行业特征,以及对发行人经营活动的影响。请保荐代表人说明核查方法、过程,并发表明确核查意见。
4、发行人实际控制人李占江创立南京越博前曾任奥联电子子公司总经理,发行人技术管理人员、生产管理人员也曾在奥联电子任职。请发行人代表结合包括但不限于该等人员在奥联电子的具体岗位、职责及工作情况,发行人现有产品功能、技术与奥联电子相关产品功能、技术的区别与联系等方面,说明发行人相关产品技术是否来源于职务发明,相关人员是否违反竞业禁止要求,是否获取奥联电子的相关确认,是否存在法律纠纷及潜在的法律纠纷。请保荐代表人说明核查方法、过程,并发表明确核查意见。
(三)浙江泰林生物技术股份有限公司
1、发行人经销模式的销售比较特殊,双方之间的交易由订单驱动,并未建立长期的经销关系。2017年1-9月经销模式下销售收入4443.25万元,占比46.63%,较2016年全年增长16.6%。请发行人代表说明:(1)2017年1-9月经销模式销售金额和占比大幅提升的原因;(2)经销模式下产品最终销售、经销商存货、向经销商销售价格与经销商终端销售价格差异较大的原因,经销商客户与发行人是否存在关联关系。请保荐代表人说明核查方法、过程,并发表明确核查意见。
2、报告期内,发行人直销模式销售占比一直在50%左右,对不同直销客户销售同类产品的价格差异较大,产品定价不太透明。发行人称,随着产品销售渠道拓展、品牌知名度提升和客户资源积累,报告期内单位客户的平均开发费用呈下降趋势。请发行人代表说明:(1)直销模式销售的定价政策,直销客户的开发策略,直销客户是否具有黏性;(2)客户开发费用的具体内容,如何防控出现商业贿赂行为。请保荐代表人说明核查方法、过程,并发表明确核查意见。
3、报告期内,发行人产品综合毛利率在60%以上,各产品均比同行业可比上市公司的毛利率高。发行人披露,公司产品在国内微生物检测与控制技术系统领域具有较强的技术优势,具有进口替代的实力。请发行人代表:(1)结合同行业比较情况,说明报告期内主要产品毛利率波动原因及其合理性;(2)与国外竞争对手的产品相比,说明发行人产品的技术性能情况,是否具有竞争优势,是否能够持续维持产品的高毛利率。请保荐代表人说明核查方法、过程,并发表明确核查意见。
4、截至2017年9月末,发行人预收款项余额为521.50万元,相较2016年末下降72.11%。请发行人代表说明预收款项期末余额大幅下降的原因,是否存在未满足收入确认条件提前确认收入的情形。请保荐代表人说明核查方法、过程,并发表明确核查意见。
发行监管部
2018年1月3日
【特别声明】环球金融俱乐部尊重版权,本公众号转载的所有文章、图片、视频音频文件等资料的版权归版权所有人所有,转载的目的在于传递更多信息。如果版权人认为其作品不宜供大家浏览,或不应无偿使用,请及时与我们联系,我们将尽快妥善处理。
俱乐部介绍:
“环球金融俱乐部”系由上海厚禄投资有限公司实际运营的品牌。
上海厚禄投资是专为已上市、准上市企业提供综合服务及解决方案的金融服务企业,立足上海,辐射全国,放眼全球。“上市云投圈”系厚禄投资的线上信息服务平台。“环球金融俱乐部”系厚禄投资的国际化品牌专注于金融圈高端线下活动。团队由国内外金融投行资深专业人士组成,为海内外客户提供:并购重组、股份转让、配资融资、基金管理、市值管理、IPO上市顾问等针对资本市场的“一站式”定制化综合解决方案,实现为客户持续创造及提升价值。
我们秉承客户至上,人才为本的经营理念,为客户量身定制最适合的优质方案及服务。客户的成功即是我们的成功,我们将以最卓越的服务品质与客户携手共赢。
咨询热线:021-63332362
公众帐号:glbfclub

