目前进行国际专利布局的企业中,遇到申请频率最高的就是欧美日专利申请。本篇将全面介绍美国、欧洲、日本的专利申请,包括专利类型、申请途径、申请流程、加速渠道、申请费用等要点,帮助企业选对合适的保护途径,少走弯路。
企业出海必备:国际专利申请
近些年,国内很多出海企业,在欧美等地都接连面临国际专利纠纷。2025年上半年中国企业在海外涉及的专利诉讼案件数量同比增长30%,超七成中国企业处于被动应诉地位,平均判赔额高达 280.3 万美元。从智能手机到新能源汽车,从半导体到智能家居,几乎每个技术密集型行业都在经历着专利战的洗礼。
与此同时,中国在国际专利申请中的地位持续凸显,根据WIPO数据,2024 年全球 PCT 国际专利申请量达 27.39 万件,其中中国以 7.016 万件连续六年位居榜首。在全球化竞争加剧的背景下,国际专利已成为企业出海发展的必修课。
国际专利申请:美国专利篇
01
美国专利类型及有效期
发明专利保护期限自申请日起20年(对应中国发明专利+实用新型)
外观设计专利的保护期为自授权之日起15年
植物专利的保护期为自申请日起20年
02
申请语言
英语
03
美国专利申请途径
除了直接提交申请外,发明专利的申请途径还有巴黎公约、PCT申请、临时申请等。
1 巴黎公约
在最早优先权日起12个月内向美国专利商标局(USPTO)直接提交申请。
2 PCT国际专利申请
通过PCT途径,申请人只需提交一份“国际”专利申请(而不是分别提交多个不同国家或地区的专利申请),即可请求在157个缔约国对其发明创造进行专利保护。
3 临时申请
申请人仅需提供说明书和必要附图,无需准备完整正式的申请文本,甚至可接受非英文说明书。临时申请能为申请人提供 12 个月的优先权。
04
美国发明专利申请流程及周期
通常需2-3年。流程包括提交申请、形式审查、实质审查、授权与公告等环节。
05
美国专利核心加速审查程序
企业若希望尽快授权时可选择,一般有两种加快途径,PPH和优先审查(Track One)。
1.PPH加快:即专利审查高速路。适用于中国同族专利申请或PCT国际检索报告指出至少一项权利要求可授权的情况,无需官费。周期约1年左右。
2.优先审查(Track One):官费较高,需在提交申请时一并提出。不适用于PCT以“371方式”进入美国的申请,但适用于直接提交或巴黎公约途径的申请。加速后一通约1.3个月,结案约4.5个月。
06
美国专利申请基本费用
国际专利申请:欧洲专利篇
欧洲专利局(EPO),负责审查授予可在45个国家生效的欧洲专利。欧洲专利获得授权后,可以根据申请人的指定请求在EPC的缔约国生效。
01
欧洲专利类型及有效期
发明专利保护期限为自申请日起20年,基于《欧洲专利公约》(EPC),由欧洲专利局(EPO)受理、审查和授权。
部分欧洲国家(如德、意、法等)设有实用新型专利制度,保护期限一般6-13年。无法通过欧洲专利途径申请,只能在有实用的部分国家单独申请。
外观专利保护期首次5年,期满后可续展4次,每次5年,最长25年 。外观专利受理局为“欧盟”又称“欧共体”(覆盖27个成员国,不含英国)。
02
申请语言
英语、法语、德语
02
欧洲专利申请途径
发明专利直接向EPO提交申请,或通过PCT国际申请进入欧洲,还可通过巴黎公约。外观专利可以通过海牙协定指定欧盟。
1 EPO直接申请
申请人可以直接向EPO提出申请,或者在本国申请后在优先权日起12个月内向EPO提出申请。
2 PCT 国际专利申请
根据《专利合作条约》,申请人可以在提出PCT国际申请之日(或最早优先权日)起31个月内进入欧洲阶段。
3 《巴黎公约》途径
若申请人已在《巴黎公约》缔约国提交过专利申请,可在优先权日起12个月内向EPO提出申请,要求优先权。
03
欧洲发明专利申请流程
发明通常需要2-3年左右授权。欧洲专利处理程序大致可分为三大阶段:递交阶段、实质审查阶段和授权及生效阶段。
04
欧洲专利核心加速审查程序
1 PACE(加速审查项目):作为欧局当前最核心的加速方式,PACE 完全免费,申请人可在检索阶段和实质审查阶段各提交一次PACE请求,检索报告可在4-6个月内发出,实质审查意见可在6个月内收到。
2 PPH:与美国类似,申请人若在我国、美国等 PPH 合作局获得正向审查意见,可向欧局申请 PPH 加速,无需缴费。
企业若希望快速推进审查且节省费用,PACE 是不错的选择;若已在其他局获得正向审查意见,PPH 则能有效缩短审查周期。
05
欧洲专利申请基本费用
申请费、检索费、实审费、指定费
申请日起第三年起须缴纳对应年度年费
国际专利申请:日本专利篇
01
日本专利类型及有效期
发明专利的保护期限为自申请日起20年,最多可获得5年补偿期限(非申请人原因)
实用新型专利的保护期限为自申请日起10年
外观设计专利的保护期限为自申请日起25年
02
申请语言
日语
03
日本专利申请途径
发明和实用新型专利申请途径有巴黎公约和PCT申请。
巴黎公约:自最早优先权日起12个月内向日本特许厅直接提交申请。
PCT申请:自最早优先权日/申请日起30个月进入日本国家阶段。
外观设计申请途径有巴黎公约和海牙协定。
04
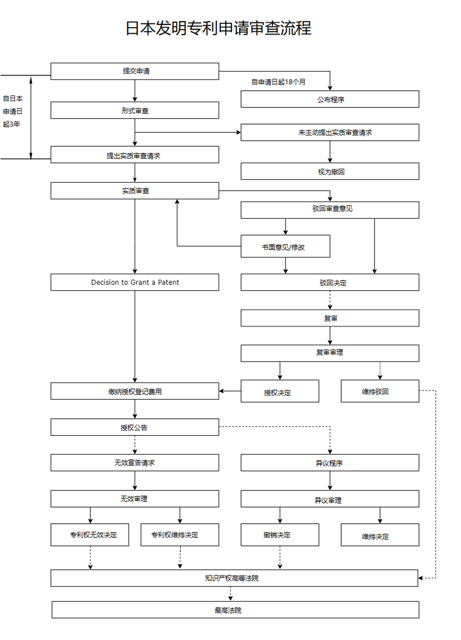
日本发明专利申请流程
发明通常需要1-3年左右授权。
05
日本专利核心加速审查程序
1.加快审查:适用范围广,且无需缴费。审查效率稳定,平均6个月左右可收到首次审查意见,整体授权周期可缩短至1年左右。
2. 专利审查高速路(PPH):与美欧规则类似,利用中国等国家专利局的审查结果申请,平均2-6个月可收到首次审查意见,显著缩短周期。
06
日本专利申请基本费用(日元)
国际专利申请注意事项
国际专利申请不同途径的选择
海外专利申请途径有PCT、巴黎公约和直接申请三种,其中PCT因申请时间充裕、选择进入的国家多等优势,成为不少申请人的首选,但相对应它的申请费也是较高的。
企业可结合市场规划、成本预算与时效要求灵活选择。若申请人需要更多的时间去做决策,且有多个国家需要布局专利,更适合PCT途径;若申请人明确只在个别国家申请专利,且想要快速授权,可以选择直接申请或巴黎公约途径。
国际专利申请布局策略
很多企业仅仅只是“产品去哪里,就去哪里申请”。缺乏对未来市场拓展、竞争对手布局、技术壁垒需求的前瞻性规划。
某科技公司仅在欧洲申请专利,产品上市后拓展美国市场时,因未提前布局被当地企业侵权起诉,被迫支付高额许可费。
1.三维度评估申请区域
市场潜力:目标国的市场规模、增长率(如东南亚新兴市场)
竞争态势:竞争对手的专利集中区域(如半导体企业在日韩的布局)
法律环境:目标国的专利审查严格度、侵权救济力度(如德国的快速诉讼程序)
2.国际专利布局技巧
核心技术在主要市场(美欧日)+ 潜在市场(印度、巴西)同步申请;
通过专利地图分析竞争对手空白区域,进行防御性布局。
若您对海外专利申请策略感到困惑,欢迎联系我们的专业团队。聚匠深耕知产10余年,国内外专利代理超12000件,在国际专利申请领域拥有丰富的经验,可以帮助企业量身定制最优方案,高效护航技术出海!
编辑:聚匠知识产权

