近日2025年第七批专精特新小巨人各省市已经陆续公布了企业名单,目前公示总数3482家,通过率约23%。2026年想冲刺第八批专精特新“小巨人”的企业得抓紧行动了!
本文将详细梳理2025年专精特新“小巨人”数据情况、解析认定失败原因,重点拆解2026年申报核心指标,并给出分阶段备战清单,帮助企业提升各方面条件,从而提高2026“小巨人”的通过率!
01
2025第七批专精特新小巨人公示数据分析
10月20日,全国参与统计的37个单位(省、直辖市、自治区、计划单列市、兵团)均按照公示的节奏发布了第七批专精特新“小巨人”企业名单,合计总数3482家,2025“小巨人”复核通过企业公示名单3916家”(不含未公示企业)。
1
全国专精特新小巨人数据趋势
目前,2025年专精特新“小巨人”企业公示3482家,认定通过率约23%;对比去年,2024年企业公示3012家,认定通过率18%,整体增长16%。
并且今年复审通过率约90%,较2024年的85%稳步上升。
2025年有效期内专精特新小巨人企业预计达17670家,梯度培育成效显著。
2
各地专精特新小巨人数据汇总
全国排名变化不大,江苏省以807家的成绩排名第一,其次就是广东省691家(含深圳),浙江省398家(含宁波)。
区域分布:专精特新小巨人企业主要集中在长三角(江浙沪皖)区域,占比45%,连续三批保持首位;珠三角提升至20%,京津冀稳定在10%左右;中部五省占比8%。
行业分布:专精特新“小巨人”企业集中的十大行业中,高达九个属于制造业领域。已披露细分行业中,①高端装备(22%)②新材料(18%)③集成电路及核心零部件(15%)位列前三;新能源(光伏、储能、氢能)与新能源汽车“三电”系统合计占比12%,呈加速态势。
3
专精特新政策红利趋势
近几年国家及地方政府会议上也多次强调“促进专精特新中小企业发展壮大”,工信部等部门不断出台各类支持专精特新发展政策。工信部已累计认定专精特新中小企业超过14万家(截止2024年底);专精特新“小巨人”企业总数现在已超过了1.76万家,越来越多的企业加入到专精特新行列。
目前第七批小巨人基本已经尘埃落定,2026年想申报第八批专精特新“小巨人”的企业现在就可以进行准备了!
02
2025专精特新小巨人认定失败常见原因
2025年第七批专精特新小巨人认定通过率约23%,意味着仍有77%的企业认定失败。那申报失败主要由于哪些原因呢?接下来聚匠将进行总结归纳,企业可以提前做好准备,规避掉这些风险,从而提升第八批小巨人申报的成功率。
未取得专精特新中小企业认证
部分企业直接申报国家级专精特新“小巨人”企业,获得省级专精特新中小企业认定是认定“小巨人”企业的前提要求。
企业领域及定位匹配度不足
未精准对应“工业六基”、制造强国十大领域或网络强国等目录条目或未能证明其在产业链中“补短板”“锻长板”“填空白”的作用。
知识产权数量或质量不足
专精特新必须拥有2项以上与主导产品相关1类知识产权。很多企业知识产权数量不够或质量不高,与产品关联性弱。比如有家企业有15项专利,但80%集中于已停产的旧产品线,仅1项发明专利与当前产品相关。
研发费用结构不合理
研发投入金额达标,但财务处理不规范。研发费用在审计报告中被合并计入其他科目,没有单独列示,被判定为研发投入不透明。
成长性指标欠佳
成长性不足或发展潜力受质疑。
材料形式与逻辑错误
(1)证明文件缺失:如近两年审计报告不齐全、审计意见类型不符合要求;
(2)数据前后矛盾:如专利数量、研发投入等关键数据在不同材料中不一致;
(3)形式不规范:如未按工信部模板填写、装订、签章问题、PDF跨页表格断裂、图片分辨率过低导致机器无法读取等。
存在不良信用记录
近三年存在税收、环保、安全生产、产品质量、知识产权侵权等方面的行政处罚或失信记录。
03
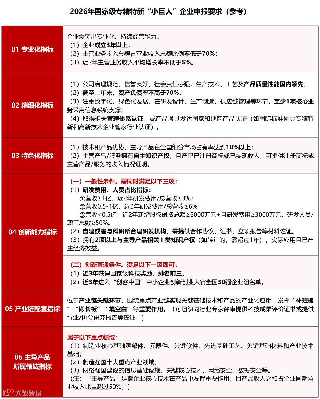
2026专精特新小巨人如何规划申报
参考往年时间,第八批专精特新“小巨人”企业申报通知预计在2026年第二季度(4-5月)由工信部办公厅发布。若企业计划申报第八批小巨人,现在的每一分准备都至关重要。
1
全面评估企业现状(2025年10月)
首先企业要获得专精特新中小企业认定,并确保资质在有效期内。如果还不是省级专精特新企业,企业可先规划申报认定,一步步成长。
并对照专精特新小巨人企业核心申报条件进行自我诊断,找出差距和短板;企业可及时借助专利机构力量,进行整体规划,避免申报误区。
2
证明细分市场占有率(2025.11月)
明确企业主导产品是否属于政策支持的重点领域,如工业“六基”(核心基础零部件、关键基础材料等)、“制造强国”战略十大重点产业领域等,编制产业链定位报告;
着手准备主导产品市场占有率的证明材料。通过省级协会获取行业数据,签订头部企业供应合同佐证10%份额。
3
重点强化创新指标(2025.11-12月)
创新能力指标占比35%,是所有评价指标中权重最大的一个指标,企业必须提前强化。
(1)布局知识产权:查漏补缺,确保至少拥有2项有效的I类知识产权(发明专利、集成电路布图设计专有权等);
(2)研发费用归集:加大研发投入,1亿元以上企业不低于3%,5000万至1亿元企业不低于6%;
(3)建立研发机构:积极申报或共建市级、省级企业技术中心、工程研究中心等研发平台。
4
完善财务与审计报告(2026.1-2月)
(1)审计报告预审:审计报告需纳入主营业务收入、主营业务成本两项指标;确保会计师事务所报告上传到注册会计师行业统一监管平台报备赋码;
(2)营收增长率校准:主营成本与收入逻辑匹配,检查近2年主营业务收入平均增长率(不低于5%)和资产负债率(不高于70%),避免计算错误。
5
确保材料及数据合规(2026.3-4月)
借助专业机构力量,打磨专精特新申报材料,可提前进行审查,核对签名盖章、扫描清晰度、PDF文件命名规范。
企业想要在2026年拿下专精特新小巨人的“金字招牌”,现在正是提前布局的黄金时期。但注意前提一定是企业已经成为专精特新中小企业,如果还没获得资格,现在务必进行申报认定!聚匠作为专业的“知产+科技项目+财税”三位一体的服务机构,已助力众多企业成功跻身专精特新行列。我们拥有丰富的申报经验和专业的服务团队,能够为您提供全方位的指导和支持。
👇👇👇
立即扫码获取
1V1免费知产咨询
“
”
编辑:聚匠知识产权

