最近,许多老板咨询时总被这些词绕晕:
“我们刚拿了科小,还要创小吗?”
“高企和专精特新啥区别?能同时申请吗?”
“听说这些资质能拿补贴、减税,但我们该先申请哪个?”
科技型中小企业、创新型中小企业、高新技术企业、专精特新企业和 “小巨人” 企业,这些资质不仅是企业实力的官方背书,更能直接带来真金白银红利。今天就用一篇文章说透它们的区别、政策支持、认定条件标准、布局策略!
中小企业成长培育路线
这些资质,本质上是国家对中小企业的分层培育体系,从基础到顶尖,形成一条清晰的企业成长路径:
1 科技型中小企业:企业创新的“入门券”。有科技人员、有研发、有知识产权的中小企业,先拿它打个基础。
2 创新型中小企业:是优质中小企业的基础力量,是申报专精特新中小企业、专精特新“小巨人”企业的前置条件。
3 高新技术企业(超50万家):技术创新的“主力军”。指能持续研发,形成核心自主知识产权,且收入主要靠高新技术产品/服务的企业。
4 专精特新中小企业(超14万家):细分赛道的“尖子生”。专注细分领域,做到“专业化、精细化、特色化、新颖化”。
5 专精特新“小巨人”(超1.46万家):专精特新小巨人企业是专精特新中小企业中的领军者。不仅自身强,还能卡位产业关键环节,掌握核心技术,市场占有率领先”。
简单来说:科小创小是起点,高新是技术进阶,专精特新是赛道深耕,小巨人是产业链话语权。
而且这些资质不冲突,企业完全可以阶梯式叠加申报,一步步成长升级!
政策红利支持
这些资质不是“空头衔”,而是真金白银的政策红利,直接关系企业利润与发展。
1
科技型中小企业
✔ 高企申报跳板,提前规范研发管理、人员配置和知识产权布局
✔ 财政补贴奖励、科技型政策优先支持、研发费用后补助、信贷支持等
✔ 研发费用100%加计扣除;亏损弥补年限延长至 10 年
2
创新型中小企业
✔ 申报专精特新的必备前提
✔ 获得直接资金奖励、贷款贴息补助等
3
高新技术企业
✔ 企业所得税减免,税率由25%降至15%
例:1000万元应纳税所得额,节省税款100万元
✔ 地方财政补贴,可获得金融上市,人才引进,办公用地等政策扶持,各省市提供5-25万元直接奖励,(以当地区域政策为准)
✔ 税收优惠,研发费用100%加计扣除,先进制造业增值税加计抵减,技术转让所得减免,亏损弥补年限延长至 10 年等
✔ “国”字招牌科技企业荣誉
4
专精特新中小企业
✔ 获得20-200 万直接资金补贴,如江苏省专精特新中小企业奖补最高50万元;安徽省、浙江省对专精特新中小企业奖补20万元(以各省市最新奖补政策为准)
✔ 税收优惠,研发费用加计扣除,增值税加计抵减,增值税留抵退税等
✔ 可获得 “一企一策” 的帮助,在融资服务、企业上市、技术服务、创新驱动、转型升级、人才引进、专题培训等方面重点扶持
✔ 获工信部认定,是细分领域权威性资质
5
专精特新“小巨人”企业
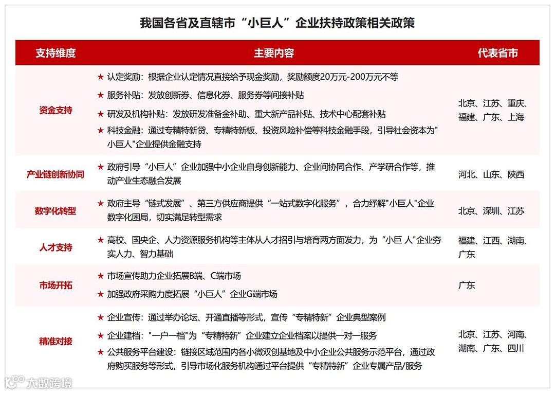
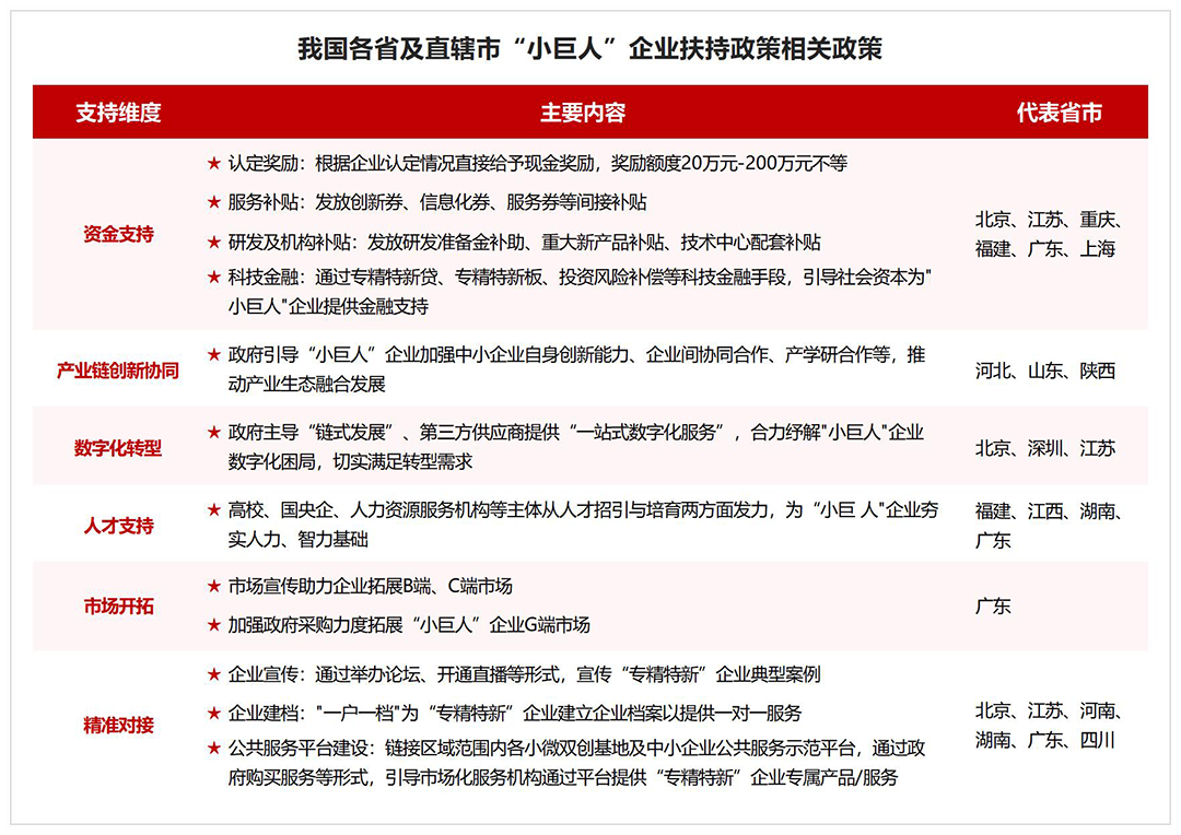
国家级专精特新 “小巨人” 资金扶持力度更大,每家每年获 200 万元奖励,总计 600 万(以各地方奖补政策为准)。在国家政策的指导下,各省市也陆续出台了一系列促进专精特新企业发展的奖励和补助政策。
申报条件及评价指标
那你的企业目前适合申报哪个?符不符合条件?下面聚匠全面整理了对应的认定条件和评价指标:
科技型中小企业
(1)在中国境内注册,职工总数≤500人,年销售收入≤2亿元,资产总额≤2亿元;
(2)行业不属于限制类和淘汰类范围,且未发生重大安全、质量事故等行为;
(3)根据科技人员、研发投入、科技成果三类指标进行综合评价,得分不低于60分,且科技人员指标得分不得为 0 分。
直通车条件:若企业拥有有效期内高新技术企业资格证书,或五年内获得过前三国家级科技奖励、省部级以上研发机构、五年内主导制定过国际标准、国家标准或行业标准等情况,可直接确认符合条件。
创新型中小企业
高新技术企业
(1)企业申请时须注册成立1年以上
(2)企业通过自主研发、受让、受赠、并购等方式,获得对其主要产品(服务)在技术上发挥核心支持作用的知识产权的所有权
(3)对企业主要产品(服务)发挥核心支持作用的技术属于《国家重点支持的高新技术领域》
(4)企业科技人员占比不低于10%
(5)近三个会计年度(不满三年按实际经营时间计算)研发费用总额占同期销售收入总额的比例要求:
近一年销售收入≤5000 万元需≥5%,5000 万 - 2 亿元需≥4%,>2 亿元需≥3%,境内研发费用占比需占全部研发费用60%以上
(6)近一年高新技术产品(服务)收入占企业同期总收入的比例不低于60%。
(7)企业创新能力评价应达到相应要求,即分数达到70分以上(不含70分)
(8)认定前一年内未发生重大安全、重大质量事故或严重环境违法行为
专精特新中小企业
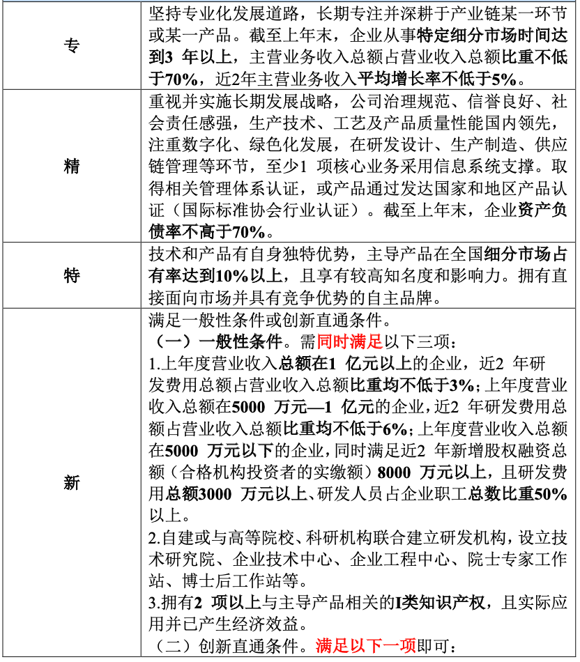
专精特新 “小巨人” 企业
· 科技型中小企业、创新型中小企业门槛最低,二者条件相似,适合刚起步、有研发的中小企业,建议所有中小企业先拿下。
· 高新技术企业对知识产权、研发投入要求更严,但税收优惠极大,是科技企业的“必争之牌”。
· 专精特新更看重“细分领域深耕”,适合在特定赛道做到一定规模的企业,也是国家重点支持方向!
· 小巨人位于金字塔尖,政策倾斜力度最大,资源赋能最强。
企业行动指南:现在该做什么?
这些资质不冲突、可叠加,但申报需要时间,像材料准备、培育周期通常在3个月~1年,所以企业需要立刻进行布局,要不然等到明年,很多事情都来不及了!
策略1
阶梯式布局,稳扎稳打
建议中小企业优先从科小创小开始(门槛低、周期短),同步准备高新(研发、知识产权同步积累),拿完高新冲专精特新,最后冲击小巨人。
策略2
缺什么补什么,针对性培育
企业要想2026年申报高新技术企业?现在就应该加大研发投入、布局知识产权。
企业要想专注冲刺专精特新中小企业?一定要确保属于有效期内的创新型中小企业。聚焦细分市场,把“专、精、特、新”指标拉满(比如深耕某类零部件2年以上,有自主研发Ⅰ类知识产权1项以上)。
如果目标是小巨人?则要确保属于有效期内的专精特新中小企业。提前3年规划市场占有率(目标10%以上)、储备发明专利至少2项,还要与主导产品直接相关,且实际应用并已产生经济效益。
策略3
抓住2025最后申报机遇!
目前2025科技型中小企业申报,专精特新中小企业申报马上截止,企业要想冲刺的,一定要抓住今年最后的机遇,申报通知如下:
· 最后一批!2025江苏省专精特新中小企业(第二批)申报开始,9月30日截止
· 2025安徽省专精特新中小企业认定正式开始,10月13日截止
· 2025浙江省专精特新中小企业(第二批)申报及复审10月15日截止
不过政策细节多,比如知识产权申请,研发费用归集,自己摸索容易踩坑。找懂政策的专业机构,省时间省精力,成功率高!聚匠深耕知识产权,项目申报10余年,国知局代码 32339 ,成功培育超2000家高企,代理专利超 12000 件。如果您有任何需求,欢迎直接联系我们,我们将为您提供 “知识产权+ 项目申报 +财税” 一站式解决方案。
👇👇👇
立即扫码获取
1V1免费知产咨询
“
”
编辑:聚匠知识产权

