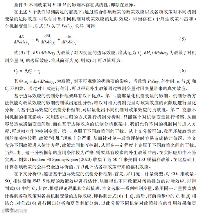
王莉,亢延锟,薛飞,黄炜.环境政策效果的综合框架:来自16项试点政策的经验证据[J/OL].财贸经济:1-15[2022-04-24].DOI:10.19795/j.cnki.cn11-1166/f.20220408.008.

提出基于边际效应的机制分析框架:


往期数据
01
科研数据
02
期刊投稿经验
《管理世界》期刊投稿经验分享
03
学习资料
数据皮皮侠王莉,亢延锟,薛飞,黄炜.环境政策效果的综合框架:来自16项试点政策的经验证据[J/OL].财贸经济:1-15[2022-04-24].DOI:10.19795/j.cnki.cn11-1166/f.20220408.008.

提出基于边际效应的机制分析框架:


往期数据
01
科研数据
02
期刊投稿经验
03
学习资料