
经管实证数据匹配技巧案例课
实证研究已经是社科研究的大趋势,高质量期刊也愈发青睐具有多样化数据来源的研究文章,能够结合多种数据库实现宏观、微观数据指标的匹配,成为社科实证研究者一种不可或缺的基础能力,为解决研究者在科研实操中存在的困惑及更好的匹配优质期刊的要求,特开发本课程:
1.1课程目标:帮助学员熟练利用Python进行数据匹配操作
1.2 适合对象:有实证需求的研究者、有匹配需求的数据工作者及希望提升数据处理能力的人士
1.3 课程特点:
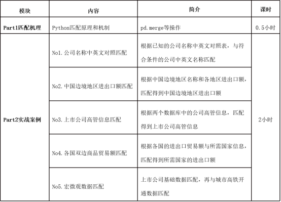
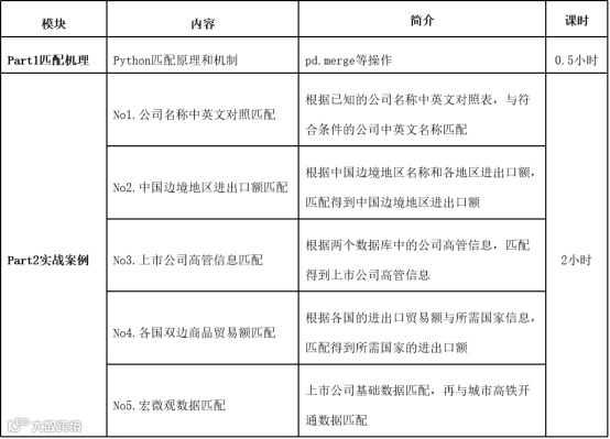
易理解:以社科实证需求为导向,知识点力求通俗易懂,5个案例场景和实战讲解
可复制:提供可重复使用的代码块和案例数据
永久回放:采取腾讯会议直播形式,录播会上线“皮皮侠学院”,供学员永久查看
全程答疑:老师会对学员课程相关的问题进行答疑。

Miroslav
毕业于UW-Madison,全美Top30经济学专业;擅长Python数据分析、计量经济学、图像处理、机器学习;研究方向为Heterogeneous Treatment Effect Estimation




