引言
学术论文是知识传播和学术探讨的重要工具。一个完整的学术论文通常包括引言、文献综述、方法论、数据分析、结果与讨论以及结论等关键部分。每部分都承担着特定的角色:引言吸引读者并介绍研究主题,文献综述展示现有研究和理论背景,方法论详细说明研究方法,数据分析和结果展示研究的实际发现,而结论则总结研究成果并提出未来研究方向。本教程将指导您如何利用ChatGPT作为辅助工具,高效地完成学术论文的各个部分,特别是对于经济管理和社会科学领域的新手研究者。
这里,给大家推荐我们团队自主开发的学术GPT(wxjsdata.com),国内稳定访问且可以自由使用GPT 4.0模型。同时,还内置了许多科研应用场景,无需编辑复杂的提示词即可轻松操作。快去体验一下吧!

1. 选题的确定和精炼
重要性与注意事项:
选题是论文的核心。一个好的选题应具有原创性、针对性和实际意义。选择的题目应与您的研究兴趣和专业领域紧密相关,同时需要考虑到选题的价值、数据的可获取性和研究的可行性。
ChatGPT的应用示例:
我是一名来自重点高校的博士生,目前正处于论文选题阶段。我希望发表的论文是一篇实证论文,聚焦于【全球价值链和数字化转型】这一主题。为了确保论文的学术性和深度,我希望能够得到有关此主题的多维度学术领域和具体研究问题的建议。请您作为我的博士生导师,为我提供至少5个足够深入的研究选题,这些选题需要满足以下要求:1、每个选题都要聚焦到具体的研究问题;2、描述每个选题的底层逻辑和理由、创新点、预期的风险以及可能用到的学术理论、模型、方法和预期的结论;3、选题需要确保深度,聚焦于有关此主题的多维度学术领域和具体研究问题;4、可以适当拓展,提出新颖但是可行的研究视角。

图为皮皮侠学术GPT(wxjsdata.com)生成结果
2. 文献搜索与评估
请注意!ChatGPT的训练数据是截至到一定时间点的,并不能访问或检索最新的学术资源。因此,研究者应该使用专业的学术数据库和搜索工具来进行全面的文献搜索。同时,ChatGPT对于参考文献的准确度相当差,即使提及的内容是正确的,也几乎不可能给出真实的或正确的文献。因此,我们并不推荐让GPT直接进行文献的搜索与评估,而是提供真实的文献让GPT进行分析。
ChatGPT的应用示例:
我是来自顶尖大学的社会学博士生,正在准备关于社交媒体在现代政治中如何塑造公共舆论的实证研究。请你作为我的博士生导师,分析我提供的10篇关键文献的摘要,对每篇文献的核心观点、理论框架、研究方法和主要发现进行详细的概述。此外,分析这些文献的研究缺口和潜在批判点,以帮助我更好地定位我的研究。以下为我提供的论文:##【10篇论文标题和摘要】##
3. 制定研究框架
重要性与注意事项:
研究框架的建立需要研究者对理论和方法的深刻理解。ChatGPT可以协助提出不同的理论视角和方法论方向,但研究者需要对这些建议进行评估,确保它们与研究目标和问题相符。
ChatGPT的应用示例:
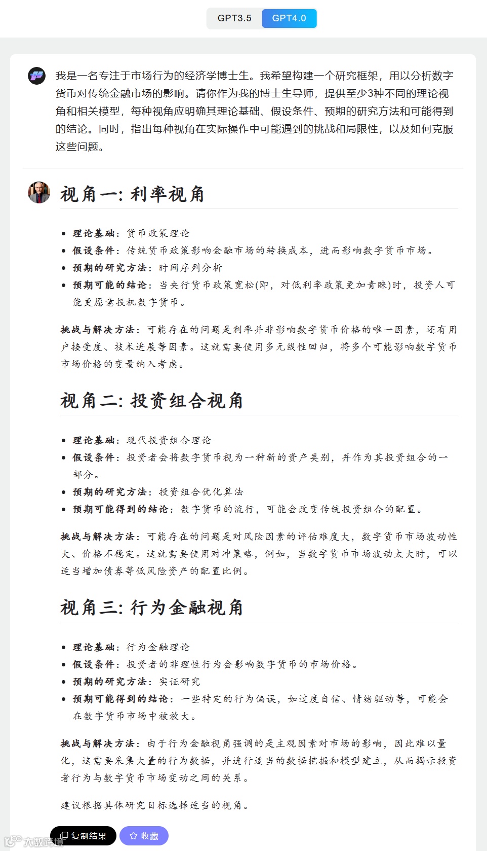
我是一名专注于市场行为的经济学博士生。我希望构建一个研究框架,用以分析数字货币对传统金融市场的影响。请你作为我的博士生导师,提供至少3种不同的理论视角和相关模型,每种视角应明确其理论基础、假设条件、预期的研究方法和可能得到的结论。同时,指出每种视角在实际操作中可能遇到的挑战和局限性,以及如何克服这些问题。

图为皮皮侠学术GPT(wxjsdata.com)生成结果
4. 草拟论文初稿
重要性与注意事项:
初稿的撰写是将研究思路转化为具体文字的过程。ChatGPT可以协助生成初步内容,但研究者需要对这些内容进行深入分析和重构,确保原创性和符合学术标准。
这里,我们比较推荐的方式,是在本地保存了ChatGPT提供的提纲之后,让ChatGPT分批填充提纲的内容。因为ChatGPT单次能够生成的内容是有限的。同时,有些章节是需要我们自己提供数据和分析结果的,否则ChatGPT凭空捏造的内容就不具有学术价值,仅具有参考意义。
ChatGPT的应用示例:
大纲编写:
我是一名专注于选民行为研究的政治学博士生。目前,我正在撰写一篇关于选民在社交媒体影响下的行为变化的论文初稿。请你作为我的博士生导师,基于以下参考资料,为我编写一份科学、严谨的论文大纲,要求具体到三级标题。参考资料:##【研究框架、研究背景等】##
内容填充:
我是一名专注于选民行为研究的政治学博士生。目前,我正在撰写一篇关于选民在社交媒体影响下的行为变化的论文初稿。请你作为我的博士生导师,基于我提供的章节大纲内容,为我填充学术论文中该章节的内容。参考资料:##大纲:第四章:社会心理学视角下的选民行为分析4.1 理论基础和假设4.2 研究设计和方法4.3 数据分析与结果4.4 讨论与结论数据分析结果:【略】其他参考资料:【研究框架、理论背景等】##
5. 标题润色和摘要编辑
重要性与注意事项:
标题和摘要是论文的第一印象。使用ChatGPT生成的建议作为起点,研究者应确保这些内容准确反映了论文的核心主题和贡献。
ChatGPT的应用示例:
我是一名研究国际贸易的经济学博士生。我需要为我的论文“全球化背景下小国经济的挑战与机遇”优化标题,使其更具吸引力和专业性。同时,我需要撰写一个简明扼要的摘要,请你基于我提供的参考资料,概述论文的主要目的、研究方法、关键发现和潜在的政策含义。摘要应突出研究的创新性和对现有文献的贡献。请你作为我的博士生导师,帮助我完成这项任务。参考资料:##【主要目的、研究方法、关键发现、创新点等】##
结语
使用ChatGPT撰写学术论文可以提高效率,但我们强调的是,优秀的学术论文源于研究者的深入思考、批判性分析和创新性贡献。ChatGPT是一个强大的辅助工具,但应谨慎使用,特别是在确保学术诚信、引用准确和原创性方面。我们鼓励研究者结合个人的研究努力和ChatGPT的辅助,共同创造高质量的学术成果。
如果你对GPT等AI产品或爬虫感兴趣,不妨关注『爬虫实验室 PythonAI』,我们将每天为你呈现一个有趣的GPT和爬虫小案例。让我们一起探索更多有趣的技术应用,开启你的科研之旅吧!
长按识别二维码关注我们
『爬虫实验室 PythonAI』
↓↓↓点击阅读原文即可直达“皮皮侠学术GPT(wxjsdata.com)”。推荐使用电脑端访问以获得最佳体验!↓↓↓

