
1241 最新!2005-2023年地级市政府工作报告文本数据
数据简介
政府工作报告是政府在全年度内对过去工作的总结和对未来发展的规划,通过分析这些报告,可以了解政府在不同时间段所关注的重点领域和政策导向,并获得不同地级市经济发展的趋势和变化,揭示经济发展趋势,展示社会治理和民生改善的措施,以及推动城市规划和环境保护的目标,为政府决策者、企业、投资者和居民提供重要的参考,以促进地区发展和改善民生。詹新宇(2020)搜集中国省、市两级政府工作报告里的GDP计划增长目标并进行系统GMM估计,发现财政分权通过不同程度地推动基建投资、房地产投资以及工业化进程,促进了经济增长目标的实现,进而推动实际经济增长。另外,有研究表明,写入政府工作报告中的政府关注点会形成新的话语并影响话语接受者的行为,进而通过他们引起和促进社会变革(田海龙,2011)。相关研究发表在《管理世界》等顶刊上。
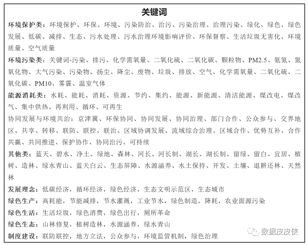
此前皮皮侠团队从政府工作报告文本数据中挖掘过数字经济、碳中和、绿色环保、基本公共服务、城市综合治理、科技创新与人才等词频,得到了600+个关键词,这些关键词可用于相关学术研究中。比如碳中和、绿色环保等相关词频可用于分析研究地级市政府绿色环保发展注意力,进而辅助政府制定严格的环保政策;基本公共服务相关词频可将政府发展注意力这一指标可视化;科技创新与人才等相关词频可以对科研人才的流动、分布、薪酬、创新进行研究。
今天数据皮皮侠团队为大家分享一份2005-2023年地级市政府工作报告文本数据,供大家研究使用。
数据来源
各地方政府网站
时间跨度
2005-2024年
数据范围
全国各地级市
数据图例
参考文献
[1]詹新宇,刘文彬.中国式财政分权与地方经济增长目标管理——来自省、市政府工作报告的经验证据[J].管理世界,2020,36(03):23-39+77.DOI:10.19744/j.cnki.11-1235/f.2020.0032.
[2]钱毓芳,田海龙.话语与中国社会变迁:以政府工作报告为例[J].外语与外语教学,2011(03):40-43.DOI:10.13458/j.cnki.flatt.000369.
[3]文宏.中国政府推进基本公共服务的注意力测量——基于中央政府工作报告(1954—2013)的文本分析[J].吉林大学社会科学学报,2014,54(02):20-26+171.DOI:10.15939/j.jujsse.2014.02.012.
皮皮侠数据库引用声明
请您在任何基于“数据皮皮侠”数据库所产生的中文研究成果(含学术论文、公开发表的研究报告等)均包括以下表述或类似表述声明:
本研究使用的数据来自“数据皮皮侠”数据库。
同时以电子文献形式进行引用标注,形式如下:
数据皮皮侠团队. 区县行政区划变更数据库[EB/OL]. [2023-1-1]. http://www.ppmandata.cn/.
其中,“2023-1-1”应当替换成实际引用日期,“区县行政区划变更数据库”替换成实际使用的数据库名称。
请您在任何基于“数据皮皮侠”数据库所产生的英文研究成果(含学术论文、公开发表的研究报告等)均包括以下表述或类似表述声明:
The data used in this study is from the PPman Database organized and managed by PPman Data Team.
同时以电子文献形式进行引用标注,形式如下:
PPman Data Team. Database of Point of Interest[EB/OL]. [2023-1-1]. http://www.ppmandata.cn/.
其中,“2023-1-1”应当替换成实际引用日期,“Database of Point of Interest”替换成实际使用的数据库名称。
资源获取
此数据为付费数据,永久数据会员可在网站上直接下载
永久会员免费领取
网站搜索数据编号 1241
永久会员可在网站上直接下载
扫码 或 点击阅读全文
可直接跳转至官网
会员购买方式
进入皮皮侠官网注册/登录后
点击右上角会员购买
|
数据专题 |
统计年鉴 |
|
实证资源 |
|
|
经济研究数据 |
|
|
文本数据 |
|
|
|
数字经济专题 |
|
|
绿色碳中和系列 |
|
|
企业数据 |
|
|
地理数据 |
|
|
论文复刻 |
向上滑动阅览
(点击可跳转数据详情)
统计年鉴
实证资源
经济研究数据
文本数据
数字经济专题

