大数跨境
0
0

精确修正版!中国政府采购数据库(1996-2025)

精确修正版!中国政府采购数据库(1996-2025) 数据皮皮侠
2025-10-28
1
导读:数据简介政府采购作为政府配置公共资源、实现政策目标和履行公共服务职能的核心机制,为我们深入理解现代政府行为提供

数据简介

转发该推文联系学术顾问、可获得至少999元政府采购数据专属优惠

政府采购作为政府配置公共资源、实现政策目标和履行公共服务职能的核心机制,为我们深入理解现代政府行为提供了至关重要的研究视角。它不仅直接反映政府的支出规模与结构,更是透视政策执行效率、公共治理透明度、市场干预方式以及政府与市场关系演变的关键窗口。通过系统分析采购活动,研究者能够精准把握政策落地的微观路径、资源配置的优先次序以及政府职能转型的实际动向。


正因为其独特的研究价值和显著的政策实践意义,政府采购已成为经济学、公共管理学、政治学、法学等经管社科领域持续关注的热门研究话题。相关成果高频发表于《经济研究》《数量经济技术经济研究》《中国工业经济》《世界经济》等权威期刊,相信政府采购在未来还将是学术界的热点话题。


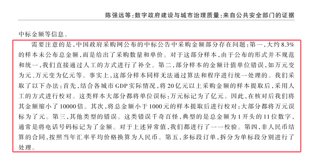
在学术界相关研究不断深入的同时,中国人民大学陈强远副教授在发表于顶刊《数量经济技术经济研究》中的“数字政府建设与城市治理质量:来自公共安全部门的证据”一文中指出,政府采购数据的来源“中国政府采购网”在所公布的中标公告中采购金额部分存在诸多问题,并且错误类型也是千奇百怪!问题包括且不限于以下:

一、大约8.3%的样本未公布总金额,只给出了采购数量和单价!

二、样本的金额计值单位错误,如万元变为元、万元变为亿元等!

三、将电话号码标记为了金额等诸如此类!


相关推文:顶刊《数技经》重磅新文!此前政府采购数据可能都有问题!




为响应学界对高质量政府采购数据的迫切需求,皮皮侠团队携手CNPD数据团队,基于陈强远等(2024)的处理方法,对所获取的现有政府采购合同明细数据进行全面修正清洗;在此过程中,我们应用AI大模型技术以及大量人工筛选工作实现了精细化的数据清洗与结构化处理,确保数据的准确性、一致性和科研友好性。本数据库更新开发工作非常艰难,所投入时间较长,旨在为大家提供一份尽可能精准的数据,为各位学者扫清科研道路上的阻碍。


本数据库涵盖全国各级政府采购项目的完整信息,包括采购方、供应方、主要标的名称、主要标的单价、合同金额、采购方式等关键字段。此外,为了方便大家的研究,团队还将在原采购数据库的基础上做出扩展,如采购方与供应商的省市县信息,主要标的名称与UNSPSC 编码的匹配等,各位学者如有其他需求皆可与本团队联系。

数据指标

合同编号

合同名称

项目编号

项目名称

采购人_甲方

采购人地址

采购人联系方式

供应商_乙方

供应商地址

供应商联系方式

主要标的名称

规格型号或服务要求

主要标的数量

主要标的单价

合同金额_万元

履约期限、地点等简要信息

采购方式

合同签订日期

合同公告日期

其他补充事宜

所属地域

所属行业

代理机构

采购人所在省份

采购人所在城市

采购人所在区县

供应商所在省份

供应商所在城市

供应商所在区县


购买方式


政府采购相关研究

[1] 陈强远,崔雨阳,蔡卫星.数字政府建设与城市治理质量:来自公共安全部门的证据[J].数量经济技术经济研究,2024,41(11):132-154.

[2]韩剑,郑航.区域深度贸易协定与跨境政府采购:协定条款异质性的视角[J].经济研究,2022,57(06):64-82.

[3] 孙薇,叶初升.政府采购何以牵动企业创新——兼论需求侧政策“拉力”与供给侧政策“推力”的协同[J].中国工业经济,2023,(01):95-113.

[4] 江鑫,胡文涛,许文立,等.政府绿色采购如何激发企业绿色创新活力[J/OL].数量经济技术经济研究,1-21[2024-10-22].

[5] 潘越,柯进军,宁博.不确定性冲击、政府采购与企业发展韧性[J].数量经济技术经济研究,2024,41(04):193-212.

[6] 黄继承,朱光顺.绿色发展的中国模式:政府采购与企业绿色创新[J].世界经济,2023,46(11):54-78.

[7] 申志轩,祝树金,文茜,等.政府数字采购与企业数字化转型[J].数量经济技术经济研究,2024,41(05):71-91.

[8] 元茹静,钞小静.数字基础设施建设对关键核心技术突破的影响——来自专利文本机器学习的经验证据[J].经济与管理研究,2024,45(11):14-31.

[9] 游家兴,吕可夫,于明洋.市场型政策工具下的绿色创新效果研究——基于政府绿色采购清单的视角[J].经济管理,2023,45(03):148-169.

[10] 韩旭,武威.政府采购能够促进企业履行社会责任吗——基于精准扶贫视角[J].会计研究,2021,(06):129-143. 

[11] Wei T, Yuan W, Jiameng W U. Local favoritism in China's public procurement: Information frictions or incentive distortion?[J]. Journal of Urban Economics, 2025, 145: 103716.


【声明】内容源于网络
0
0
数据皮皮侠
社科数据综合服务中心,立志服务百千万社科学者
内容 2137
粉丝 0
数据皮皮侠 社科数据综合服务中心,立志服务百千万社科学者
总阅读16
粉丝0
内容2.1k