身处奥运大年,奥运期间,在中央台体育赛事和相关节目收视节节攀升的压力下,地面频道也开播了较多的各类体育节目,除了上海电视台五星体育频道《弈棋耍大牌》、北京电视台体育频道《足球100分》等常规节目以外,还出现了一大批诸如北京电视台体育频道《体坛资讯》、福建省广播影视集团体育频道《福建力量通向里约之路奥运选手系列》、广东广播电视台体育频道《里约星视界》、上海电视台五星体育频道《奥运大炼金荣耀里约》、广东广播电视台珠江频道《中国骄傲》、天津电视台五套(体育频道)《参与T5直播》等以里约奥运信息为主的体育节目。
奥运期间,地面频道体育类节目的收视比重达到6%,较7月增长了一倍。但整体而言奥运前后,地面频道收视节目类型仍以电视剧和新闻/时事占据半壁江山,收视比重分别为35.7%和19.7%,生活服务和综艺节目的收视比重也在9%以上。
奥运期间,地面频道份额较7月略下滑,但地面频道份额走势相对平缓,在奥运比赛期间并未出现大幅波动。地面频道的优势同时也是使它深陷市场纠葛的核心因素:地域特色过于明显,无论是客观地域落地条件,还是观众本身的地域文化限制。
这种地域特色和上星频道之间形成明显差异,地面频道之间的争夺也更加激烈。奥运期间,52个测量仪城市中只有上海、拉萨和扬州份额首位不是中央台五套,而奥运周期间各地排名第一的地面频道累积份额较7月当地排名第一的地面频道累计份额有所下滑,其中有44个城市当地地面频道TOP1份额较7月有所下滑。
7月份在当地份额排名前三位的频道中有42个城市的TOP3中有本地地面频道上榜,其中3位全是本地频道的城市有4个,占52城中的21.1%,分别是广州、杭州、深圳和宁波。有1-2个是本地频道有38个城市,占73%。
奥运期间,中央台五套市场竞争力提升明显,在49个城市中份额都位居首位,但尽管受奥运赛事影响,尽管52城占首位的频道份额多有下滑,多地收视大趋势不变,仍主要受本地频道主导,其中有1-2个是本地频道的城市有39个占75%,接近7月1-3个是本地频道的城市数量占比(80%)。
如果地面频道只做本地收视,那么仅因搭了一个本地台子,就能享受本地观众的另眼先看,这种过时的身份认知,已然带来了收视效果的尴尬。这也是为什么地面频道同质化竞争愈演愈烈,省台和市台已经在相互竞争,各台之间的频道之间也会存在节目类型同质化的现状,这其实是在所谓的“专业化”上,每个频道都有着不同的定义标准,而在标准之间的落差,就有了相互的区别。
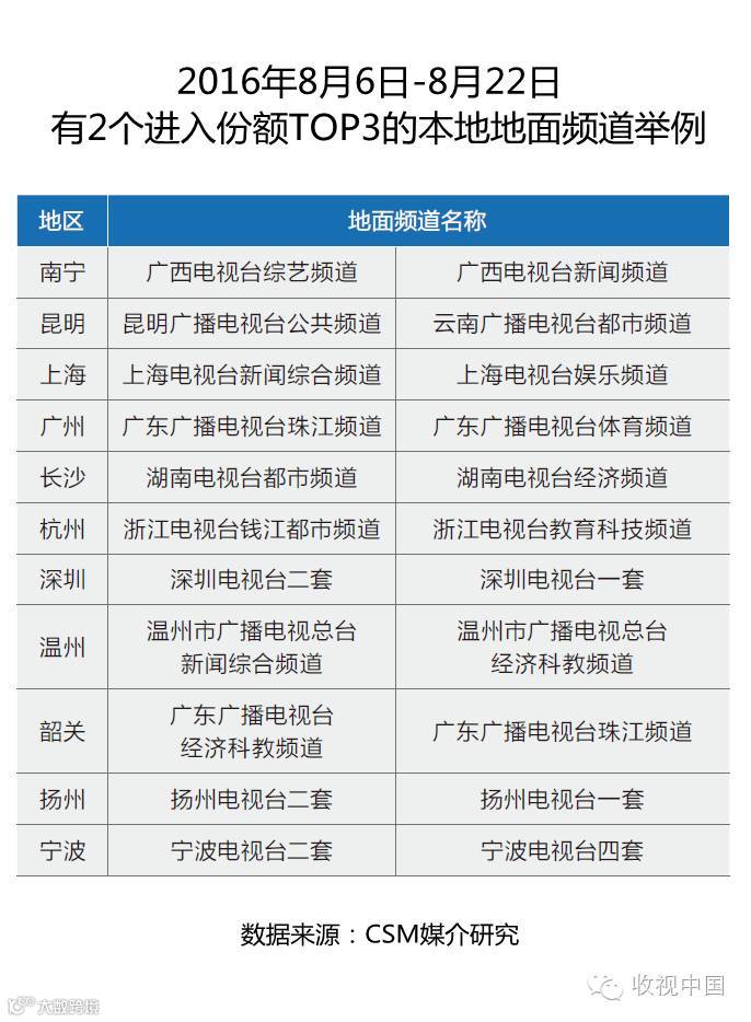
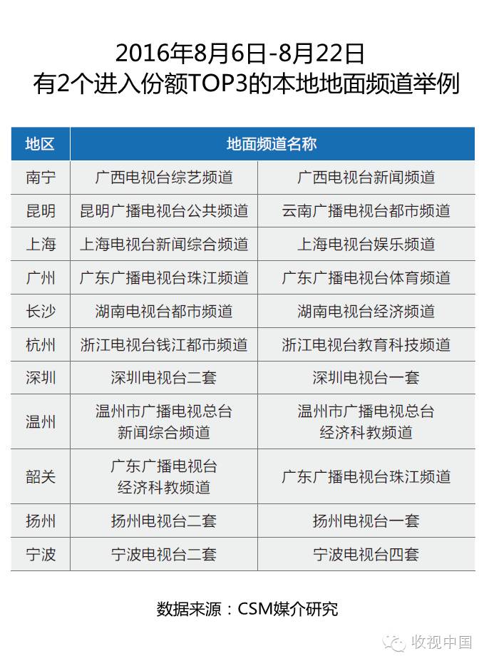
以TOP3中有两个都是本地地面频道的城市为例,与7月相比,奥运期间新增城市有昆明、广州、杭州、深圳和宁波,主要为南方城市,且广州广播电视台体育频道收视量增长主要是由于奥运相关节目收视提升,与其他入榜的地面频道内容有较大差异。份额排名靠前的本地地面频道多以电视剧为主要收视类型,且播出的电视剧收视比重较7月普遍有所增加。
份额排名靠前的地面频道收视率首屈一指的电视剧题材偏硬,多集中在《南侨机工英雄传》、《不可能完成的任务》、《秘密的背后》等斗争题材中。相比之下,与本地特色更为贴合的新闻/时事类节目是份额排名靠前的地面频道主要节目类型,但与7月相比,除南宁和深圳地区的新闻频道新闻类节目收视比重有所增加外,其他地区新闻类节目收视比重均有所减少。


每个地面频道都希望能扩大自己的观众规模,尽量让观众在自己的频道停留更多的时间。他们一方面通过自主创新、联合运营等多种途径尽量争取、创造更多的节目资源,比如2016年8月5日安徽经视开播的《二胎时代》是联合韩国团队共同制作的素人情感真人秀节目,用韩国团队技术完成原创点子。
再比如《法治中国60分》从2014年就开始在九城同步播出,采用的是9家地面频道共同出资、共享素材、联合制作、共同播出、收益分账的节目运营“联合体”模式。
另一方面地面频道尽量利用原有资源,尽力发掘衍生价值,涉足线下建设,比如上海文广新闻传媒集团推出的纠纷调解电视节目《新老娘舅》,不止在苏州文化生活频道、常州生活频道、上视娱乐频道、锦州三套、绍兴公共频道都有播出,“老娘舅”里的主要成员也参与到上海台的各种地面节目中,并且在线下也开展多种活动,多元化地挖掘节目价值。但无论怎么看,在这条道路上,缩小节目制播时间成本的难度是最高的,它需要优先解决供应链上每个环节的调拨流畅度,同时还需扩展节目种类、制播形式的宽度。
中央台在奥运期间的收视效果有目共睹,省级上星频道和地面频道的收视也各有优势。体育节目不是万金油,但也能在特殊时期表现出惊人的力量。事实上,每当一种节目类型带来无尽可能时,总有一些声音试图降低我们的理解,就像有的人只愿意把奥运大年定义成一种电视市场的末日狂欢,有的人也只把奥运关注度粗暴地和网络视频划上等号。
如果对时下“非中”电视市场各级频道粗略观察,就会发现,很多频道都在利用自己的特色积极参与“奥运大年”这场战斗,而不仅仅是被动地将现有节目在非常浅层的领域寻找“观众关注”变现的模式,这对于传统节目类型的编播启发都是非常可贵的。
本地地面频道包含本地省级非上星频道和本地市级频道
如需转载,请注明来源:
《收视中国》(ID:shoushizhongguo)
独家稿件
✎. . . . . . . . . . . . . . . . . . . . . . . . . . .




微信ID:shoushizhongguo