OOCL关于更改港口费调整、新西兰澳大利亚航线运费调整通知
为了继续为广大客户提供高质量服务, 东方海外自2018年9月1日起将调整更改港口费(无需翻箱)至美金350元每票,该费用不包括任何实际产生的费用。
具体通知如下:

新西兰航线运费调整通知

澳大利亚航线运费调整通知

CMA欧洲线价格调整的通知
尊敬的客户, 接总部通知,自2018年9 月1日起所有客户(含 FAK)在如下价格基础上调整。
具体通知如下:

RCL上海禁接废弃品通知、订舱托书要求显示完整商品编码
致各位客户及订舱代理, 接我司总部通知,自即日起禁接以下物品。
具体通知如下:

自即日起,要求所有订舱托书(针对所有航线,所有目的港)务必提供中英文品名及货物完整商品编码(HS CODE)。
具体通知如下:

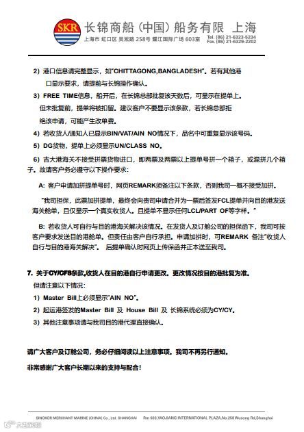
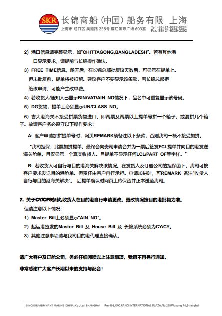
SKR关于出口吉大港操作通知
TO广大客户及订舱公司:关于吉大港的相关注意事项,请大家擦亮双眼认真对待。
具体通知如下:




以上信息及图片来源: 维运网
以上信息由港捷国际货运有限公司转载。
港捷国际货运有限公司为一家可靠、专业及实力雄厚的物流服务供货商,为客户提供稳健可靠、具成本效益的货运及物流解决方案,满足客户瞬息万变的物流需求。
欢迎您随时登入我司网站或联系我们在内地的分公司。
www.airseaworldwide.com
我们热切期待为您服务!


