公安机关在立案侦查、调查取证时,除了有证言笔录书证、物证外,时常会用到视听资料,尤其是在侦办盗窃、故意伤害案件时,都是证明犯罪嫌疑人犯罪事实最有力的证据。但在移送证据资料卷宗时,需要有关视听资料具体证明事项或目的的说明,那么又该如何制作呢?
本文为大家介绍一下,关于刑事案件证据视听资料说明书怎么制作的方法:
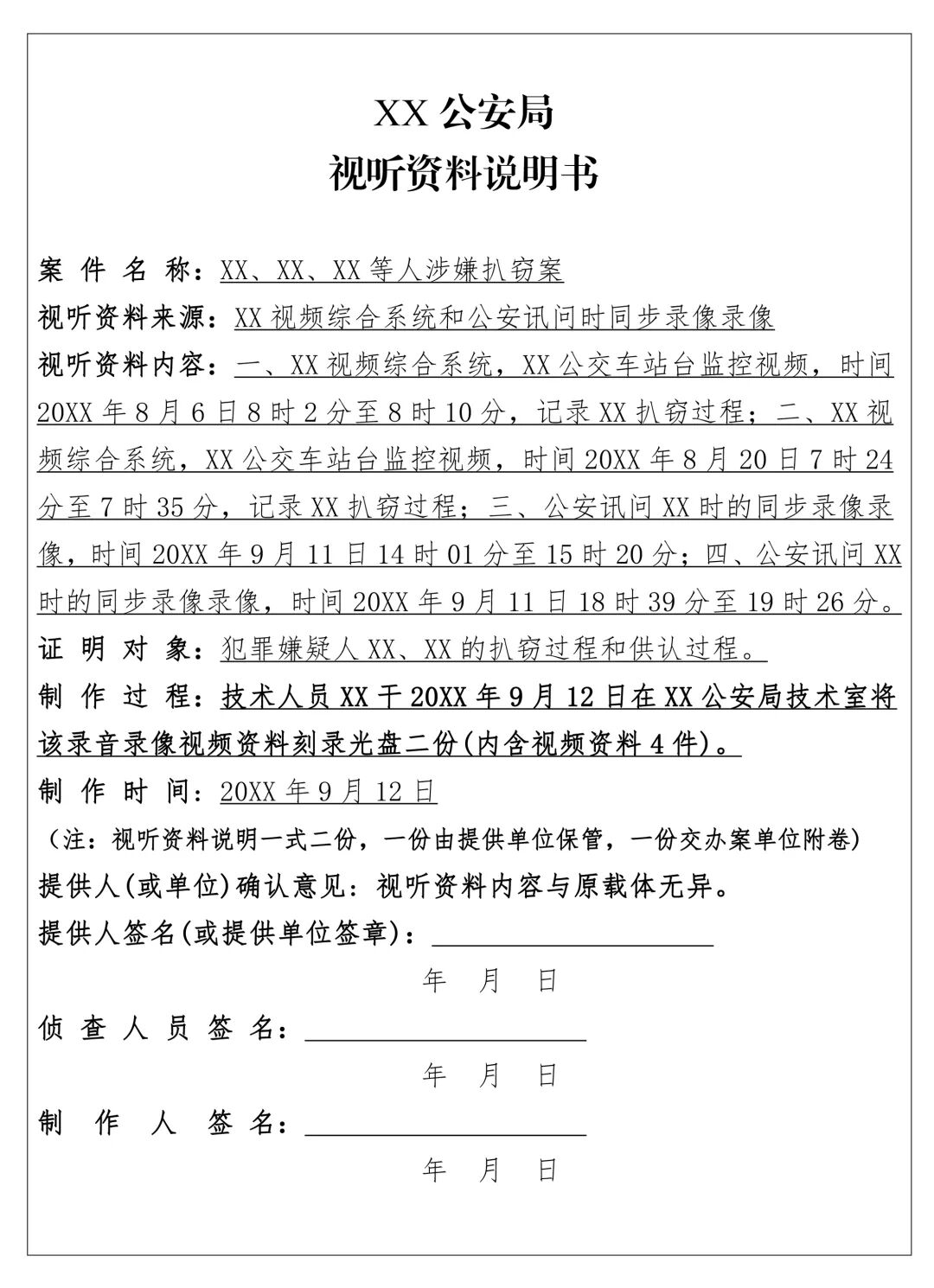
案件及资料来源信息
明确特定犯罪嫌疑人涉嫌的具体案由→明确作为证据资料移送的视听证据的来源,如案发现场视频监控来源方、讯问同步录像等。
具体内容
根据视听证据资料的属性,以时间节点、记录具体过程展开说明,如现场作案过程、案发后逃窜过程、接受讯问同步录像等。
证明目的
明确作为证据移送的视听属性的证据资料所要证明的具体事项或目的→明确该视听资料制作的具体过程,如刻录、截取工作具体地点、时间等。
视频资料信息制作信息
明确视听证据原始资料提供方对经过制作后的视听资料与原始资料在内容上的异同认定。
视频资料提供方确认
明确视听资料提供方的签章确认→明确侦查办案人员、视听资料处理工作人员签字确认。
后台回复【17】获取视听资料说明书word模板
分割线
推荐阅读
公众号后台回复【考试】获取易学法会员及真题
回复【文书】获取2021版GA行政/刑事文书word版
法度笔录U盘
☑ 1万张(含光头/长发/染发等特征)辨认照片
☑ 几百份(不同案件预设)笔录问话模板
☑ 支持蒙文、藏文文书格式……
内置法度笔录系统,目前50万人下载使用
法度笔录U盘(新三代)
安全可靠,即插即用

