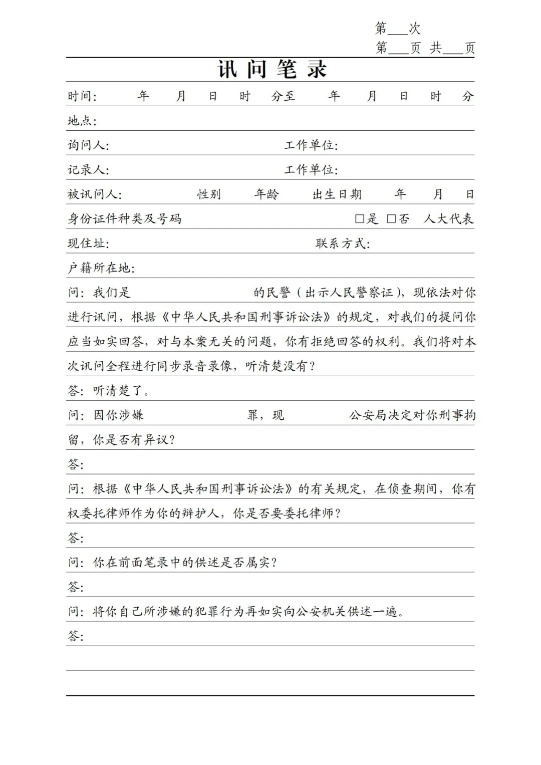
【同录告知】鉴于部分地区要求刑事讯问一律同录,故在首问明确告知“本次讯问全程进行同步录音录像”,如无此类要求,则仅在需要进行同录的案件中注明告知该事项即可。
【到案方式】到案方式“口头传唤/被扭送/自动投案”注意根据实际到案情况进行划选,例如“口头传唤/被扭送/自动投案”;如系《传唤证》传唤到案,起止时间以《传唤证》为准,本段可删除或整段划除:
(口头传唤/被扭送/自动投案的被讯问人于 月 日 时到达, 月 日 时离开,本人签名: 。)
【起止时间】传唤时限为“12时+12时”,而期间开始的时不计算在内,故无需精确至*分;个别讯问过程出现跨年情形时,时间上应添加年份。
【权利告知】主要内如有二:
一是送达并告知《犯罪嫌疑人诉讼权利义务告知书》,公安部法制局在《关于修改和补充部分刑事法律文书式样的通知》(公法制〔2020〕1009号)文件中发布的版本为15条,相较于2012版的13条,增加了向犯罪嫌疑人告知认罪认罚从宽处理和依法申请法律援助、向值班律师寻求法律帮助等权利,此为现行版本。凡适用2012版13条、过渡版14条的,均属告知未尽。
二是告知“三个规定”、认罪认罚从宽、委托律师辩护等重要权利。其中,委托律师辩护权的告知节点为“第一次讯问”和“采取强制措施”时,包括拘传、取保候审、监视居住、拘留和逮捕。
【个人情况】实务中,对于笔录头已载明“被讯问人姓名、性别等”相关事项时应否在讯问中再次问明个人情况颇有争议。有不少办案人员遗漏此问,但有观点认为“载明≠问明”,因此建议在讯问过程中仍需再次核对被讯问人相关基本信息,包括有无别名、化名、绰号等。
【同录告知】鉴于部分地区要求刑事讯问一律同录,故在首问明确告知“本次讯问全程进行同步录音录像”,如无此类要求,则仅在需要进行同录的案件中注明告知该事项即可。
【24时讯问】逮捕后首次讯问的笔录结束时间与《逮捕证》宣布时间相距不应超过24小时,由于期间开始的“时”不计算在内,故无需精确至分。
【实质讯问】刑拘后24小时内讯问的目的,在于及时查明拘留措施适用是否正确,发现错误及时纠正,同时也有利于迅速查明已掌握的证据是否确实可靠,以便不失时机地展开进一步的侦查工作。因此不应流于形式,而应对犯嫌的罪行轻重、从重从宽情节等方面开展实质性讯问,以免错拘。
【权利告知】委托律师辩护权,其告知节点为“第一次讯问”和“采取强制措施”时,包括拘传、取保候审、监视居住、拘留和逮捕。
【同录告知】鉴于部分地区要求刑事讯问一律同录,故在首问明确告知“本次讯问全程进行同步录音录像”,如无此类要求,则仅在需要进行同录的案件中注明告知该事项即可。
【24时讯问】逮捕后首次讯问的笔录结束时间与《逮捕证》宣布时间相距不应超过24小时,由于期间开始的“时”不计算在内,故无需精确至分。
【实质讯问】逮捕后24小时内讯问的目的,在于通过讯问及时查明逮捕措施适用是否正确,逮捕所依据的证据是否可靠,发现错捕要及时纠正。因此不应流于形式,而应对犯嫌的罪行轻重、从重从宽情节等方面开展实质性讯问,以免错捕。
【权利告知】主要有二:
一是公安机关执行逮捕决定时,应当告知被逮捕人有权向办案机关申请变更强制措施,有权向人民检察院申请羁押必要性审查。
二是委托律师辩护权,其告知节点为“第一次讯问”和“采取强制措施”时,包括拘传、取保候审、监视居住、拘留和逮捕。
【同录告知】鉴于部分地区要求刑事讯问一律同录,故在首问明确告知“本次讯问全程进行同步录音录像”,如无此类要求,则仅在需要进行同录的案件中注明告知该事项即可。
【告知内容】主要有二:
一是取保候审的执行单位和期限。现有的《取保候审决定书》及相关文书均未体现向被取保候审人告知执行单位和取保期限一节,被取保候审人不知取保期限显然无法切实保障其刑事诉讼权利,故建议予以阐明。
二是告知委托律师辩护权,该权利告知节点为“第一次讯问”和“采取强制措施”时,包括拘传、取保候审、监视居住、拘留和逮捕。
【实质讯问】取保候审期间不应中断对案件的侦查,实务中,常见取保候审传讯笔录流于形式,未针对被取保候审人有无违反取保候审规定、罪行轻重、从重从宽等开展实质性讯问,应注意自行纠正。
【同录告知】鉴于部分地区要求刑事讯问一律同录,故在首问明确告知“本次讯问全程进行同步录音录像”,如无此类要求,则仅在需要进行同录的案件中注明告知该事项即可。
【告知内容】主要有二:
一是监视居住期限。现有的《监视居住决定书》及相关文书均未体现向被监视居住人告知监视居住期限一节,无法切实保障其刑事诉讼权利,故建议予以阐明。
二是告知委托律师辩护权,该权利告知节点为“第一次讯问”和“采取强制措施”时,包括拘传、取保候审、监视居住、拘留和逮捕。
【实质讯问】监视居住期间不应中断对案件的侦查,实务中,常见监视居住传讯笔录流于形式,未针对被监视居住人有无违法监居规定、罪行轻重、从重从宽等开展实质性讯问,应注意自行纠正。
附:常用笔录模板及取证要点
11.刑事案件讯问提纲及取证要点(伪造、变造、买卖国家机关公文、证件、印章罪)
12.(烟花爆竹案件)取证要点
11.(盗窃案)取证要点及解析
12.(贷款诈骗罪)证据指引
来源:法学参考
分割线
推荐阅读
公众号后台回复【考试】获取易学法会员及真题
回复【文书】获取新版GA行政/刑事文书word版
远程询问笔录系统
远程视频询问、会见、调解:笔录制作、多方视频、远程辨认、上传证据、文书预览、签字捺印等事项办理系统。
法度视证通
30分钟换千里奔袭
法度笔录U盘
☑ 1万张(含光头/长发/染发等特征)辨认照片
☑ 几百份(不同案件预设)笔录问话模板
☑ 支持蒙文、藏文文书格式……
内置法度笔录系统,目前80万人下载使用
法度笔录U盘(新三代)
安全可靠,即插即用


