社会保险是国家强制实行的一种社会保障制度。依法参加并缴纳社会保险费是所有用人单位和劳动者的法定义务。《劳动法》规定,用人单位和劳动者必须依法参加社会保险,缴纳社会保险费。
社会保险费中凡是由用人单位和劳动者按比例共同负担的,用人单位必须依法缴纳,劳动者也必须依法缴纳。
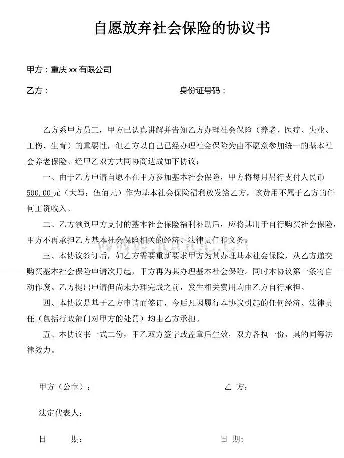
实际上,无论是劳动者不愿承担个人缴费部分等原因自愿签订放弃社会保险协议,还是个别用人单位为了省钱或省事,要求员工签订放弃社保协议,不为职工缴纳社会保险,而改为发放一定的保险补贴作为补偿,均不符合规定、不具备法律效力。

图片来源于网络,如有侵权联系删
常某于2009年4月28日入职北京某商务酒店,担任消防主管。
在职期间,常某签署了《个人单方面自愿放弃保险承诺书》《自愿放弃社会保险申请书》,因个人原因放弃社会保险,由公司每月支付保险补贴100元。公司未为常某缴纳社会保险。
常某于2016年6月23日向公司邮寄了《辞职信》,内容为:“本人常某工作7年半(从2009年4月28日至2016年6月19日),因酒店一直没有给上保险,本人提出辞职。”
常某于2016年6月24日向劳动争议仲裁委员会提出仲裁申请,要求公司支付解除劳动关系的经济补偿金30000元。仲裁委裁决公司支付常某解除劳动关系的经济补偿金29146.73元。
公司不服,提起诉讼。
公司诉称,公司强制要求常某缴纳相关社会保险(医疗、养老、失业、工伤、生育),但因常某单方面提出个人原因自愿放弃我公司为其缴纳各项社会保险,且常某不愿意在其工资中扣除个人所缴纳保险金额,要求我公司给予其每月100元的社保补贴。故我公司按照常某要求未缴纳社保,不应支付经济补偿。
图片来源于网络,如有侵权联系删
一审法院认为:当事人对自己提出的诉讼请求所依据的事实或者反驳对方所依据的事实有责任提供证据加以证明。没有证据或者证据不足以证明当事人的事实主张的,由负有举证责任的当事人承担不利后果。
公司提交的《个人单方面自愿放弃保险承诺书》和《自愿放弃社会保险申请书》中的内容与现行法律相悖。
公司未为常某缴纳社会保险,《辞职信》显示常某因公司未为其缴纳社会保险提出辞职,公司应支付常某解除劳动关系经济补偿金29146.73元。
公司不服,提起上诉。二审法院认为,依法缴纳社会保险是用人单位和劳动者的法定义务,公司未为常某缴纳社会保险属于未履行法定义务,其提交的《个人单方面自愿放弃保险承诺书》和《自愿放弃社会保险申请书》的内容因违反了法律规定,故不具有法律效力。
常某提交的《辞职信》显示常某因公司未为其缴纳社会保险提出辞职,一审法院据此认定公司应当支付常某解除劳动关系经济补偿金29146.73元正确,本院予以确认。判决驳回上诉,维持原判。
图片来源于网络,如有侵权联系删
案例警示通过上述案例需要提醒大家注意的是:
社会保险,也就是我们经常说的“五险”,包括养老保险、医疗保险、生育保险、工伤保险和失业保险,关系着劳动者退休养老、看病就医、生育休假等实实在在的利益,非常重要。
对于企业来说更是法定义务,单位不给员工缴纳社保是需要承担相应的法律风险的。例如,《劳动法》第38条规定,用人单位未给员工缴纳社会保险费的,劳动者可以解除合同;第46条规定,如果按照第38条规定解除劳动合同的,用人单位应当向劳动者支付经济补偿。

图片来源于网络,如有侵权联系删
《北京高院关于审理劳动争议案件法律适用问题的解答》第25条提出:劳动者要求用人单位不缴纳社会保险,后又以用人单位未缴纳社会保险为由提出解除劳动合同并主张经济补偿的,应否支持?
依法缴纳社会保险是《劳动法》规定的用人单位与劳动者的法定义务,即便是因劳动者要求用人单位不为其缴纳社会保险,劳动者按照《劳动合同法》第三十八条的规定主张经济补偿的,仍应予支持。
综上,为员工缴纳社保是单位法定义务,企业遇到员工自愿放弃社保时,千万不要为了方便或者蝇头小利导致自己承担不利的法律后果。
律所主任简介


编辑 | 冯昱
运营 | 利娜
审核 | 张主编


